山东养老金2022年上调细则(山东养老金上涨)
山东养老金2022年上调细则(山东养老金上涨)
6月25日,山东省公布养老金具体调整方案,山东网友等得有些久,很多退休人员都在说,好饭不怕晚,结局被大家猜对了,在阅读调整细则的同时,刚看到定额调整这一项的时候,就感觉不仅好饭不怕晚,而且米没“夹生”。

还是先来看看山东养老金上涨具体细则

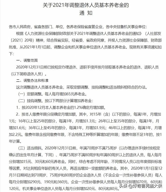
定额调整,增加65元。
挂钩调整,与养老金基数挂钩,按上一年度基本养老金的1.2%确定月增加额。与缴费年限挂钩,15年(含15年)以内部分每满一年增加1元,16年以上至25年每满一年增加1.3元,26年以上至35年每满一年增加1.6元,36年以上至45年每满一年增加1.9元,46年以上每满一年增加2.2元。

适当倾斜。满70周岁不满75周岁增加15元,满75周岁不满80周岁增加30元,满80周岁以上的退休人员60元。2020年1月1日至12月31日期间达到70周岁、75周岁和80周岁的企业退休人员每人每月分别增加290元、190元和360元,企业一次性补缴参保人员每人每月分别增加70元、60元和120元,机关事业单位退休人员每人每月分别增加20元、80元和80元。

今天不谈和去年相比有什么区别,说说哪类人涨得最多?
山东不愧是孔孟之乡的礼仪之邦,对于高龄老人的倾斜照顾十分到位,倾斜力度巨大,根本没有不给挑剔的机会。针对高龄倾斜,制定了不同年龄,不同群体,不同比例阶梯式涨幅。其中,2020年1月1日至12月31日期间达到70周岁、75周岁、80周岁的企业退休人员调增额度最高可到360元,这样的调整额度,相当于上海7000元以上的退休人员调整的额度。所以,这类人上的最多。

参加普调的退休人员,调整额度怎样?
其实参加普调的退休人员上涨额度,也不是很低,单看定额调整一项,就超过了全国大部分省份。挂钩调整,与缴费年限挂钩,相比其他省份相比略显偏低,与养老金基数挂钩,相比其他省份持平。接下来通过结算,举例说明,让大家看得更直观一些。

拟设条件,参保年限27年,每月领取1800元养老金,不参加高龄补助
定额调整65元 缴费年限31元 养老金基数21.6=117.6元
拟设条件,参保年限42年,每月领取3600元养老金,不享受高龄补助
定额调整65元 参保年限57.3元 养老金基数43元=165.3元

根据以上计算,山东退休人员,虽然与缴费年限挂钩调整,要偏低一些处于劣势,与养老金基数挂钩调整这项,相比其他省份处于持平的一个状态,但定额调整,直接有效的拉升的养老金上涨额度,如果加上高龄补助,还会更高一些。所以,山东今年的养老金上涨额度,在全国排名应该是处在中上游的一个水平。

这样的调整额度,也正应了网友们的那句话,好饭不怕晚。在我看来,不仅是好饭不怕晚,米没有“夹生”,端上桌的时间,也刚刚好。对此,你有哪些看法,欢迎交流评论。
,
-
- 韩国高丽大学排名榜(韩国大学介绍-高丽大学)
-
2023-09-03 08:35:02
-
- 日本服装的品牌有哪些(日本本土的人气的服装品牌)
-
2023-09-03 08:32:45
-
- 厦门十大旅拍婚纱照(踏青旅拍清单上新)
-
2023-09-02 19:46:11
-
- 谷爱凌抹胸皮裙尽显酷飒(谷爱凌北京街头跑半马)
-
2023-09-02 19:43:55
-
- 河北好的二本学校排名(河北省二本院校选择推荐)
-
2023-09-02 19:41:39
-
- 香港艺人梁非凡(TVB戏骨凭巾帼枭雄之义海豪情)
-
2023-09-02 19:39:22
-
- 河南极端暴雨致逾554万人受灾(河南暴雨已致73人遇难)
-
2023-09-02 19:37:06
-
- 杭州西站将有哪些高铁线路(杭州西站开通后)
-
2023-09-02 19:34:50
-
- 温州二外录取通知书(录取名单出炉温州二外)
-
2023-09-02 19:32:34
-
- 欧洲与亚洲大陆的区别(欧洲和亚洲是完整的一块大陆)
-
2023-09-02 19:30:18
-
- 最全211大学名单(所有的211大学名单汇总)
-
2023-09-02 19:28:02
-
- 张家界自驾景观公路(张家界这出盘山公路)
-
2023-09-02 19:25:46
-
- 贝尔格里尔斯的现状(站在食物链最顶端的男人)
-
2023-09-01 22:33:14
-
- 昆明世博园开放时间及门票(昆明世博园免费开放啦)
-
2023-09-01 22:30:58
-
- 北京同仁堂最终处理结果(同仁堂为这件事道歉)
-
2023-09-01 22:28:42
-
- 美国和伊朗开战的可能性有多大(伊核协议达成在即)
-
2023-09-01 22:26:26
-
- 昆明每日鲜花批发价格(鲜花价格行情全线上涨)
-
2023-09-01 22:24:10
-
- 国内内窥镜厂家(专精特新企业在沈阳)
-
2023-09-01 22:21:54
-
- 韩国歌手金建模 韩国第一夫人金建希再度美出圈
-
2023-09-01 22:19:38
-
- 马尔代夫六善拉姆岛游记(离北京最近浪漫迷人的马尔代夫)
-
2023-09-01 22:17:22



中国最脏的女明星排名(十大最不干净女明星)
搬家时放个鸡蛋什么意思 搬家时放个鸡蛋什么意思呀