去可网
  • 首页
  • 八卦
  • 影视
  • 社会
  • 历史
  • 杂谈
  • 时尚
  • 游戏
  • ​牛奶炖蛋做法(养颜滋补的牛奶炖蛋17种做法,牛奶和蛋香结合,香滑细腻入口即
    ​牛奶炖蛋做法(养颜滋补的牛奶炖蛋17种做法,牛奶和蛋香结合,香滑细腻入
    牛奶炖蛋做法(养颜滋补的牛奶炖蛋17种做法,牛奶和蛋香结合,香滑细腻入口即 化) 一、牛奶炖蛋 食材 土鸡蛋2个、纯牛奶250ml、芒果1个、蜂蜜杏仁10粒、糖2汤匙。 做法 1、土鸡蛋、...

    杂谈2025-11-10 20:46:59

  • ​炒豆腐怎么做,豆腐怎么炒最好吃家常豆腐的做法
    ​炒豆腐怎么做,豆腐怎么炒最好吃家常豆腐的做法
    炒豆腐怎么做,豆腐怎么炒最好吃家常豆腐的做法 本文目录 1.豆腐怎么炒最好吃家常豆腐的做法2.炒豆腐的家常做法视频3.炒豆腐的做法4.炒豆腐的家常做法怎么才好吃 豆腐怎么炒最好吃...

    杂谈2025-11-10 20:44:53

  • ​四书五经指哪些书,四书五经分别是指哪些著作
    ​四书五经指哪些书,四书五经分别是指哪些著作
    四书五经指哪些书,四书五经分别是指哪些著作 本文目录 1.四书五经分别是指哪些著作2.四书五经包括哪四本书3.四书五经指的哪些书籍4.四书五经指的是什么 四书五经分别是指哪些著作...

    杂谈2025-11-10 20:42:47

  • ​描写大暑的古诗有哪些?
    ​描写大暑的古诗有哪些?
    描写大暑的古诗有哪些? 说起大暑,这是夏季的最后一个季节,同时也是一年当中最热的季节,烈日炎炎,乱蝉嘶叫。湿热交蒸在这一季节中达到了最高点,在这一季节里,民间有着喝...

    杂谈2025-11-10 20:40:41

  • ​2014年, 莱温斯基揭露“拉链门”真相:最后我成了克林顿的替罪羊
    ​2014年, 莱温斯基揭露“拉链门”真相:最后我成了克林顿的替罪羊
    2014年, 莱温斯基揭露“拉链门”真相:最后我成了克林顿的替罪羊 克林顿是美国历史上一位功劳不可磨灭的总统,在其担任总统期间,创造了美国历史上的奇迹。 社会失业率极低,只...

    杂谈2025-11-10 20:38:36

  • ​八大行星的直径,太阳系八大行星的直径分别是多少
    ​八大行星的直径,太阳系八大行星的直径分别是多少
    八大行星的直径,太阳系八大行星的直径分别是多少 本文目录 1.太阳系八大行星的直径分别是多少2.太阳系八大行星直径大小排列3.八大行星中直径最大的是什么星4.太阳系各大行星的直...

    杂谈2025-11-10 20:36:30

  • ​坏习惯有哪些常见的(7个常见坏习惯,损皮肤、伤血管、毁骨骼)
    ​坏习惯有哪些常见的(7个常见坏习惯,损皮肤、伤血管、毁骨骼)
    坏习惯有哪些常见的(7个常见坏习惯,损皮肤、伤血管、毁骨骼) 习惯,一旦养成后,就会像烙印一样深深地印在生活中,在不知不觉间影响我们的方方面面。比如:坚持每天运动的...

    杂谈2025-11-10 20:34:24

  • ​高能预警丨奉上一篇最新最全的《中国国家博物馆游览攻略》
    ​高能预警丨奉上一篇最新最全的《中国国家博物馆游览攻略》
    高能预警丨奉上一篇最新最全的《中国国家博物馆游览攻略》 每个国家都有一座属于自己的博物馆 记载世界在历史中的风云变幻 展示着国家的发展面貌 今天,就带领大家畅游 这座见...

    杂谈2025-11-10 20:32:18

  • ​中学生消费情况调查报告范文(中学生消费情况调查报告要解决的问题)
    ​中学生消费情况调查报告范文(中学生消费情况调查报告要解决的问题)
    中学生消费情况调查报告范文(中学生消费情况调查报告要解决的问题) 中学生消费情况调查报告范文。本发明涉及一种电子设备,尤其是一种用于显示图像的电子设备。该电子设备包括...

    杂谈2025-11-10 20:30:12

  • ​怀川名字寓意,宝宝属马的爸爸姓张妈妈姓怀宝宝该叫什么名字
    ​怀川名字寓意,宝宝属马的爸爸姓张妈妈姓怀宝宝该叫什么名字
    怀川名字寓意,宝宝属马的爸爸姓张妈妈姓怀宝宝该叫什么名字 本文目录 1.2.3.田姓男孩起名有寓意的4.四川秦怀川 田姓男孩起名有寓意的 导语:田姓,是排行在我国姓氏第46位的大姓。...

    杂谈2025-11-10 08:23:36

  • ​氟化钠溶液怎么保存(氟化钠溶液什么颜色)
    ​氟化钠溶液怎么保存(氟化钠溶液什么颜色)
    氟化钠溶液怎么保存(氟化钠溶液什么颜色) 氟化钠溶液在工业、农业和医疗领域都有广泛的应用,但是在保存方面也需要注意。由于氟化钠溶液具有腐蚀性,因此在存储和运输过程中需...

    杂谈2025-11-10 08:21:30

  • ​华素片 西地碘含片是治疗慢性咽炎、口腔溃疡的常用药,使用时应注意4点
    ​华素片 西地碘含片是治疗慢性咽炎、口腔溃疡的常用药,使用时应注意4点
    华素片 西地碘含片是治疗慢性咽炎、口腔溃疡的常用药,使用时应注意4点 45岁的王先生因为长期抽烟的毛病,所以导致他在中年期就患上了慢性咽炎。 由于早期的症状并不是很明显,...

    杂谈2025-11-10 08:19:24

  • ​爱德华蒙克的呐喊,爱德华蒙克精神问题
    ​爱德华蒙克的呐喊,爱德华蒙克精神问题
    爱德华蒙克的呐喊,爱德华蒙克精神问题 爱德华蒙克的呐喊,他们在一起创作了《月亮与六便士的主题曲:我的一生是一个悲剧,我的灵魂是一个孤独的囚徒。这首歌是他们的代表作,...

    杂谈2025-11-10 08:17:18

  • ​邂逅美索不达米亚 叙利亚文物来华记
    ​邂逅美索不达米亚 叙利亚文物来华记
    邂逅美索不达米亚 叙利亚文物来华记 来源:人民日报海外版 身着典型苏美尔人服饰、做祈祷姿势的祭拜者雕像。 从2025年下半年,中国文物交流中心开始和叙利亚文物与博物馆管理总局...

    杂谈2025-11-10 08:15:12

  • ​全球五大博物馆
    ​全球五大博物馆
    全球五大博物馆 全球五大博物馆 1.伦敦大英博物馆(The British Museum) 大英博物馆是英国最大的综合性博物馆,位于伦敦鲁塞尔大街新牛津大街北面的大罗素广场。是世界上历史最悠久、规...

    杂谈2025-11-10 08:13:06

  • ​比利时人在非洲残酷暴行:对奴工随意砍手(组图)
    ​比利时人在非洲残酷暴行:对奴工随意砍手(组图)
    比利时人在非洲残酷暴行:对奴工随意砍手(组图) 1865年,利奥波德继承了比利时的皇位。在即位后,利奥波德对刚果进行了残酷的殖民统治。对于黑人奴工,白人统治者会把他们的妻儿...

    杂谈2025-11-10 08:11:00

  • ​embrace什么意思中文翻译(embrace什么意思中文翻译成为)
    ​embrace什么意思中文翻译(embrace什么意思中文翻译成为)
    embrace什么意思中文翻译(embrace什么意思中文翻译成为) Embrace是一个动词,意味着拥抱、接纳、欣然接受、支持或采纳某人或某些事物。它可以用于描述身体接触、感情或信仰的接受,并...

    杂谈2025-11-10 08:08:54

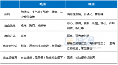
  • ​大量咯血 遇到咯血,如何查找「真凶」?丨临床必备
    ​大量咯血 遇到咯血,如何查找「真凶」?丨临床必备
    大量咯血 遇到咯血,如何查找「真凶」?丨临床必备 看到患者咯血,医生心里一定会咯噔一下,是不是大咯血?会不会马上危及生命?故临床上是否能够准确判断咯血的病因,对于及...

    杂谈2025-11-10 08:06:48

  • ​深圳男篮600万年薪续约李慕豪?李慕豪家庭背景生活细节年薪多少
    ​深圳男篮600万年薪续约李慕豪?李慕豪家庭背景生活细节年薪多少
    深圳男篮600万年薪续约李慕豪?李慕豪家庭背景生活细节年薪多少 深圳男篮600万年薪续约李慕豪,成功留住内线高塔! 其实,作为老东家,深圳男篮600万续约李慕豪,已经有情有义、...

    杂谈2025-11-10 08:04:42

  • ​水浒传一百零八将排行(水浒传一百零八将人物图谱)
    ​水浒传一百零八将排行(水浒传一百零八将人物图谱)
    水浒传一百零八将排行(水浒传一百零八将人物图谱) 友情链接: 水浒108将英雄人物图谱 (李云中 绘) 水浒108将英雄人物图 (颜梅华 绘) 水浒一百零八将英雄图 水浒一百零八将绣像 (李...

    杂谈2025-11-09 06:07:25

  • 首页
  • 上一页
  • 16
  • 17
  • 18
  • 19
  • 20
  • 21
  • 22
  • 23
  • 24
  • 25
  • 26
  • 下一页
  • 末页

热门图文

  • ​刘惜君到底和谁结婚了 她跟毛不易发生啥了​刘惜君到底和谁结婚了 她跟毛不易发生啥了
  • ​十大同性恋网站-同性恋网站有哪些-同性恋网站排行榜​十大同性恋网站-同性恋网站有哪些-同性恋网站排行榜

热门排行

  • ​女子包宾馆拉客卖淫,10分钟要30元,只服务农民工!
  • ​昔日山东最大民企-万杰集团不良债权挂牌,涉及本息15亿余元
  • ​龚小京背景吓死人 龚小京刘强东离婚原因揭秘
  • ​黄金叶细支多少钱一包?最低价格16元(最高售价100元一包)
  • ​公婆睡儿子床忌讳(婆婆睡儿子儿媳的床有什么忌讳)
  • ​乌龟死了好运降临 乌龟死在家里是吉是凶
  • ​地中海在哪里世界地图(地中海地区的四大岛屿介绍)
  • ​显示器dcr是什么建议开吗(显示器的dcr是开启好还是关闭好)
  • ​国安部(国安局局长)
  • ​容祖儿的春卷事件是什么(容祖儿的春卷梗)
  • ​“阴债”缠身的十七个症状,对照看看你有没有!(附:化解方法)!!
  • ​鹅蛋一个多重,鹅蛋大约几个一斤
  • ​婚变剧情介绍(婚变剧情介绍大全)
  • ​女生叫男生贝贝的含义,女生叫你北北
  • ​女生说洗澡去了幽默回复,聪明的男生都这样回
  • ​山东黑道教父聂磊,独霸青岛十年,手段残忍暴虐,最终为何落马?
  • ​6㎝多长参照物,相当于男性大拇指长(女性食指长)
  • ​省长是一个什么样的职务?一般兼有哪5个身份?

热门话题

  • ​刘惜君
  • ​于和伟
  • ​奥黛丽赫本
  • 赫本
  • ​越南
  • 刘德华
  • ​张涵予
  • 有线耳机
  • ​苹果
  • ​字节员工
  • 探探黑钻会员
  • 探探
  • 精华液
  • 八神庵
  • 出招表
  • 拳皇97
  • 坂崎由莉
  • 夏尔米
  • 玛丽
  • 神乐千鹤
  • 草剃京
  • ​红烧肉
  • ​南唐之末
  • ​南唐
  • ​郎平
  • 山地车
  • ​河源市
  • 东宫
  • ​谷爱凌
  • 韩国动作片
  • 动漫
  • ​萧亚轩
  • ​张根硕
  • 曾志伟
  • 卢允瑞

免责声明 鄂公网安备42011102005202号  鄂ICP备07008624号-34