文科一本线多少分能上什么大学(高考各分数段可报大学一览表)
文科一本线多少分能上什么大学(高考各分数段可报大学一览表)

如果说备战高考是万里长征,那么高考志愿填报就是这最后一步,稍有不慎,就有可能导致十二年的寒窗苦读付之东流。
高考志愿填报是一项系统而复杂的工程,它涉及到信息搜集、专业测评、风险控制以及科学决策等流程和方法。
面对全国上千所高校、上万个专业、新高考政策……怎么填报高考志愿?
强基计划升学宝整理了一份一本线上考生择校必参考的表格,以及择校的13点忠告,希望可以帮助迷茫的你找到方向。


全国一卷各分数段可报考大学

说明:
下表是根据2019年全国I卷省份本科一批投档线统一制作,结果仅适用于全国I卷地区,仅供参考
理科

文科

注意事项:
1.每个省录取情况差别大,仅供大致参考
虽然同为全国I卷省份,但是每个省录取情况因教育综合实力、考生喜好等因素,依然存在比较大的差异。如:2019年各校在河北录取分数线普遍偏高,在福建、山西等地区录取分数线相对较低。不同的省份结合本省情况,应整体做适当加减。
2.高校存在掉档情况,影响其分数及排名
部分家长和考生可能会疑惑,明明XX大学在本省录取分数线很低,但表格中该校录取分数线却很高。主要是因为当年该校报考人数过低,学校存在掉档情况。如:比如在河南,对外经贸大学2018年在河南省理科录取分数线要求达到648分,而2019年招生分数爆冷仅要求527分。
全国二卷各分段可报考大学
说明:
下表是根据2019年全国II卷部分省份本科一批投档线统一制作,结果仅适用于全国II卷部分地区,仅供参考
理科

文科

选大学的13点忠告
一、在高中分科前应该根据考生的情况,对未来想要或善长就业的方向做个总体的规划。
就业方向是多种多样的,有人愿意行医,有人愿意教书,有人愿意经商,有人愿意从政,有人愿意在企业单位工作,有人愿意自主创业;有人愿意在城市谋职,有人愿意到乡村发展;有人善长文,有人善长理,有人善长工,有人善长艺。
总之,各有各的理由,各有各的天地,各有各的前途。家长要了解自己的孩子是一个什么样性格的人,天赋、兴趣、智商、情商如何,他向往什么样的生活,他的职业追求和人生理想是什么,这样才能做出合理的选择。
二、高考分数很高(一本线上60分)的学生,尽量选择排名高的大学,专业偏向于基础,或者选综合性大学的理工专业。
这些学生的学习能力很强,毕业后再确定发展方向。很少有人知道将来会从事什么具体的工作,并不是说你现在学什么专业,将来就会做什么工作,大学不是职业学院。
你在大学要努力提高自我学习和思考的能力,因为你将来参加工作,很可能要从事根本没学过的工作,这就需要你在实践工作中有较强的自学能力、理解能力、消化能力、吸收能力、运用能力、创新能力。
第一学历差不多能决定人生档次了,大学同学是人生最重要的人脉,不管什么专业都要尽可能挤进同考分匹配的大学,排名越高越好。
除非是自己只能进极不愿意学或没有实用价值的专业,如考古、历史、小语种、心理学、逻辑学、哲学等,但如果孩子喜欢一样不要犹豫。
大学其实更多的是一种熏陶,氛围熏陶你,同学熏陶你。你在好学校,会学到更多课本外的有用的知识。还有句话叫:本科看学校,硕士看专业,博士看导师,就是这个道理。
名校毕业生成功的概率远高于非名校的,而且随着你踏入社会的时间越长,这些人脉对你的人生发展越重要,特别是到了三十岁以后(在同城工作的更重要,如果在高中学校所在的城市发展,高中同学也很重要),甚至对你后代的成长也能起到很大作用。
有利于你人生发展和生活最重要的两个人脉圈子,就是中学同学圈和大学同学圈。你的知己,你一生互相扶助的朋友,你平时放松娱乐的朋友,大多在这两个圈子里产生。
如果你在这些同学中的能力属于上游,那么你可能会付出的较多,对其他同学帮助会较大,得到他们的帮助会较少;如果你在这些同学中的能力属于中游,那么你可能左右逢源,能得到同学的帮助也能帮助到同学,混的也如鱼得水;如果你在这些同学中的能力属于下游,那么你得到的帮助可能较多,但心态不平和的话,也可能会产生自卑心理,甚至得不到同学的帮助。
三、一本线上40分左右的学生,城市、学校与专业并重,比较理想的是选择一线城市专门院校的主体专业。
学校与专业不能兼顾时,如果以选择学校为主,专业要尽量靠近学校的主体专业,或是社会需求量大的专业。如果以选择专业为主,就要综合考虑学校的整体情况,最好是自己感兴趣或毕业后找工作时有优势的专业。
这一分数段的学生要根据自己的实际情况来选择城市、学校或专业。这一档内非985的很多学校的学生跟2A学校的学生在就业上的差距并不是很大。
四、一本线左右,能上较好的二本院校的大部分学生,重点考虑城市和自己喜欢的专业。
因为这些本科院校中除少数专门院校及原来隶属国家部委的学校外,其他大部分学校整体水平接近、社会名声以及排名等都较接近。很少有人知道将来会从事什么样的工作,但很多人知道自己喜欢在什么样的城市工作。这一分数段的学生要尽量以兴趣为主选择专业,至少大类专业要与自己兴趣相投、相近。
同重点线上的学生相比,可能线下学生的智力稍逊(这不是绝对的),那么就以兴趣来弥补。兴趣是最好的老师、是动力之源、是迈向成功的基础。每个人的兴趣是各不相同的,这正所谓人各有志,你一定要了解自己的真正的兴趣所在。但是以兴趣为主选择专业时要注意切合实际,也就是选择的专业要切实可行,不能架在空中楼阁之上。
五、二本线上的学生,应以学一门将来能立足社会,自己喜爱的技术为主,淡化学校。
近年来很多省份二三本合并录取,这批学生数量最大。很多二三流院校的学生,在学校没学到有用的知识,走上社会后又眼高手低,瞧不上这看不上那。还不如那些职业学校毕业有一技之长的学生,这些学生不但在学校学到了一门技术,而且能摆正自己的位置,能迅速的踏入职场,从底层做起一步步脚踏实地地往上走。
要知道,能取得与其智力对等或更高成绩的,是那些对待生活积极乐观,努力向上的人,而不是怨天尤人,眼高手低的人。
六、要上二本院校的学生,在填报志愿前一定要了解所填报学校的校风、学风。
校风好,学风正的高校是首选,选择里面的国家重点学科。现在高校的扩招严重,近几年高考全国录取比例达到75%了,成绩中下的高中生都能读大学。因此重点线下院校的学生素质比以前差了不只是一档,只有校风好学风正的老牌学校的学生才能真正学到有用的知识,读那些浪费青春的大学,还不如职校甚至不如走上社会早几年打工呢。
而且由于计划生育的原因,这几十年每年新增的同龄人口数量相差并不大。所以虽然说一流大学大学生依然是同龄人中的尖子(当然也多少注了些水),但是现在的一般大学生怎么可能和九十年代初甚至八十年代的大学生比素质,根本就不是一个层次的人群,人家是精英。
七、选择新兴学科为专业时需要格外留心和注意。
新兴学科专业的设置主要是以就业市场需求为基础的,而且多数情况下新兴学科专业的设置都滞后于社会需求,如最早搞计算机的人多数是学数学的人改行过来的。
从某种意义上说,新兴学科专业的最初几期毕业生就业途径较广,就业机会较多。由于是新设置的学科专业,在教材、师资、经验等方面肯定存在许多不尽人意之处,如果作出选择就可能要有些挑战。
八、优先考虑北上广深等一线城市的大学。
毕业后在学校所在城市就业,不但有主场优势,而且同学间的人脉能发挥出更大作用。
现在的大学毕业生大多喜欢到这些城市就业,因为这些城市经济发达,富有活力,充满挑战和机遇。如果毕业后远离自己读书的城市工作的话,就失去这些人脉优势了。
现在有很多回到二三线城市的年轻人又“逃回”北上广了,因为很多二线、三线城市貌似生活安逸,但是,这些地方生活节奏太慢且严重缺乏机会公平。而在一线城市,职场发展好坏全凭自己努力,没有那么多拼爹现象。
选大学,要么选一线城市的大学,或者名牌大学。当然,如果父母是机关干部或企事业单位管理人员,也可以结合自家的实际情况,自己喜欢在哪个城市发展,老家在哪,以及长辈的关键人脉在哪等等。
选北上广深的大学,以后毕业无论是就业还是工作后的发展,都会有一定好处的,我们这个社会,人脉无处不在。关于职业选择,其实每个人都有每个人的看法,因为每个人的兴趣爱好、性格和成长背景不一样,这些因素都会导致不同的结果。但是凡事都没有一定,不同的选择,就会是不同的人生!
九、尽量不要报那些所谓的热门专业。
所谓的热门专业不但录取分虚高,而且出来一抓一大把,根本没有竞争力,且现在的热门几年后就不一定热了。不如根据考分报排名更高的大学的普通专业,毕业后反而不愁就业。
十、理科高分的学生(一本线以上60分的学生),除非是调剂志愿,否则没有必要花四年的时间专门读经济、金融等社科类专业。
这些专业可以辅修,可以自学,也可以读硕读博时再读,这些聪明的学生花四年时间专门读这些专业纯粹是浪费他们的智力,就那么几本书而已。
很多大学里面的社科类专业的学生课时很少,学的都很轻松。而理工类专业的学生学的课时多,也不会太轻松。大学是人生精力最旺盛的四年,如果不充分利用这四年来轧轧实实地学些东西,太浪费了。
当下人们一切向钱看,好像只要读上经济金融就能赚到很多钱,搞得经济金融类专业的录取分数严重虚高,像以前的法律一样。未来几年经济金融类毕业生可能会越来越多,就是一流高校毕业的,也很难找到对口的工作,如果长辈没有人脉,甚至有可能去做保险推销员!
话说这么聪明的孩子,如果只为了本科毕业后那几千元钱而工作,不但是个人的损失也是国家的损失,太可惜了!他们应该树立更远大的理想,本科时应注重理工知识的积累,将来更好更多的服务于社会。随着国家对青年科技人才的重视,到时候他们自己过上较好的生活轻而易举,而且社会地位会比较高。
走上社会后,理工生可以学文科类专业或干文科类行业,但文科生很难能学理工类专业或干理工类行业。还有些学生拿了学科竞赛的全国一等奖,取得了保送清北资格,竟然去学经济金融类专业。经济金融类工作,钱多压力大,转行不易、后劲不足,是枯燥的多金职业。
他们想转行,又适应不了低薪工作。浪费人才!他们不知道人生不是赚钱的代名词,赚钱只是人生中的一个经历而已。也许过二三十年后,他们就能理解这话的含义了。
十一、用人单位招聘时首先看学校的档次。
这是你的智力水平和努力程度的体现,高考相当于把人按智力进行了分类。好比以前人的户口一样,是农村还是城市,是一线城市还是二线、三线城市,能享用到的社会资源和福利是有很大区别的。有些单位的工资标准也是按大学的档次来定的,所以,优先要考虑学校的档次。
有的人很看重专业的排名,其实负责招聘工作的有多少人了解专业排名呢?除非你将来搞科学研究或到专业机构工作。且现在的很多排名并不靠谱,因此,也要看评估机构是否权威。
十二、专业只作参考,不作为硬指标。
很多专业外行根本就不了解,不少该专业毕业后的就业去向外行根本想不到,因为有的行业只要沾点边就行,有的行业不需要沾边也行。大学刚毕业的学生可塑性很强,企业招人肯定从职业规划来看,大学毕业生进入职场,有的要进行专门的培训。以前学的专业,主要是基础知识在发挥作用。更重要的还是学习能力,理解能力,变通能力以及吃苦精神。
现在的大学教育是通识教育,也就是说,相应粗放地划定一些大的领域,比如管理类、机械类、水利类、自动化类、计算机类、电子类等等,在这些大的领域让学生做专业选择,学习基本技能和专业基础知识。
目前有的大学的专业,在基本门类下做了细分,把领域研究方向做为本科生专业方向,既不利于专业人才培养也不利于用人单位招人。
十三、进入职场后,主要拼情商。
同档学校的情况下,用人单位更喜欢招情商高、能活学活用、一点就通的人。情商高的人,头脑灵活,说话得体,办事得当,人见人爱。谁能快速地适应环境,熟悉规则,遵守规则,谁就可能获得更多机会。
“靠智商得到录用,靠情商得到提拔”就是这个道理。武大中山也好,清北也好,其实只能代表你考试比别人好,只代表过去,你的能力和价值还是要通过工作实绩来体现。
高情商的员工,领导、同事都会高看一眼、厚爱三分的。高智商高技能够混口饭吃没问题,但智商情商并重才能有大的发展,情商高的人在哪都吃香,小学生干大事业的社会上比比皆是。
无论是高中还是大学,不能为了学而学,学的目的是为了用。很多学生在校园里是风云人物,走上社会后却很难立足,这也说明学校和社会是两个世界,成绩并不等于能力,在职场中情商的作用远高于智商。
任何单位和领导都希望招到情商高,有责任感,能踏踏实实做事的人。聪明的人很多,有责任感能踏实做事的人也不少。但是既聪明灵活又有责任感并能踏踏实实做事的人就少了,能取得成就的人大多是这样的人。
看完真的是很佩服了,有这样一位有远见、有头脑的家长,孩子的志愿还怕报不好吗?
不同于知识的学习,有课本、有老师,孩子跟着学就行,家长不用操很多心。但填志愿不一样,一纸志愿可能决定了孩子的人生走向,但孩子却只有家长这一本“社会”大书,你操一点心,孩子就可以少走很多弯路。

多所985、211公布招生计划,“扩招”成定局?或致高考分数线下降!
华南理工大


备注:
1.各专业的考试科目(选考科目)及招生计划以考生所在地省级教育行政主管部门或招生考试机构公布为准,备注以上表中专业备注为准。
2.建筑学、城乡规划、风景园林、临床医学、医学影像学专业学制五年,其余专业学制四年。
3.专业代码、专业名称及授予学位等以教育部最新文件精神为准。
湖南大学

同济大学
同济大学2021年招生专业(类)一览表:

哈尔滨工业大学
广东:

福建:

四川:

北京:

天津:

河北:

山西:

内蒙古:

辽宁:

吉林:

黑龙江:

上海:

江苏:

浙江:

安徽:

福建:

江西:

山东:

河南:

湖北:

湖南:

广西:

海南:

重庆:

贵州:

云南:

陕西:

西藏:

甘肃:

青海:

宁夏:

新疆:

西北工业大学
2021年西北工业大学计划招生4300人。比2020年增加100人,面向全国招生,大部分省份招生计划将有所增加,招生计划主要投向航空、航天、航海、材料、机电、信息等优势专业。
广东:


福建:


四川:


重庆:


贵州:


云南:


北京:

天津:

河北:


山西:


内蒙古:


辽宁:


吉林:


黑龙江:



上海:

江苏:


浙江:

安徽:


江西:


山东:

河南:


湖北:


湖南:


广西:


海南:

西藏:


陕西:


甘肃:


青海:

宁夏:


新疆:


新疆大学
(上下滑动查看)




















山东大学
广东:


福建:


四川:

云南:


贵州:


重庆:


北京:

天津:

河北:


山西:


内蒙古:


辽宁:


吉林:


黑龙江:


江苏:


上海:

浙江:

安徽:


江西:


山东:


河南:


湖北:


湖南:


广西:


海南:

西藏:


陕西:


甘肃:


青海:


宁夏:


新疆:



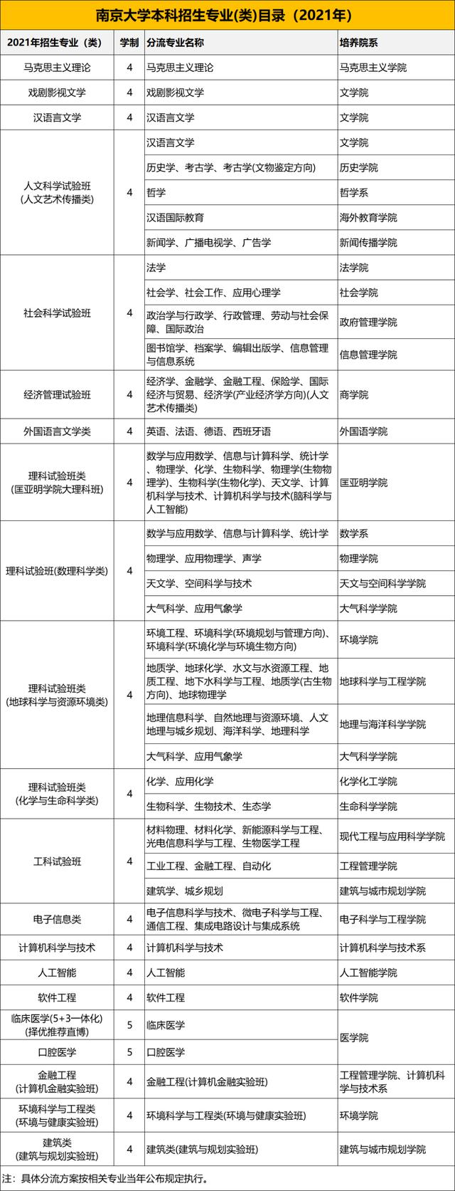
南京大学
学校2021年继续实行按专业和学科大类(以下统称“专业”)相结合的招生模式,计划面向全国招收全日制普通本科生3350人。学校根据办学发展需要继续对大类设置进行优化,2021年招生专业和分流方向以学校公布的《南京大学本科招生专业(类)目录(2021年)》为准。

哈尔滨工业大学(深圳)
2021年哈尔滨工业大学(深圳)继续面向广东、福建等全国21个省(直辖市、自治区)计划招生1375人,计划数与2020年持平,今年首次在陕西投放招生计划。
学校继续采用“精华小大类“开展招生,共设13个招生专业(类),包含15个专业方向。
本科招生计划(“3 1 2”高考综合改革省份)


本科招生计划(不含高考综合改革省份):


本科招生计划(“3 3“高考综合改革省份):

电子科技大学
电子科技大学本科招生办公室主任林鹏介绍,电子科技大学今年计划在全国招生5030人,较去年增加10人。今年,由于学校提前批招生计划取消,部分特殊类型批次招生计划有所减少,因而学校在很多省份的本科批次招生计划有较大幅度的增加,这对于考生和家长来说是一个利好消息。另外,为了进一步促进教育资源公平,我校在2021年增加了国家专项和高校专项计划的招生计划,希望能为偏远山区的考生提供更多进入电子科技大学学习的机会。
重要!2021全国31省市高考志愿内部学习群正式出炉!仅限高三加入,扫码进
中山大学
根据中山大学本科招生网消息,2021年学校计划面向全国各省(区、市)招收全日制普通本科生7730人、华侨港澳台学生500人。
接下来我们再为大家做一下211工程大学2021年招扩情况盘点
1、北京化工大学(211工程大学,世界一流学科建设高校)
北京化工大学新成立弘德书院,采用高水平“导师制”管理,对拔尖创新人才进行培养。2021年,将在化学工程与工艺、生物工程、 高分子材料与工程、化学四个专业进行大类招生,计划招生120人。
2、太原理工大学(211工程大学,世界一流学科建设高校)
根据招生章程,2021年,太原理工大学新增招生的专业有:(1)音乐表演专业;(2)舞蹈表演专业;(3)文物保护与修复专业;(4)智能感知工程专业;(5)应用物理学(微电子)专业;(6)电子科学与技术(集成电路)专业。
3、中国传媒大学(211工程大学,世界一流学科建设高校)
根据中国传媒大学2021年招生计划,中国传媒大学2021年首次招生的专业是:(1)艺术管理专业;(2)跨境电子商务专业;(3)广告学(计算广告双学士学位复合型人才培养项目)专业;(4)政治学与行政学专业;(5)智能装备与系统专业;(6)广告学(中外合作办学)专业。
4、武汉理工大学(211工程大学,世界一流学科建设高校)
2021年,武汉理工大学将新增四个专业,分别是:(1)网络与新媒体专业;(2)储能科学与工程专业;(3)机器人工程专业;(4)大数据管理专业应用专业。
5、中国矿业大学(北京)(211工程大学,世界一流学科建设高校)
2021年,中国矿业大学(北京)将新增的智能采矿工程专业,并首次招生。对于喜爱这个专业的学子而言,是一个好消息哦!

还有985工程大学2021年扩招情况盘点
1、中国科学技术大学(C9联盟高校,985工程大学,211工程大学,世界一流大学建设高校A类)
从中国科学技术大学2021年招生简章中获悉,今年中科大将再一次扩招。2020年,中国科学技术大学本科招生由2019年的1860人扩大到1921人,扩招61人。而2021年的中国科学技术大学招生章程显示,中国科学技术大学计划招生1950人,比2020年1921年增加了29人。
2、吉林大学(985工程大学,211工程大学,世界一流大学建设高校A类)
吉林大学2021年新增古文字学专业,将纳入到本科“强基计划”招生试点。尽管人数并不多,总体招生规模是60人,招扩已成定局。
3、西北农林科技大学(985工程大学,211工程大学,世界一流学科建设高校)
2021年,西北农林科技大学将新增智慧牧业科学与工程专业,并首次招生。

4、北京理工大学(985工程大学,211工程大学,世界一流大学建设高校A类)
2021年,北京理工大学将新增密码科学与技术专业,并首次招生。
5、山东大学(985工程大学,211工程大学,世界一流大学建设高校A类)
2021年,山东大学将新增密码科学与技术专业,并首次招生。
6、南开大学(985工程大学,211工程大学,世界一流大学建设高校A类)
2021年,南开大学将新增密码科学与技术专业,并首次招生。
7、中山大学(985工程大学,211工程大学,世界一流大学建设高校A类)
2021年,中山大学将新增理论与应用力学专业,并首次列入“强基计划”招生。

8、北京航空航天大学(985工程大学,211工程大学,世界一流大学建设高校A类)
2021年,北京航空航天大学新增了四个专业,并进行招生。这四个专业是:(1)智能感知工程;(2)虚拟现实技术;(3)网络空间安全;(4)智能飞行器技术。其中,智能感知工程、虚拟现实技术、网络空间安全等三个专业学制为四年,从信息大类招生;智能飞行器技术专业学制为四年,从航空航天大类招生。计划招生350人左右。
9、华东师范大学(985工程大学,211工程大学,世界一流大学建设高校A类)
华东师范大学2021年,新增马克思主义理论专业,并首次招生。
10、西北工业大学(985工程大学,211工程大学,世界一流大学建设高校A类)
西北工业大学新开设了“三航 ”(航空、航天、航海)、“信息 ”、“材料 ”三个拔尖人才培养项目,计划招生150人左右。
11、哈尔滨工业大学(C9联盟高校,985工程大学,211工程大学,世界一流大学建设高校A类)
通过工科试验班(英才本硕博连读)、小卫星班、智能机器人班、永坦班等四个特色班招生,预计招生规模为300人左右。其中,这些班级的教师,都由院士领衔。
12、华南理工大学(985工程大学,211工程大学,世界一流大学建设高校A类)
华南理工大学的广州国际校区,2021年开始面向 广东、 上海、 江苏、山东、 浙江五个试点省市和港澳台地区进行招生。招生方式为综合评价,高考成绩占60%,校测面试和笔试成绩占30%,学业成绩占10%,并以提前批的方式招生。
此外,自主选拔信息平台也给大家整理了一些一流高校的招生计划,一起来看看:
中国传媒大学
广东:

福建:

四川:

重庆:

北京:

安徽:

甘肃:

广西:

贵州:

海南:

河北:

河南:

黑龙江:

湖北:

湖南:

吉林:

江苏:

江西:

辽宁:

内蒙古:

宁夏:

青海:

山东:

山西:

陕西:

上海:

天津:

新疆:

云南:

浙江:

中国政法大学
























大连海事大学
2021年,学校本科招生计划共4500人,面向31个省(自治区、直辖市)招生,招生批次主要集中于本科提前批和本科一批/本科普通批。
2021年起,学校部分专业开始实行大类招生。现有的55个本科专业(方向)中,40个专业(方向)将纳入自动化类、电子信息类、交通运输类等11个大类进行招生;航海技术、轮机工程(海上专业)、船舶电子电气工程、法学、英语、日语等15个专业(方向)暂不纳入大类招生;实际招生专业(类)共26个。
具体分省分专业招生计划如下:



东华大学
东华大学2021年本科招生3590人,相比2020年招生总规模增加80人。2021年新增了5个本科招生专业和2个双学士学位专业,分别是人工智能、智能科学与技术、智能制造工程、大数据科学与技术、供应链管理专业、 “纺织工程 产品设计”双学士学位、“环境工程 工商管理” 双学士学位。
上海财经大学
2021年学校招生计划总体保持稳定,并结合国家战略部署,在全国超过1/3的省市区增加了分省招生计划,为考生们提供更多报考机会。同时根据学生就读意愿,进一步增加了热门专业的投放比例。
在招生专业方面,2021年总体上优化了专业设置,数据科学与大数据技术(理学)专业调整为按照“统计学类”大口径招生,学生入校之后再根据意愿等进行专业分流。社会学专业,调整为社会学(经济社会学)口径招生,重视学科的交叉,培养复合型人才。
河海大学
2021年学校面向全国31个省(区、市)招收普通本科生5310名,招生专业67个。学校统筹考虑各省考生人数、生源质量、区域协调发展等因素,结合历年招生实际情况,确定分省分专业招生计划。在各省(区、市)的专业招生计划、选考科目等要求以各省级招生机构公布为准。
江南大学
学校2021年计划面向全国招收普通本科学生5200人。按照教育部有关工作要求,根据各省(区、市)考生人数和生源质量、我校生源结构、经济社会发展需求趋势、各专业就业情况等因素,确定分省(区、市)分专业招生计划。分省(区、市)分专业招生计划以各省(区、市)招生考试机构(以下全部简称省级招办)公布为准。考生可登录江南大学本科招生网查询。
南京农业大学
经教育部批准,学校2021年本科招生计划为4500人,在全国31个省(自治区、直辖市)招生。分省分专业招生计划由各省(自治区、直辖市)招生部门公布,也可登录南京农业大学本科招生网站查询。
安徽大学
据安徽大学官网显示:安徽大学2021年在全国招生计划数8000人,在安徽省招生计划共5450人,其中文科1150,理科4300人。(不含专项计划和艺术类)

备注:预留计划20人,高水平运动队15人;专项计划只针对安徽省考生;计算机类(磬苑校区)含计算机科学与技术、软件工程专业,在磬苑校区培养;计算机类(龙河校区)含智能科学与技术、数据科学与大数据技术、网络空间安全、物联网工程、网络工程专业,在龙河校区培养;招生计划最终以考试院公布为准。
合肥工业大学
学校根据发展规划、人才培养、办学条件、就业状况等实际情况,统筹考虑各省(直辖市、自治区)高考人数、生源质量、区域协调发展及重点支持政策等因素,确定来源计划编制原则和办法,最终确定分省分专业招生计划,并报教育部审批。
2021年学校计划招收普通本科生8400人,其中合肥校区招生5700人,宣城校区招生2700人。分省分专业招生计划以教育部及各省级招生机构公布为准。
中国美术学院
中国美术学院2021年计划招收本科生1823 名(面向浙江省招收「三位一体」综合评价本科生70名 ,具体见学校另行公布的招生章程),最终招生名额以教育部批准的计划数为准。具体为:

*注:
①各专业(类)中所包含的专业方向详见第四章的「三、2021年按专业大类招生的专业方向」。
②书法学(书法与篆刻)专业中计划「 1」指1名2020年招生2021年入学的新疆预科生计划。
③工业设计专业拟面向浙江省、江苏省、福建省、广东省、上海市招生,其中浙江省拟计划招收50人,省外拟计划招收35人。
中国石油大学(北京)
2021年中国石油大学(北京)北京校本部设有22个本科招生专业(类),含33个本科专业,其中新增专业:储能科学与工程专业。
2021年本科招生专业(类)一览表:

大类招生专业详情:
地质类:含地质学、资源勘查工程专业
化工与制药类:含化学工程与工艺、能源化学工程专业
环境科学与工程类:含环境科学、环境工程
机械类:含机器人工程、机械设计制造及其自动化、能源与动力工程、过程装备与控制工程
地球物理学类:勘查技术与工程、地球物理学
数学类:数学与应用数学、统计学
经济学类:能源经济、金融学
工商管理类:含财务管理、会计学、市场营销
招生计划:
2021年中国石油大学(北京)北京校本部面向全国31个省(市、区)招生,本科计划招生2300人。
(点击图片看大图)

注:新疆“国家专项计划”含5个南疆计划,专业为地质类 ;高考综合改革省份不分文理;此表仅供参考,以教育部最终公布的计划数为准。
西南石油大学
(上下滑动查看)
北京

天津

河北

山西

辽宁

吉林

黑龙江

上海

江苏

浙江

安徽

福建

江西

山东

河南

湖北

湖南

广东

广西

海南

重庆

四川


贵州

云南

西藏

陕西

甘肃

青海

宁夏

新疆

中国农业大学
(上下滑动查看)
广东:


福建:


四川:


重庆:


贵州:

云南:

北京:

天津:

河北:


山西:


内蒙古:


“考不上名校没关系, 考研照样进985!” 一句话害了无数人...
985、211是我国众多高校当中的重点大学,无论是在师资力量还是综合实力上都要高于普通院校。不少同学从进入高中开始,就给自己定下了非985、211不考的目标。
因为如今大学生数量呈上升趋势,对于普通大学生而言,就业压力一直都在增大。为了能让自己毕业后的含金量增大,就只能通过自己的努力尽量让自己考上一所重点大学。
想上985一般来说分两种情况,一种情况是高考考上了一所985大学,另外一种情况是考研究生考上一所985。那么这两者之间到底有什么区别,含金量又是如何?今天我们就这个问题好好讨论。
考试难度有差异
首先,高考读985和考研读985,在考试难度上有差别。高考,是在全国考生中选拔优胜者,是千军万马过独木桥。考研,有难有易,但总体上,给人的感觉没有高考那么刻骨铭心。总体而言,高考压力更大,需要付出的心血更多。再举一个简单的例子,想要在高考阶段自学成才,难度非常大。但是,在考研大军中,很大一部分考生都以自习为主。当然,自我学习并不意味着考研简单,但至少可以证明,考研,依靠考生自己一个人是可以搞定的。
进入通道有差别
高考上大学,一般情况下,都是通过高考这个渠道来实现目的。高考也有保送生,名额往往不多。但是,在考研阶段,通过免推生政策考上名校研究生的人数,远超过通过保送等途径考上985名校本科生的数量。与此同时,高考上大学,读的是全日制本科。但是,考研,不一定都是全日制。一部分研究生属于在职研究生,不管是录取分数还是学习难度,相对更轻松一些。而且,985高校,有时候也和地方签订协议定向培养研究生,更容易考上。
文凭含金量有差别
985本科生文凭含金量毋庸置疑,甚至比普通本科文凭 985研究生文凭的含金量都高!
985研究生文凭的含金量,就有区别了。同样是985研究生,学硕和专硕有区别,全日制和在职研究生有区别。985本科生和985研究生文凭的区别,需要具体问题具体分析。比如,北大全日制本科生和北大在职研究生相比,前者文凭含金量普遍更高。如果大家都是全日制文凭,都凭真才实学考进北大,则可能还要具体区分专业难易程度和专业含金量。找工作时,北大历史学硕士不一定比北大经济学本科生更受欢迎。
总之,985名校本科生,多数情况下都是通过高考通道进来的,文凭更过硬。985研究生,在类别上有学硕和专硕之分、在学制上有全日制和在职之分,导致985研究生文凭含金量不一定就比本科文凭强。

考研究竟是难还是易
有人说考研可难了,班里大部分人都没考上;可也有人说考研其实不难,平均录取比例有33%……倘若把考研跟高考来做对比,究竟哪个难?
客观上说,考研比高考要简单
从试题难度上看,高考的难度是远远高于考研的。高考的考试内容无论是从知识涵盖面还是科目数量来说都远远多于考研,高考六科--语数外文理综,而大多数研究生考试往往只有四门课,甚至三门,从知识体系来看,高考难度更大。
从竞争对手的角度看,考研的竞争远没有高考激烈。谈到竞争对手,那就涉及到录取率的问题,高考以省为单位来看,十几万考生,能够上一本的只占其中的5%左右,而考研以专业为单位来看,无论是从考生数量还是录取率来看,高考竞争更激烈。
从公平性上来看,高考的区域公平性远没有考研做得好。这个方面主要涉及教育资源的分布,越是偏远的地方能够考上大学的几率往往越低,而考研则突破了地域限制,其资源获取的渠道也突破了个人区位的限制。
从实际的准备当中看,考研却比高考要难得多
从复习时间上看,高考的准备时间是整整三年,而考研的准备时间顶多区区一年。
从心态上来说,高考的心态是背水一战,拼劲足,而考研则诱惑太多,身边同学的状态对考研影响大,要做到"坚定"很难。从学习环境上来说,高考的学习环境是非常单纯和积极向上的,考研的学习环境则视个人状态而定,想要创造良好的学习氛围更为不易。
从信息获取上说,高考相对公平而考研则存在很大的信息不对称,这样的信息不对称更多是针对跨考生而言,由于三跨,想要获得和别人一样的信息和资源,往往需要付出更多时间和精力。
学长学姐说
@A君:当然是考研难!高考的时候心无杂念差点拼死,现在无聊的心思多了去了,找不到曾经的拼劲
@B君:高考只拼实力,但是考研除了拼实力,还有拼运气,人脉关系,甚至还要拼母校!我因英语单科线一分之差,无缘理想中的大学,如今狼狈调剂~无论是考研还是找工作,学习成绩很重要,学习成绩很重要,学习成绩很重要,我说三遍。
@C君:光录取率一条就比高考低太多了,何况高考录取率里有好多不打算学习的人头基数,而考研的人群又有几个不好好看书复习的呢。
@D君:好学校高考难,但是高考准备考600的结果考了个570/580也能有学上而且没比目标差太多。考研准备考350结果考了个340可能就game over了。
@E君:高考不分985、211,但考研对985、211的重视程度超乎想象。学校美名其曰,是优化生源结构。很多学校会为985.211的学生留专有名额,最直接的感受是,现在调剂你不是985、211,真的会很难的。
@F君:我自己觉得高考难,为何这么说,由于从心态上说,高考时的压力太大了,而考研相对就小许多。就我的生长环境来看,周围没有高中毕业不上大学的小伙伴,没有,一个都没有,所以,考上大学是我仅有的挑选,所面对的压力可想而之。考研的时分就感受轻松许多了,由于即使考不上,还能够挑选工作,有退路,心态天然要好一些。
保研这条捷径好走吗
保研,是指推荐少数优秀应届本科毕业生免试为硕士研究生。关于大学保研率,国家是这样规定的:
有研究生院的高等学校,保送研究生名额一般按该校应届本科毕业生数的15%左右确定。
对未设立研究生院的“211工程”高校,要求一般要按应届本科毕业生数的5%左右确定。
经教育部确定的人文、理科等人才培养基地的高等学校,按教育部批准的基地班招生人数的50%左右,单独增加推免生名额,由学校统筹安排;对国家发展急需的专业适当增加推免生名额。
设有研究生院的高等学校接收该校推免生的人数,不得超过该校推免生总数的65%,其中地处西部省份或军工、矿业、石油、地质、农林等特殊类型的高等学校,上述比例可适当放宽,但不得超过75%。
全国366所推免资格高校完整名单
提示:清华大学也是366所免推资格高校之一,表中遗漏特此说明。



从上表这 366 所具备硕士研究生推免资格的高校可以看出,此前,全国 2631 所高校中仅有312所高校具备推荐免试资格,这些高校多数是以北京大学、清华大学、中国科学技术大学为代表的 985、211 重点高校或者各省排名前列的省属重点大学。
2017年新增了54所具备推免资格的高校,除了一些新成立的实力派高校,如中国科学院大学、中国社会科学院大学、上海科技大学、南方科技大学等,还有特色鲜明的地方重点大学。



分析榜单数据我们可以看出:
老牌985大学的保研率普遍排名靠前,还有部分211强校的保研率也较高。
总体来看,综合类大学和理工类大学保研率较高,如果考虑深造,报考综合类和理工类大学有优势。
而一些录取分数很高的专业类大学保研率明显偏低,比如上财、央财、对外经贸、北外、上外等,如果考虑就业,专业类大学比较有优势,行业认可度高。
那么总体看下来,我们可以发现
如果想要在今后走考研的道路
本科的时候考上一所好一些大学
是至关重要的!

,
-
- 哈琳娜骗婚为什么还能分割财产(哈琳娜嫁明星印小天)
-
2023-07-13 02:04:12
-
- 云南方言大全有多少种(云南最难听懂的方言排名出炉)
-
2023-07-13 02:04:30
-
- ethereum是什么链(什么是Etherscan以及如何使用它)
-
2023-07-12 18:29:56
-
- 末路1997白宝山是真实的吗(白宝山为什么要除掉同伙关天明)
-
2023-07-12 18:27:51
-
- 灵吉菩萨是什么地位(灵吉菩萨为啥会是西天中心须弥山之主)
-
2023-07-13 02:04:38
-
- 邓丽君和成龙是什么关系(风光无限却一生未婚)
-
2023-07-12 18:23:41
-
- 凤囚凰剧情大结局(凤囚凰大结局是什么)
-
2023-07-12 18:21:36
-
- 穿越罗布泊多少公里(五车自驾穿越罗布泊)
-
2023-07-13 02:04:46
-
- 美国向台售武器多少次(美售台武器是破铜烂铁)
-
2023-07-12 18:17:25
-
- 情人节宣传标语,情人节创意广告语
-
2023-07-12 18:15:20
-
- 现在苹果的市场价格是多少(苹果已上市价格达4块)
-
2023-07-12 07:17:42
-
- awm狙击步枪多少厘米(AWM狙击步枪数据详解和战场真实战绩你了解多少)
-
2023-07-12 07:15:36
-
- 1000元放余额宝一年收益是多少(10万元放进余额宝)
-
2023-07-12 07:13:30
-
- 沪牌教程(沪牌侬了解多少)
-
2023-07-12 07:11:24
-
- 期权到上市能涨多少(字节开启今年第二轮期权回购)
-
2023-07-12 07:09:18
-
- 服装有多少种款式(市面上这么多服装你知道怎么分类吗)
-
2023-07-12 07:07:12
-
- 螃蟹清蒸要蒸多少分钟最好(螃蟹怎么蒸才正确)
-
2023-07-12 07:05:06
-
- 北大青鸟一年学费大概是多少(北大青鸟学费情况)
-
2023-07-12 07:02:59
-
- 王洪祥拳击排名多少(中华英雄王洪祥和散打王柳海龙)
-
2023-07-12 07:00:53
-
- 发动机的排量是多少(发动机排量是怎样计算的)
-
2023-07-12 06:58:47



刘惜君到底和谁结婚了 她跟毛不易发生啥了
十大同性恋网站-同性恋网站有哪些-同性恋网站排行榜