护士月薪普遍过万?其中这个地方待遇低,本科护士月薪一千
护士月薪普遍过万?其中这个地方待遇低,本科护士月薪一千
读书苦学、付费实习这一路走过来有多艰辛,医学生一定很多话想说。
小编不禁灵魂拷问一句:“你为什么学医。”
因为理想——救死扶伤
因为父母——有一种体面叫做父母觉得体面,学医父母脸上有光
因为挣钱——越老越吃香,持续稳定发展道路
阴差阳错——现在的苦,都是大学报专业脑子进的水
不管你因为什么学了医,小编想告诉你,坚持下去,努力和收获也能成正比。
这段时间小编替大家做了个全国薪资待遇的大调查(此不完全调查仅供参考,欢迎大家分享投稿,提供更多信息),此调查中医护人员的工作年限分布如下图:

其中工作一年以内的占据了半壁江山,工作年限在1—3年的占35%,工作四年以上的医护人员占据10%。从调查人员来看,大部分还处于刚工作的状态,那我看一下工作一年以内的护士工资能拿到多少呢?

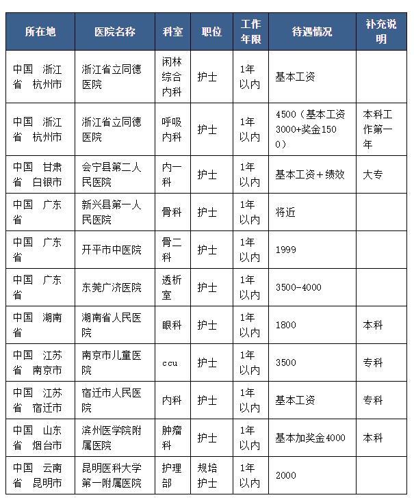
从表中可以看到,工作1年以内的护士工资在1800—4500,各省份医院的工资待遇仅供参考。可能很多医学生看完依旧沮丧,挣得不多啊,一千两千让我们拿什么生活啊!所以小编让你坚持下去呀,接着看1—3年工作年限能挣多少?

1—3年内护士的工资开始呈翻倍增长趋势,表格中最高薪资可达1万左右。工作4年以上的护士,本科毕业工资能稳定在8000—10000,专科毕业工资稍微低一些(不过也要看医院和自身的努力情况,仅做参考)。
小编朋友的姐姐专科护理毕业,在西安的一家医院任职五年,入职后真的很努力地考各种证、职称,自考本科,研发专利,现在能稳定月入1万5+。所以呢,努力到哪里都会成为你保值的工具。据打听他们医院还有寒暑假,可以留着上完大夜班调休,上五天夜班调休五天。(所以呢……小编为啥没学医真心羡慕还有寒暑假)

当然能工资能赚到多少不能只看工作年限,工作省份、医院、职称都是影响因素。但是从这几个表中,我们能看到医护人员的工资大趋势是随着工作年限呈正比增长,如果考取医院编制,稳定发展下去前途一片光明。
嗯,今天小编给大家喂点鸡汤。既然选择了学医,那就风雨兼程,砥砺前行。把眼前的困难克服过去,加油,你是最棒的!

-
- 二婚谈恋爱多久适合结婚
-
2026-01-23 07:33:15
-
- 大宋少年志结局反转挖坑
-
2026-01-23 07:31:01
-
- smile dog吓死多少人 微笑狗恐怖图片大全
-
2026-01-23 07:28:47
-
- 盗墓家族:古墓中的生死较量,谁是真正的盗墓王者?
-
2026-01-22 10:26:39
-
- 五颗星推荐—综穿《敛财人生》,年代文、清穿、架空,就看它!
-
2026-01-22 10:24:25
-
- 还在为找不到VR片源发愁?富修宝教您轻松解决
-
2026-01-22 10:22:10
-
- 高中考试,超详细作弊指南?
-
2026-01-22 10:19:56
-
- 当牛头梗遇上一位摄影师主人,狗子悲剧了,网友:被玩坏的孙红雷
-
2026-01-22 10:17:42
-
- 「青信仰」我们为什么要加入共青团
-
2026-01-22 10:15:28
-
- 「青信仰」我们为什么要加入共青团
-
2026-01-22 10:13:13
-
- 匈奴指的是现在哪里人 匈奴现在在哪?
-
2026-01-22 10:10:59
-
- 温州姑娘陈心怡饰演《暗恋桃花源》女主角
-
2026-01-22 10:08:45
-
- 刘昊然:凭借异性缘进入演艺圈,频繁被大导演青睐,票房达百亿
-
2026-01-22 10:06:31
-
- 烟台最新行政区划代码公布
-
2026-01-21 04:35:29
-
- 完美!莎拉波娃这身材,究竟谁顶得住嘛!
-
2026-01-21 04:33:15
-
- 清华“三孙”:钻石王老五的独身生活
-
2026-01-21 04:31:01
-
- 美食文系列第一推(40本),唯爱与美食不可辜负
-
2026-01-21 04:28:46
-
- 从贫民到毒枭大佬:跛豪如何崛起与陨落,香港黑帮传奇
-
2026-01-21 04:26:32
-
- 陈晓敏:11次打破世界纪录,曾被禁赛两年,退役后卖金牌得399万
-
2026-01-21 04:24:18
-
- 60张唯美惊艳夕阳图片。夕阳无限好,只为近黄昏
-
2026-01-21 04:22:04



越南“第一美女”肤白貌美,性感气质佳
中国最脏的女明星排名(十大最不干净女明星)