一鼓作气!南宁市三美实验学校“民转公”也来了
一鼓作气!南宁市三美实验学校“民转公”也来了
新民实验中学的热度还在发酵,南宁市三美实验中学也要来了!五象新区的名校阵容再扩大!

在2022年第六批预公告用地项目清单中,两幅地块出让条件之一就是配建两所优质学校(原夏林路中学、玉象路中学),一幅是位于五象湖东176亩地,一幅是位于五象湖的126亩地。夏林路中学已经确定引进南宁新民实验中学,玉象路中学也在5月17日敲定——南宁市三美实验学校,又一所民转公!

▲确定引进南宁市三美实验学校
Part1
南宁市三美实验学校落户五象湖
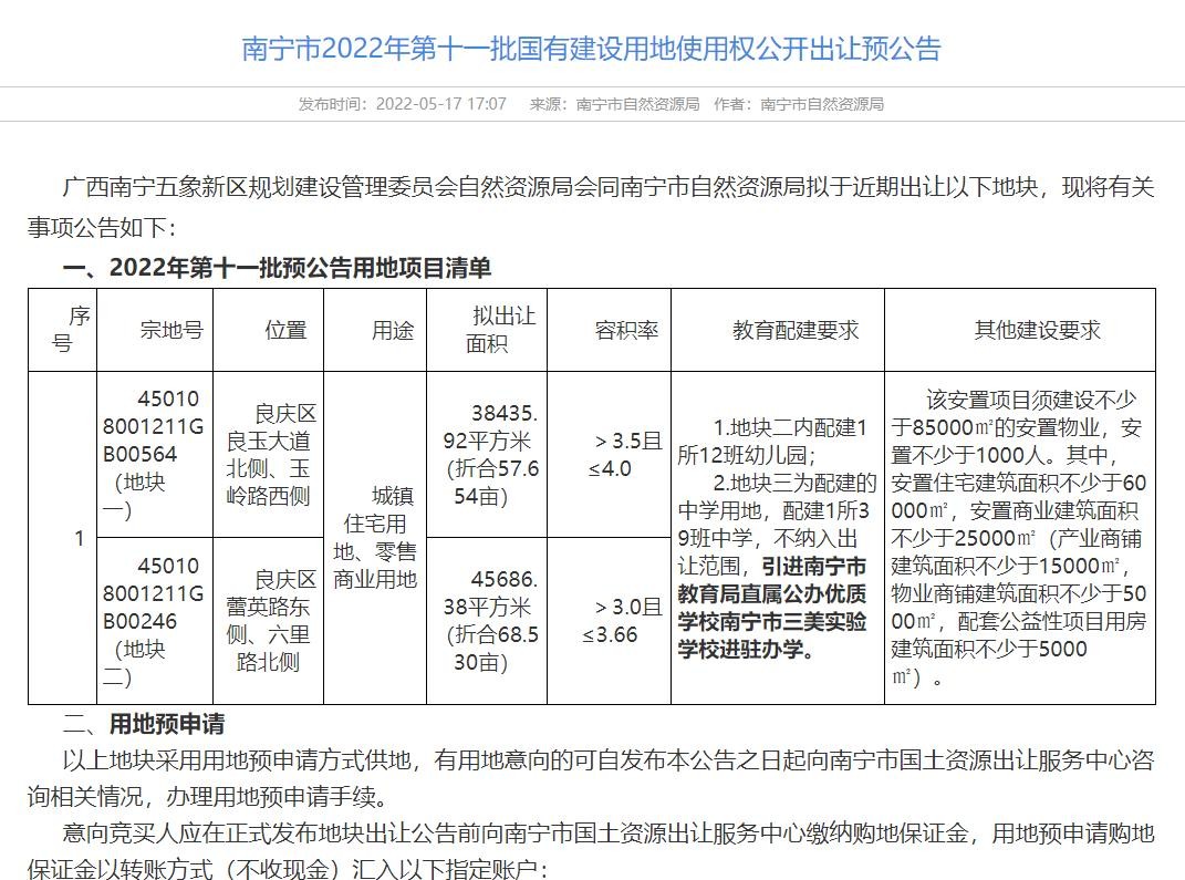
5月17日,南宁市自然资源局发布《南宁市2022年第十一批国有建设用地使用权公开出让预公告》,对五象湖126亩地做了补充。对比发现有三个变化:
1、新增“其他建设要求”——增加配建公益性项目用房建筑面积不少于5000㎡;
2、原来配建初中班级数为60个班,现在调整为39个班;
3、对地块三配建的初中进行补充,优质学校明确引进“南宁市三美实验学校”。

又一所民转公学校。三美学校是南宁三中的初中部,私立学校,每年成绩非常优异(2020年升学率比新民还高)。如今“民转公”之后落户五象湖,师资如何配置?是否能延续私立学校的优异成绩(毕竟生源、环境、师资等都影响着升学率),我们以后再看。

▲原规划建设60个班规模中学
之前有传言三美要入驻龙岗,没想到先进驻五象湖,如今三美中学民转公,进驻龙岗不是没有可能,敬请期待。
南宁市三美实验中学规模:
地址:位于玉象路以东、良玉大道以北
规模:规划39个班。符合现行《南宁市普通中小学校校舍建设标准》要求。
容积率:>0.5且≤1.5
建筑面积:≤35%
绿化率≥35%

Part2
哪些楼盘笑开花
其实126亩配建的中学所在地为原规划的玉象路中学,原本传言是十四中五象新区南校区,如今地块配建确定引进的是南宁市三美实验学校,这两所学校师资都不错,无论是哪所周边楼盘业主都乐开花。
哪些楼盘地段划分到南宁市三美实验学校机率更大?
首先是126亩项目本身,毕竟是配建,优先就读的概率比较大。
接下来就是北投时代,一路之隔,地段划分的概率大;此外像路桥各大组团、路桥壮美山湖等,距离南宁市三美实验学校不远,划分的概率也大。

▲这影响力,北投时代当晚带动一波走量(要紧)

▲北投时代造势 通宵卖房的节奏
不过该板块内还有四中、十四中优质学区,而且多个楼盘已经交付,如今再加上南宁市三美实验中学,未来建成地段划分也许有的楼盘要进行调整。

Part3
五象湖再添百亩盘
即将出让的五象湖126亩地块的具体位置其实都是路桥的天下,具体是否是路桥拿下,我们拭目以待。地块临近良玉大道,并且地铁2号线延长线的玉岭路站已经开通,交通出行便捷,位于良玉大道北侧的450108001211GB00564宗地可以享受门口就是地铁的优势。就医方面,板块内有医科大附属五象新区医院,为业主身心健康保驾护航。此外,板块内还有六里路小学+四中+十四中+南宁市三美实验学校,可谓学校资源充沛。
但是地块由两宗地组成,而且地块分散,整体开发空间受限,此外位于良庆区蕾英路东侧、六里路北侧的宗地450108001211GB00246地块二靠近环城路,多少受到影响。

▲位于良玉大道南北侧地(450108001211GB00564+450108001211GB00246宗地号)
一鼓作气!南宁市三美实验学校“民转公”也来了!-南宁去房网
-
- 十月怀胎这么神奇!9张图清晰反应胎儿1-40周发育全过程
-
2025-09-15 11:20:20
-
- 故事:他得到一枚空间戒指,里面有,功法武技
-
2025-09-15 11:18:03
-
- 从无到有,汪滔如何在科技浪潮中创造奇迹?
-
2025-09-15 11:15:46
-
- 最新!乌兰察布各旗县人口分布图出炉!快看看你家乡有多少人?
-
2025-09-15 11:13:30
-
- 陶昕然晒全家福为女庆生,7岁何陶耳高于眉超漂亮,自带名媛气质
-
2025-09-15 11:11:14
-
- 教育局回应“巩义中小学暑期要集体开班”
-
2025-09-15 11:08:59
-
- 229元,《复仇者联盟4》首映票价惊人!网友:比春运票还难抢
-
2025-09-15 11:06:43
-
- 莫声谷追杀宋青书,是掌门继承人之争的阴谋,还是单纯清理门户?
-
2025-09-14 13:08:05
-
- 美法官拒绝恢复美联社对白宫发布会采访权 将再次举行听证会
-
2025-09-14 13:05:49
-
- 海贼王|明哥与塞尼奥尔——唐吉诃德家族极端的反派魅力
-
2025-09-14 13:03:33
-
- 贵州大方高店郑氏宗祠建成 规模宏大气势不凡
-
2025-09-14 13:01:17
-
- 巴尔的摩:美国临时首都,美国国歌诞生地,如今是最危险城市之一
-
2025-09-14 12:59:01
-
- 阿三、棒子、毛子,海外各国的绰号怎么来的?中国外号更难解释
-
2025-09-14 12:56:45
-
- 赵薇被黄有龙坑惨了!曝两人分居5年,净身出户,男方拖着不离婚
-
2025-09-14 12:54:30
-
- 以色列格斗术
-
2025-09-14 12:52:14
-
- 新手快速学会二保焊,保姆式教程,拿起焊枪就能焊
-
2025-09-14 12:49:58
-
- 山东苍山为何能成功更名为“兰陵”?背后故事远比你想的复杂
-
2025-09-14 12:47:42
-
- 汤家凤:在大陆被神化的经济学家,竟是汉奸的后代
-
2025-09-13 16:14:50
-
- 史锐雪:携上亿资产逃美被FBI逮捕,判刑20年全部资产被美国捡漏
-
2025-09-13 16:12:34
-
- 吕一老公晒多张女CEO亲密照配边框“我爱你”,如此大胆引婚变传言
-
2025-09-13 16:10:18



越南“第一美女”肤白貌美,性感气质佳
中国最脏的女明星排名(十大最不干净女明星)