长期免费供水,企业起诉甘肃省国资委!15年损失1.2亿元,还有利息4330万元
长期免费供水,企业起诉甘肃省国资委!15年损失1.2亿元,还有利息4330万元
供水费用纠纷导致上市公司起诉甘肃省国资委。
6 月 11 日晚间,方大炭素(600516.SH,股价 4.61 元,市值 185.6 亿元)公告,公司请求法院判令甘肃省国资委向二原告给付供水损失 1.21 亿元,并承担自供水损失发生之日起至实际付清供水损失之日止期间的利息 4330.3 万元,以上暂定合计 1.65 亿元。
此事由来要追溯至方大炭素改制时,方大炭素曾承担社会供水职能。根据去年的公开信息,方大炭素因历史原因向附近村民无偿供水,随着水源地自建水厂,这部分社会供水职责逐步移交给兰州华源动力有限责任公司。去年 8 月 25 日,后者已对海石村进行供水。
要求支付供水损失 1.65 亿元
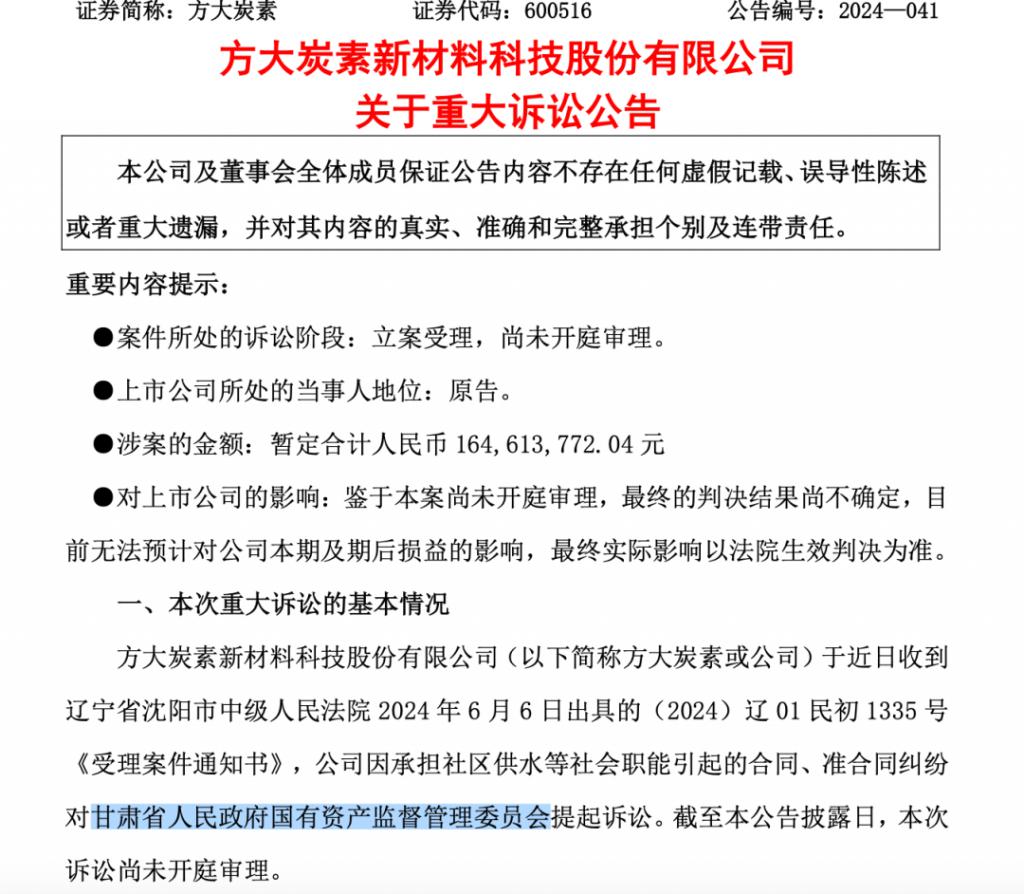
6 月 11 日晚间,方大炭素公告,公司于近日收到辽宁省沈阳市中级人民法院 2024 年 6 月 6 日出具的(2024)辽 01 民初 1335 号《受理案件通知书》,公司因承担社区供水等社会职能引起的合同、准合同纠纷对甘肃省人民政府国有资产监督管理委员会提起诉讼。截至本公告披露日,本次诉讼尚未开庭审理。

方大炭素请求法院判令被告向二原告给付供水损失 1.21 亿元,并承担自供水损失发生之日起至实际付清供水损失之日止期间的利息 4330.3 万元,以上暂定合计 1.65 亿元。
根据方大炭素所述,2006 年甘肃省国资委决定通过转让兰州炭素集团有限责任公司(以下简称兰炭集团)持有的兰州海龙新材料科技股份有限公司(以下简称海龙科技)股份引入战略投资者,整体解决海龙科技面临的危机。
2006 年 9 月 28 日,原告辽宁方大集团实业有限公司(以下简称辽宁方大)通过司法拍卖程序依法受让兰炭集团持有的海龙科技的国有法人股股权。后海龙科技名称变更为方大炭素。
2006 年 9 月 30 日,原告辽宁方大与被告甘肃省国资委签订《协议书》,其中第五条约定 " 对于海龙科技的企业办社会的部分资产、业务及相关人员,国资委承诺在 2007 年年底前由其全部接收并移交至社会,辽宁方大及海龙科技不再承担任何社会职能 "。根据《关于解决方大炭素重组遗留问题的会议纪要》(甘政办纪〔2007〕50 号),纪要决定 " 兰炭集团‘三供’及物业管理职能的移交问题,按省政府国资委与辽宁方大 2006 年 9 月 30 日签订的重组协议执行,即 2007 年 12 月底之前由方大炭素负责,2007 年 12 月底之后先委托方大炭素管理。省政府国资委对方大炭素承担的兰炭集团‘三供’费用先记账,在研究兰炭集团破产方案时一并研究解决办法 "。
被告甘肃省国资委未按照上述要求对方大炭素的供水费用予以解决,导致自2008 年 1 月 1 日至 2023 年 8 月 24 日期间,原告辽宁方大与原告方大炭素一直为被告承担社会供水职能,实际承担造成原告供水损失。
去年由当地企业向村民供水
《每日经济新闻》记者注意到,根据方大炭素 2023 年年报,水电费一栏在管理费用。去年公司水电费 1228.6 万元,2022 年水电费则为 1414 万元。
去年 9 月,兰州日报曾报道方大炭素社会供水职能正式移交属地企业管理。根据报道内容,经过连续 10 天的带负荷调试运行,该公司水源地自建水厂正式移交兰州华源动力有限责任公司。兰州华源动力有限责任公司的股东是兰州市红古区住房和城乡规划建设局。
方大炭素水源地自建水厂始建于 1965 年。因历史原因,自建成以来一直承担着海石湾南区及海石等三个村子的生活供水和厂区生产供水。近年来,为积极创造良好的营商环境,促进企业快速发展,从 2021 年 11 月开始,该企业承担的供水社会职能逐步移交专业供水企业。经红古区政府协调组织,红古区住建局、供排水服务中心等单位牵头实施制定了移交总体规划方案。移交工作从 2023 年 4 月份实施,8 月 24 日具备调试条件。至此,方大炭素社会供水职能全部结束。
不过在 2023 年 9 月 29 日,有市民在人民网领导留言板留言,提到石湾镇上海石村停水问题。兰州市政府办公室在去年 10 月 11 日回答,提到原兰州炭素厂(方大炭素前身)为海石村村庄内无偿供应生活用水,村内供水管网也均由原兰州炭素厂进行铺设。故海石湾镇海石村生活用水自 1964 年原兰州炭素厂在海石湾建厂以来,一直由原兰州炭素厂无偿供应(村民家中未安装水表)。在兰州炭素厂改制方大炭素后,方大炭素仍继续履行无偿供水协议至今,方大炭素供水期间,由于是免费供水,大多数村民家中存在长流水现象,故未能发现管道存在漏水情况。后因调整水源地保护区,方大炭素水源地取水口被取缔,无法继续为海石村供应生活用水。经红古区住建局多次协调商定由华源动力公司(即兰州华源动力有限责任公司)为海石村有偿供应生活用水,8 月 25 日起华源动力公司开始对海石村进行供水。
方大炭素是石墨电极龙头,其下游主要来自钢铁产业。去年,方大炭素净利润同比下滑 50.44%。
记者 |胥帅
编辑 |程鹏 张海妮 杜恒峰
校对 |何小桃
封面图片来源:视觉中国(资料图 图文无关)
|每日经济新闻 nbdnews 原创文章|
未经许可禁止转载、摘编、复制及镜像等使用
每日经济新闻
-
- 亲友团花式接考!“985”红包火了,广州家长特备靓汤赶到……
-
2024-06-13 04:52:17
-
- 许家印两儿一女下场:老大逃到加拿大,小儿子坐牢,女儿高调炫富
-
2024-06-11 10:08:41
-
- 吻戏超多的电视剧,一共9部,你们都看过其中的哪几部呢?
-
2024-06-11 10:06:25
-
- 王者恶搞漫画:韩信咬了李白的尾巴后,就……
-
2024-06-11 10:04:09
-
- 看过89版《红楼梦》吗?片中这10个角色颜值更胜87版!
-
2024-06-11 10:01:53
-
- 金针菜最好吃的做法,简单美味又下饭,看看你喜欢吃不?
-
2024-06-11 09:59:37
-
- DNF盘点获取难度最大的武器:光炎剑排第三,第一国服只有1把
-
2024-06-11 09:57:21
-
- DECORTE 黛珂散粉试色
-
2024-06-11 09:55:04
-
- 49岁黎姿晒淡妆照,肌肤白滑零毛孔,香港网友:用钱堆出来的
-
2024-06-11 09:52:48
-
- “李天一”即将出狱,83岁李双江携妻子参加酒局,喝茅台心情大好
-
2024-06-11 09:50:32
-
- 原来蛋糕可以这么美!从哪吒、敖丙到魏无羡,你最想带哪款回家?
-
2024-06-11 09:48:16
-
- 一毛钱写两本红楼梦,智谱AI再降价,已服务30万企业用户
-
2024-06-09 04:12:12
-
- 当一个中产家庭,决定退出国际学校
-
2024-06-09 04:09:56
-
- 选择贾玲的Prada,哪里高贵了?
-
2024-06-09 04:07:40
-
- 法国将向乌克兰提供“幻影”战斗机;英伟达市值超越苹果,仅次于微软
-
2024-06-09 04:05:24
-
- 一件喜事,竟然串起了超600亿的“闽商联姻圈”
-
2024-06-09 04:03:08
-
- “没人抢了”!阿迪达斯再无椰子鞋,“想当年加价8000元一双”
-
2024-06-09 04:00:52
-
- “打12345也没用”!知名5A景区“一条龙”宰客被曝光
-
2024-06-09 03:58:36
-
- 马斯克就是美国航天的“章北海”
-
2024-06-09 03:56:20
-
- 工信部帮特斯拉踩刹车
-
2024-06-09 03:54:04



中国最脏的女明星排名(十大最不干净女明星)
“黄鳝门”!女主播为了一万元打赏,将黄鳝塞进下 体3小时!