村镇银行事件最新进展(河南村镇银行400亿大案已逮捕234人)
村镇银行事件最新进展(河南村镇银行400亿大案已逮捕234人)
今天,有两个大事情均取得了良好的进展。一是唐山打人事件,二是河南村镇银行事件。不管是唐山打人事件还是河南村镇银行事件,在发生之时都连续几天站上热搜榜,都引起了全国大量网友的热议。
而今天,从两大事件相关管理部门发布的阶段性结果来看,成效显著,值得点赞。如果细看取得的成果,可以预计,相关工作员在这一段时间内进行了深入细致的调查,有他们的努力,有他们的付出,让这些事情得以依法依规的快速推进。
先说一说唐山打人事件的阶段性成果:
唐山打人案的侦办阶段今天算是尘埃落定了,唐山打人案现场嫌犯共有9人,经调查后决定对7人进行起诉,对2人不起诉。以陈某志为首的黑恶势力必将遭到法律的严惩。同时,还顺藤摸瓜,查出了以唐山市路北区公安局局长马爱军代表的8名警员涉及陈某志等人恶势力组织背后的腐败和保护伞问题,他们已涉嫌犯罪,被采取留置措施。
由于前几篇文章对唐山打人事件进行了详细的分析,本文不再重复。
再说一说河南村镇银行的阶段性成果。
成果一,公安机关已抓获一大批犯罪嫌疑人,其中已逮捕234人,追赃挽损工作取得重大进展。
成果二,对储户的存款垫付工作再次向前推进。单人合并金额40万元至50万元(含)的开始垫付,40万元(含)以下的继续垫付。50万元以上的按照50万元垫付。
这两项成果的取得表明,前期工作是并行开展的,一方面加强对犯罪嫌疑人的侦查不放松,另一方面对储户的存款垫付一步一步的稳步实施,保证了储户的利益。事发地虽然发生在河南,只有几空村镇银行,但是,涉及大约40万储户,涉及大约400亿现金存款。
根据河南许昌市公安局8月29日发布警情通报:
以犯罪嫌疑人吕奕为首的犯罪团伙非法控制禹州新民生等4家村镇银行,涉嫌实施系列严重犯罪。该犯罪团伙在正常存款利息之外,用非法获取的部分资金,以年化收益率13%-18%“贴息”标准为诱饵吸揽资金,该“贴息”经资金掮客层层盘剥后,被部分大额资金客户获取。
目前,公安机关已抓获一大批犯罪嫌疑人,其中已逮捕234人,追赃挽损工作取得重大进展。案件侦办工作正在依法纵深推进。
从警情通报来看,河南村镇银行的事不是简单的储户与银行之间的存款关系,更大的可能是以存款的名义实施的理财行为。各方势力通过高额利息为诱饵,以高达13%-18%“贴息”来吸引全国各地的储户客户。
总之,这个事情,相当复杂,水相当的深。

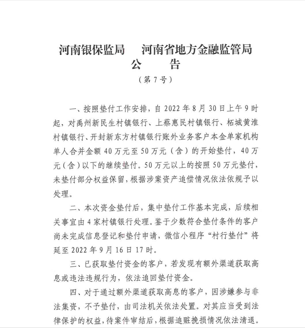
根据河南银保监局、河南省地方金融监管局发布的公告显示:
自2022年8月30日上午9时起,对禹州新民生村镇银行、上蔡惠民村镇银行、柘城黄淮村镇银行、开封新东方村镇银行账外业务客户本金单家机构单人合并金额40万元至50万元(含)的开始垫付,40万元(含)以下的继续垫付。50万元以上的按照50万元垫付,未垫付部分权益保留,根据涉案资产追偿情况依法依规予以处理。

从资金垫付的情况来看,首先是对5万以内的储房开展的垫付,随后逐步提高。今天公布的垫付已经提高到50万元,计划从8月30日开始。
这对于广大的储户来说,是一个大大的利好。
对于储户来说,有这么两个经验值得总结。
一是远高于贷款利率的存款也好、理财也罢,尽量不要去参与。用民俗话说,你想要他的利息,他想要你的本金。银保监会主席郭树清曾经提醒过广大金融消费者和投资者:
高收益意味着高风险,收益率超过6%就要打问号,超过8%就很危险,10%以上就要准备损失全部本金。
河南付镇银行的事,就具有很强的现实意义。
二是在中小银行存款尽量不要超过50万元,按照现在的存款保险制度,如果银行倒闭,最大近赔付金额就是50万,超过这个标准不再赔付。比如,这次河南村镇银行的资金垫付,就明确50万元以上的按照50万元垫付,未垫付部分权益保留,根据涉案资产追偿情况依法依规予以处理。
这说明,监管机构还是把此次河南村镇银行事件当作了存款在处理。如果按照理财,则是风险自担。在此感谢河南金融机构的努力,保护了40多万储户的利益。
不管是唐山打人事件还是河南村镇银行事件,对他们的深挖细查都还在继续,对违法犯罪人员、对其背后的“保护伞”的打击也还在继续。他们终将被依法严惩。
打击违法犯罪,切实做到无盲区无死角,确保发现问题第一时间处置到位。确保做到不漏一人一案,彻查严惩。
-
- 阖家幸福的意思(“阖家”与“合家”的区别在哪)
-
2023-05-25 03:29:52
-
- 鲜榨果汁配方表(10款鲜榨果汁做法简单)
-
2023-05-25 03:27:36
-
- 美股创 9 个月新高 华尔街激辩:“重大突破”还是“牛市陷阱”?
-
2023-05-24 09:30:44
-
- 玩家优越感哪有挣钱重要,索尼大谈移植 PC 的正确性
-
2023-05-24 09:28:28
-
- 蜘蛛侠 X 蜘蛛侠,索尼 Mini LED 电视 X95EL 纵横潮酷视听体验
-
2023-05-24 09:26:12
-
- 微信“刷手”新功能,居然九年前就已诞生!
-
2023-05-24 09:23:56
-
- 美国,这次又“放鸽子”?
-
2023-05-24 09:21:40
-
- 评测华为随行 WiFi 3 Pro 天际通版:高速传输,4G 信号随身行
-
2023-05-24 09:19:25
-
- 乌军突然攻入俄境内,这件事很不简单
-
2023-05-24 09:17:09
-
- 不到 10 万元,钇为 3 开启预售,海豚的劲敌来了?
-
2023-05-24 09:14:53
-
- 生活不在「别处」,在每一个被记录的「当下」
-
2023-05-24 09:12:36
-
- 王者荣耀青铜到王者一共多少星段位
-
2023-05-24 09:10:21


