抖音上的表情包怎么保存到相册(抖音上的表情包怎么保存到相册中)
抖音上的表情包怎么保存到相册(抖音上的表情包怎么保存到相册中)

一、产品背景
1.1 Slogan
“记录美好生活”,2018年之前为“让崇拜从这里开始”。
1.2 相关描述
抖音让每一个人看见并连接更大的世界,鼓励表达、沟通和记录,激发创造,丰富人们的精神世界,让现实生活更美好。
官方网页介绍顺序:记录、连接、看见
二、体验环境
三、产品分析
3.1 战略层
3.1.1 产品定位
抖音是一个帮助用户表达自我、记录美好生活的平台。
为谁:个人用户
提供什么服务:内容(主要是短视频)记录与分享;社交;电商直播带货;
满足什么需求:自我表达需求;娱乐需求;社交需求;购物需求;
3.1.1.1 产品类型
C端产品-短视频:
抖音的主要功能是短视频记录、分享与互动,目前其记录载体在不断多元化,新增了图文、文字等,分享渠道和互动方式也在多元化,就如抖音对自己的描述是个帮助用户表达自我、记录美好生活的平台。同时其社交和电商属性也逐渐凸显,社交属性的增强能让用户更愿意留在平台,而电商属性则是抖音新的支撑业务。
3.1.2 用户需求分析
3.1.2.1 用户特征
1、用户描述性统计特征
年龄与性别
艾媒咨询数据显示,抖音男性和女性用户占比都在50%左右,而快手男性用户比女性用户人数比例高16.6%;年龄构成方面两大平台都有明显的年轻化特点。

地区
艾媒咨询数据显示,2020年中国各个地区用户使用最多的短视频应用均为抖音,抖音使用率最高的地区是华南地区,快手使用率最高的地区是东北地区。

地域分布方面,抖音及快手均以一线城市人群为主要用户,占比分别为17.6%和18.4%;在用户地域分布上,抖音更加均衡;而快手用户地域分布更为集中在东部和南部地区,对西北、西南用户市场存在开发空间。

收入
目前头部短视频平台以中低收入用户群体为主,但抖音对于高收入用户的覆盖正在提高,用户消费潜力相对更大。
3.1.2.2 用户需求
痛点
用户需要消磨碎片时间,希望碎片时间并不是虚度的,希望能获得快乐和满足。
用户希望以不费劲的方式了解世界发生了什么,不希望自己错过重要的事件,不想要对海量的信息进行甄选。
爽点
抖音的视频短小,内容就是快速让人满足,并且会根据用户的行为不断为用户推荐用户可能会感到满足的视频。
痒点
在抖音,用户可以通过视频分享、评论、直播互动来展现自我,甚至可以通过抖音推荐的内容来满足一种想象中的自己。
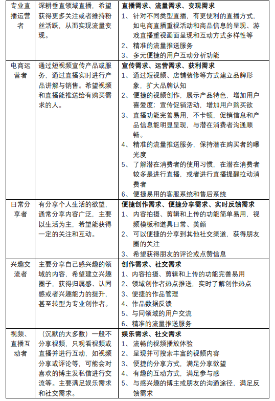
3.1.2.3 使用场景与用户需求


3.1.3 市场数据分析
3.1.3.1 行业、大环境分析
1、用户规模
2021年中国短视频用户预计达到8.09亿人
艾媒咨询数据显示,中国短视频用户规模增长势头明显,2020年已超7亿人,预计2021年增至8.09亿人。分别有70.9%和52.3%的受访中国短视频用户表示使用过抖音和快手。抖音及快手在短视频领域头部优势明显。


2、市场规模
中国短视频市场规模持续扩大,2021年接近两千亿
艾媒咨询数据显示,2020年中国短视频市场规模达到1408.3亿元,继续保持高增长态势,2021年预计接近2000亿元。近年短视频平台不断在商业模式上进行探索,一方面成为创新性新媒体营销平台,另一方面也结合直播带货迎来新的增长点,市场仍将进一步发展。

3、产业链分析
短视频行业产业链主要包括上游内容生产方、中游内容分发方和下游用户终端。内容生产方主要分为PGC(专业生产内容)、PUGC(网红/明星生产内容)和UGC(用户生产内容)三大类;内容分发方包括短视频平台、新闻资讯平台、社交平台、传统视频平台等。此外,产业链参与主体还包括基础支持方(如技术服务提供商、数据监测商等)、广告商和监管部门等。

目前,其中短视频内容分发平台参与者众多,移动短视频有APP抖音、快手、腾讯微视频、梨视频等、内容分发平台主要有社交类应用如微信、QQ、新浪微博,资讯类平台如头条、网易、腾讯资讯等;此外,传统视频平台也涵盖短视频内容分发,如爱奇艺、腾讯视频等。

4、行业政策背景:监管加强
2017年以来,国家对短视频的监管措施主要是集中在内容监管、消费监管、版权监管和青少年保护。随着《个人信息保护法》和《数据安全法》的生效,国家也会逐步加强对短视频平台的隐私监管和数据监管。

3.1.3.2 应用数据分析
1、活跃用户数
从2020年7月中国短视频APP活跃用户排名数据来看,抖音的活跃用户为47732.3万人,快手的活跃用户为37083.93万人,而西瓜视频、腾讯微视、火山小视频的活跃用户相对较少,分别为7464.86万人、5845.85万人、4654.93万人。

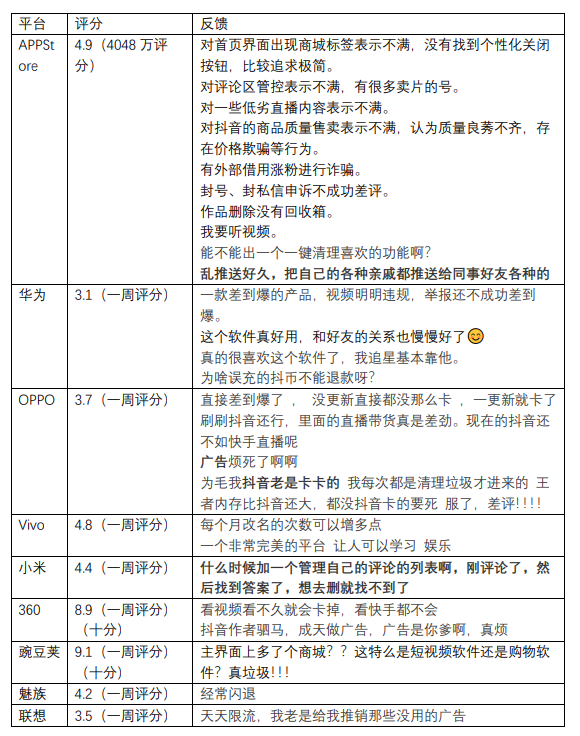
2、各大应用平台评分和反馈
在各大应用平台的反馈中,比较普遍的对于抖音新增商城tab表示不适应,与之类似的还有对于广告的反感;性能方面反馈比较多是存在卡顿和闪退现象;比较有参考价值的是作品推送给亲戚同事等关联的人确实是阻碍一部分人进行内容分享的愿意,此外对于评论管理的需求也值得参考。

3.1.3.3 竞品份额对比
1、收入模式
目前,我国短视频行业收入主要来源于广告收入、电商佣金、直播分成和游戏等。广告收入分为来自信息流广告的收入、来自开屏广告的收入和来自自助化商业开放平台的收入。电商佣金收入则分为自有电商和第三方平台佣金分成,一般抖音抽成2-10%,快手抽成5%。直播分成一般比例在30%-50%。

——短视频行业广告收入:增速放缓
据iResearch数据显示,目前我国短视频平台的主要收入来源于广告。相较于前两年的高速增长,2020年短视频平台广告收入增速降至67.1%,总规模达到1336亿元。从需求侧来看,短视频广告仍为各大广告主的投放重点,平台不断优化的内容生态持续拉升整体用户量和用户粘性,成为广告主营销增长的肥沃土壤。整体来看,头部平台也在持续探索更多商业化可能,在广告形式方面逐步开放直播广告、搜索广告等。

——短视频内容电商:飞轮模式开启
理论上而言,无论是短视频内容电商还是传统电商,只要采取平台模式经营均可依靠双边网络效应产生良性成长循环,而以轻资产实现快速的规模扩张,即完成“飞轮模式”增长。具体而言,C端消费者快速扩张会迅速做大电商平台的蛋糕,吸引B端商家入驻,B端商家的入驻又会带来品类及SKU丰富性的优化提升C端用户体验,进一步吸引C端用户使用,形成“飞轮”效应开始良性循环。
平台模式下,电商渠道仅承担建设管理平台秩序,优化经营环境,为商家提供支付、物流、营销等方面的各类降低经营成本的工具、更新迭代APP产品提升消费者购物体验等轻资产的经营工作,基本不会限制电商平台的扩张速度。、

2、收入分析
2020-2021年中国短视频头部平台发展——抖音
2021年6月17日,字节披露了财务情况,2020年实际收入2366亿元,同比增长111%,毛利润增长93%至1330亿元,不过经营亏损达147亿元。与之对应的是,去年,的营收为1071亿元,净利润220亿元。按照去年互联网巨头的营收来看,字节的收入约等于二分之一个腾讯,4倍于快手,2倍于和美团。
据彭博社消息,字节跳动2020年广告收入1831亿元。占2020年实际收入的77%。抖音为字节跳动贡献近60%的广告总收入,位列第二是今日头条,占总收入的20%,长视频平台西瓜视频则占比不足3%。另外,海外短视频平台TikTok目前仅占字节跳动广告收入的一小部分。按照彭博社的数据计算,除了广告以外,其他收入累计为535亿元。这其中包括打赏、电商、游戏、教育、企业服务等业务线。
2020年3月,据知情人士告诉界面新闻,抖音和快手直播打赏的月流水均达到30亿元,规模相当。如此看来,其打赏年流水至少超过360亿,一位直播MCN人士表示,在抖音平台,达人的佣金比例约为50%-55%,机构的分成比例则为20%-30%左右。这意味着抖音只能拿到其流水的20%,按此推算约为72亿元。算上增量,此部分收入规模在数百亿体量。
2020-2021年中国短视频头部平台发展——快手
2021年1月15日,港交所网站公示快手已经通过上市聆讯,快手IPO在即。但目前快手财务状况显示其经营仍然存在问题,长期以成本换营收,发展模式存在风险。
据快手发布的2022年Q1财报显示,快手一季度营收210.66亿元,同比增长23.8%,毛利为87.8亿元,同比增长25.7%,经调整净亏损37.22亿元,同比收窄34.1%。
3、竞争格局
平台系百花齐放,两强格局稳定,二三敌对洗牌
作为主流的互联网应用,短视频市场格局相对稳定。截止2020年12月,抖音短视频、快手活跃用户规模占整体的54.4%,稳居行业第一梯队;字节跳动旗下的西瓜视频、抖音火山版,腾讯旗下的微视处于第二梯队,活跃用户规模占31.6%;旗下的好看视频,爱奇艺随刻、刷宝等短视频APP处于第三梯队,活跃用户规模占7.7%。
竞争派系方面,短视频平台为短视频营销提供了广阔的营销环境。互联网巨头纷纷打造短视频平台,目前已经形成了字节跳动系、B站系、腾讯系、系、阿里系、新浪系、美图系、网易系和360系等短视频平台,短视平台呈现百花齐放的局面。

3.1 范围层
3.1.1 产品结构图

3.2 结构层
3.2.1 内容消费流程

3.2.2 内容生产流程

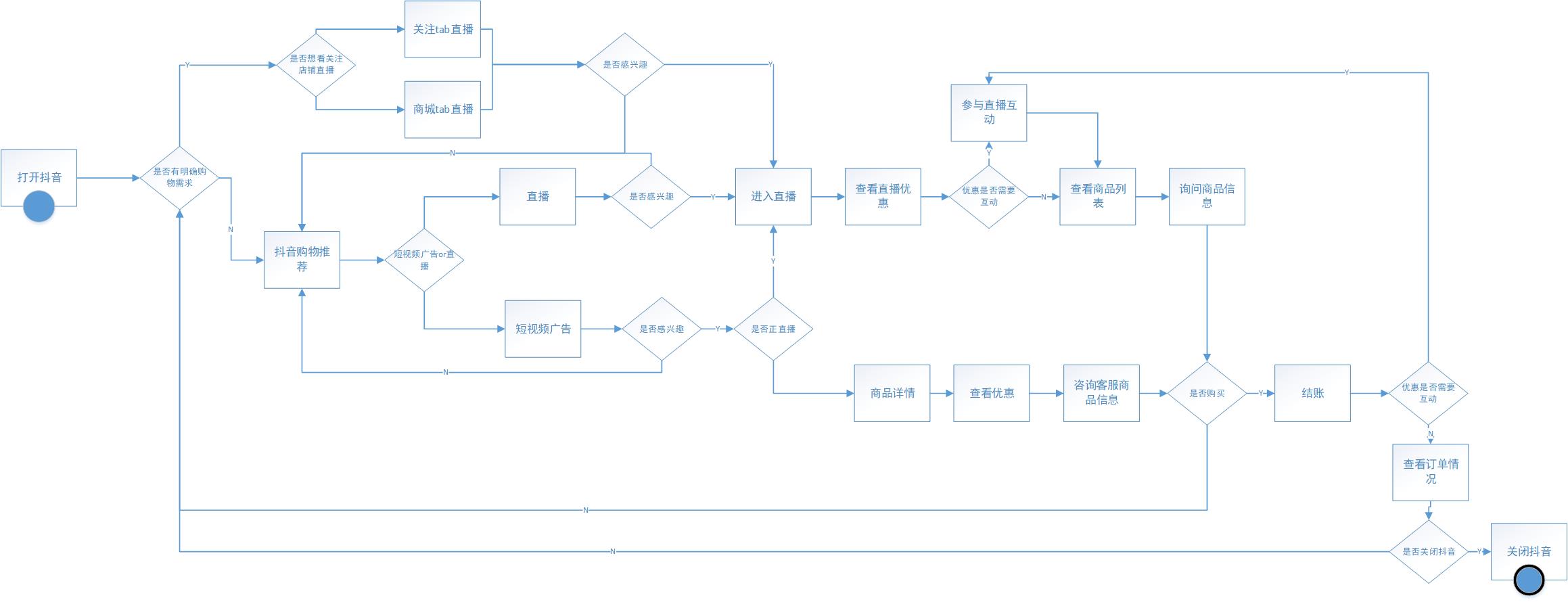
3.2.3 电商消费流程

3.3 框架层
3.3.1 重要功能和页面分析
3.3.1.1 视频观看功能及其相关页面分析

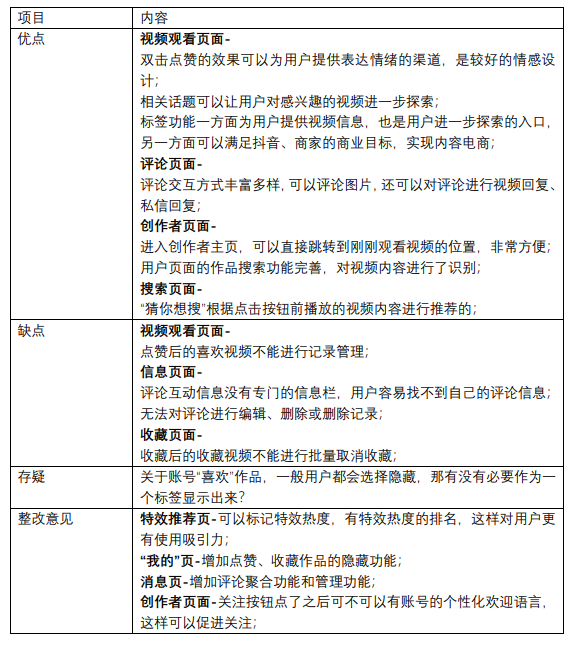
打开抖音,默认进入推荐标签中,用户可以直接看到算法推荐的视频内容,通过简单的下滑操作可以切换视频,向右滑动查看创作者页面和更多视频,单击可以进行暂停继续操作,双击可以进行点赞操作,长按也有快速功能,观看视频的操作是较为简单的。此外,目前抖音支持横屏视频全屏观看,图文内容进行图片滑动。
视频页的主要功能是点赞、评论、收藏和转发。
点赞:
点赞有两种途径,直接点击爱心或者双击屏幕,点赞数量过万以中文字“万”进行标识,直接点击爱心的反馈是红心弹出,爱心颜色变红;双击屏幕则在点击处出现较大红心,同时在爱心处弹出红心,爱心颜色变红,此后再次进行双击屏幕会出现大红心效果,其余位置没有变化。点赞的视频在“我的-喜欢”中按照时间先后顺序呈现,缺点是无法进行批量清除(浏览记录可以删除),优点是可以进行搜索查找。
评论:
评论可以@和发图片和表情,可以针对他人评论进行互动,(赞、踩或评论)。一般互动评论会被折叠,作者参与互动的评论不会被折叠。评论的显示顺序按照点赞数、互动评论数等从高到低进行排列,用户的个人评论可以置顶。比较创新的功能是长按评论信息可以对评论进行视频回复、私信回复、复制、搜一搜和举报。比较有缺陷的部分是用户个人评论信息的汇集和管理,评论及其互动信息可以在“信息-互动消息”中找到,但是互动消息没有信息分类,仅按照时间先后顺序进行排列,无法对互动消息进行搜索,也不能对评论进行删除或批量管理。
收藏:
点击收藏按钮会出现提示收藏成功,并可以通过提示链接到收藏夹。收藏夹有默认的音乐、特效、商品、合计、地点、话题、影视综艺、短剧、云游戏、书架分类,分类横向呈现,条目较多需要一直左右滑动。收藏夹有新建功能。新建收藏夹可以批量添加、批量移动和批量移出到作品收藏夹(总的没有分类的收藏),缺点是收藏不能进行批量取消收藏。
分享:
分享操作页,可以分为上中下三个区域。最上面的区域是抖音内部好友或群的快捷分享,可以横向滑动进行选取,排列顺序与互动时间和互动频率有关。中间区域分享渠道的陈列,这个区域的“抖音好友”可以进行搜索。除了抖音站内分享,其余分享均默认为下载分享,也可以选择复制口令。
下面区域是一些与视频有关的操作,根据视频内容形式的不同而不同。一起看视频、合拍、拍同款是互动功能,其中一起看视频可以邀请好友一起刷视频。举报、不感兴趣和播放反馈对视频负面体验的反馈渠道,复制链接和抖音码也是一种分享渠道,但是其区别和作用都不太明显。点击复制链接的提示就是成功复制链接,但是没有提示链接如何生效。保存至相册和动态壁纸都是下载功能,赞赏视频和帮上热门则是对视频内容的积极反馈渠道,但是顺序比较靠后,因此第三个区域主要还是突出互动和服务。
相关话题页:
与视频内容相关,可以看做是猜用户会搜,是一种页面内的信息推荐方式,用户观看视频前可以通过信息推荐判断视频内容,观看视频后可以直接通过连接了解想要了解的话题,简化了用户的操作步骤。
标签推荐页:
与视频内容相关,也是一种页面内的信息推荐方式。地点标签,可以实现类似于美团的吃喝玩乐推荐功能;商家标签,可以介绍商家的商品和促销活动,购物标签与之类似;特效标签,可以引导用户使用同款特效进行拍摄记录并分享。可见标签推荐页可用于完成抖音的多个商业目标,无论是线上购物还是线下消费都有涉猎。
视频观看页面除了推荐页面,还有关注页面和同城页面。

关注首页:
第一行是对关注创作者的直播推荐,下滑后也可以看到上方有直播标签显示已关注创作者正在直播数量,点击即可再次展开。关注页面的直播标签和直播提醒功能的出现,可见抖音对直播业务的重视。关注页的作品注明视频更新的时间与观看时间的间隔,展示作品不一定是最新的。在关注页进行右滑不会进入创作者信息页,而会进入商城,“推荐”、 “关注”、“商城”、“同城”这四个标签页面的左右滑动是实现标签的切换,仅在最靠右的“推荐”标签向右(没有对应标签)会出现创作者信息页,这个区别可能会让许多用户不太习惯。
同城页面:
可以切换为其他模式,有探索、直播、抗疫、热点、学习模式,城市地理位置也可以进行切换。同城页面的内容按照地理位置聚合,可以满足用户了解周围的人的动态的需求,除此之外没有比较吸引人的地方。
通过对视频观看功能及其相关页面的操作、功能、内容和用户体验的分析,可以看出:
抖音在操作设置上尽量简化,确保用户可以顺利的使用产品。 评论的功能不断丰富,互动方式越来越多元和创新,可见其在互动和社交版块的发力。 分享操作站外分享默认需要下载视频,增加用户流量成本和复杂度,而站内的分享快速便捷,通过这种方式可以让用户更积极的建立站内社交关系,维持用户活跃度和留存率。 收藏功能不算完善,但是考虑到用户使用收藏功能并不会有整理和回看的需求,更多可能是希望在看视频的过程中获得一种收获感,因此收藏功能不必做的完善复杂,在视频页面仅仅点击收藏即可的简单操作可以让用户快速便捷获得收获感。

3.3.1.2 电商直播功能及其相关页面分析

直播的入口有四个:
推荐页信息流推送关注或者可能感兴趣的直播; 关注页面推送关注的正在直播的创作者进入直播; 商城标签中的直播推荐和信息流推荐; 推荐页信息流推送视频,如果创作者正在直播,点击创作者头像即可进入直播。
-
- 警察陈铭生个人资料及图片(警察陈铭生个人资料及图片大全)
-
2024-01-08 16:06:51
-
- 冒险电影排行榜前十名(美国冒险电影排行榜前十名)
-
2024-01-08 16:04:45
-
- 汤字五笔怎么打(养字五笔怎么打)
-
2024-01-08 16:02:38
-
- 什么促进投资创新能力的发展 什么促进投资创新能力的提高发挥
-
2024-01-08 04:38:06
-
- 横跨鄂豫皖三省的大别山,其主峰究竟在哪?它又有什么值得称道?
-
2024-01-08 04:36:01
-
- 苹果梨葡萄放在一起榨汁喝好吗 梨子苹果煮水后苹果肉还能吃吗
-
2024-01-08 04:33:56
-
- 籍贯是指爷爷的户籍吗 籍贯是爷爷的还是祖父的
-
2024-01-08 04:31:52
-
- 黑龙江省会哈尔滨,距吉林长春仅1小时高铁,被称为东方小巴黎
-
2024-01-08 04:29:47
-
- 高甜韩剧排行 高甜的韩剧有哪些
-
2024-01-08 04:27:42
-
- 麒麟960华为p10 麒麟960是
-
2024-01-08 04:25:37
-
- 何为四大雅趣与六艺?
-
2024-01-08 04:23:32
-
- 瞬时速度的大小为什么等于平均速率 为什么瞬时速度不为零,平均速度可以为零
-
2024-01-08 04:21:27
-
- 低密度脂蛋白高是怎么回事是怎样形成的 低密度脂蛋白是指什么意思
-
2024-01-08 04:19:22
-
- 幸福像花儿一样演员名单(殷桃一家三口)
-
2024-01-08 03:50:44
-
- 中国石油储量世界排名(中国石油储量世界排名第几位)
-
2024-01-08 03:48:38
-
- 钱塘湖位于今天的哪里(钱塘湖春行中的钱塘湖位于今天的哪里)
-
2024-01-08 03:46:31
-
- 罐头是谁发明的(罐头是谁发明的不白吃告诉你)
-
2024-01-08 03:44:24
-
- 氢氧化钠与水反应的化学方程式(氢氧化钠与水发生反应的化学方程式)
-
2024-01-08 03:42:17
-
- 李云迪前妻华真的家世(李云迪前妻身份揭秘-名叫华真身世显赫)
-
2024-01-08 03:40:10
-
- 流字开头的成语(流字开头的成语大全四个字)
-
2024-01-08 03:38:04



刘惜君到底和谁结婚了 她跟毛不易发生啥了
十大同性恋网站-同性恋网站有哪些-同性恋网站排行榜