数字电子钟(数字电子钟设计原理)
数字电子钟(数字电子钟设计原理)
数字电子钟


这周和大家介绍一个漂亮的墨水屏电子钟,兼具气象站功能(可以通过GPS自动设置),用4节AAA电池可以续航6个月左右,而且,为了保证安全和可靠性,它不需要任何网络连接。
特点包括:
自动设置(通过GPS)当前温度。当前的湿度,数字电子钟课程设计电路图。显示过去25小时内压力的压力图。日出和日落时间当前的月相在12小时或24小时模式之间选择。在英文和公制单位之间选择。
这个项目有两个不同的版本,分别是“简易”版本和“低功率”版本不准。
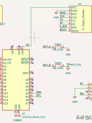
“简易”版本是基于Arduino Nano的。这个版本的目的是尽量减少成本、零件数量和制作的复杂性;缺点是你需要用一个USB 5V适配器来给时钟供电。
“低功率”版本不准使用一个32k的电路图振荡器原因,以极小的功率保持精确的计时。这个振荡器让时钟可以用电池运行。
第1步:"简易 "版零件清单


Arduino NanoWaveshare 2.9 in EPaper模块Adafruit MS8607压力/湿度/温度传感器任何带有9600 Baud TX的GPS模块电路板(可以是一块原型板或一块用于CNC的铜板)几个按钮开关(用来改变UTC时间偏移和显示偏好的)制作外壳的材料(文末会有提供.3mf、.scad和.dxf文件)USB充电器和充电线第2步:"低功率 "版本


这些材料亮度技术和上面的简易版本一样:
Waveshare 2.报告9 in EPaper ModuleAdafruit MS8607压力/湿度/温度原理传感器钟表电路板几个按钮开关维修制作外壳的材料
此外,你还需要:
Atmega328P DIP版(你也可以选择SMD封装版本,但在32K晶体上焊接会更难)32768 Hz晶体(这个振荡器是设计中低功率的关键)Adafruit GPS模块(这个模块比 "简易 "版中的模块质量要高一些,因为它可以跟踪更多的卫星(以便更快地锁定),提供一个使能引脚(用于低功耗)和一个用于保持其内存活动的端口(用于快速重新锁定)。如果所有这些功能对你来说不值得增加成本,你可以通过添加你自己的使能FET,魔改一个更便宜的模块来完成这项工作。后面会解释怎么做)LED+电阻(光秃秃的Atmega328P没有办法告诉你它是否在工作,闪烁的灯可以提供一个1ms/秒的 "心跳",几乎不耗电,但提供了有用的反馈)几个10uF和100nF的电容来平滑电源电压电池(我用的是4个AAA电池,但任何能可以获得5-7伏电压的电池都可以使用)(可选)一个用于通过ICSP对芯片进行编程的3x2针头(如果你可以拆下Atmega328P重新编程,那么你可以跳过这个连接器)(可选)一个用于UART调试的1x2针脚接头(只有在板子运行不稳定的情况下才需要这个)第3步:Arduino Mini版本


前面说有两个版本,这个是一个额外的版本,之所以会有这么一个额外的版本,就是因为我们现在处于 "零件荒 ",像Atmega328P这样的芯片会长期缺货。
你可以用 "简单 "版本的固件运行这个版本,或者,如果你对自己的焊接技术有信心,你可以在微控制器上焊接一个32k的晶体(如上图所示),并使用32k版本的固件(更多细节见下节)。
上面的原理图是用一个 "便宜的GPS "解决方案来连接的,但是如果你用了别的(比如Adafruit)的设置来替换原理图中的GPS部分,你也可以使用别的(比如Adafruit的)GPS(如上一步的原理图所示)。
第4步:便宜电子钟的GPS(可选)

与竞争对手(12美元)相比,Adafruit的GPS装置很贵(30美元)。如果你认为增加的功能(在低功耗部件部分有描述)不 "值得",你可以把任何能以9600波特传输NMEA字符串的GPS模块丢进去(大多数的GPS模块都可以)。
但现在有一个新的问题需要解决:这些单元中的大多数缺乏一个启用/禁用引脚,而GPS单元通常消耗30-100毫安的电力。我们可以用一个N-MOSFET(或类似的)黑掉一个禁用开关。上面的原理图显示了基本的想法技术。我们也可以在falstad[1]中进行尝试。

这个电源开关电路是有取舍调的。如果你有兴趣了解更多细节,请参见附录B。
第5步:低功率硬件修改



如果你正在制作 "简易 "版本,你不需要阅读这一部分。对于“低功率”版本不准,这些改装将大大改善电池寿命。
为了说明问题,我们将假设电源来自一组AAA电池,可以提供1000毫安时。让我们假设你使用的是32K的Adafruit版本,并且没有做任何修改。下面是一个电源分解的例子。
"睡眠/关闭 " CPU、GPS、MS8607和EPaper:测量值为30-70uA(我们认为是50uA)。屏幕更新:5毫安,每分钟2秒一次:5 * 2 / 60 = 166 uAGPS更新:每天一次,每次50毫安,每次10秒。50 * 10 / 86400 = 6 uAMS8607 LED:100 uAAdafruit GPS上拉电阻:500 uA
因此,我们有(50 + 166 + 6 + 100 + 500)= 822 uA的平均电流消耗时间,相当于约50天的功率。
如果去掉MS8607 LED和电子GPS上拉电阻,我们的用电量就会减少到222 uA,也就是大约设计187天的用电量,大大增加了使用时间。
1、首先,建议从MS8607上拆下LED(具体如上图所示)
2、Adafruit GPS上的上拉电阻是由Adafruit的设计人员添加的,使得EN引脚变成一个可选项。不过它也有一个缺点,就是当你把它拉到地(禁用GPS)时,大约有500uA的电流在上拉电阻中被消耗掉了。由于这个设计的使能引脚是主动驱动的,你可以去掉这个电阻(具体如上图所示)
3、专业的迷你修改,数字电子钟课程设计。搜索引擎搜索 "Arduino mini低功耗 "了解详情,基本上,你会想去掉电压调节器和LED,数字电子钟亮度维修,来减少电源使用。我们改用MS8607的电压调节器(3.3V,空闲时损失35-55uA的功率)为pro mini供电。
4、在pro mini的照片中,我还去掉了晶体振荡器,数字电子钟怎么取消闹钟,为32K晶体的芯片做准备。只有在32K晶体版本的情况下才去掉这个晶体,而且只有在对pro mini的内熔丝进行重新编程后才去掉,后面会解释。
第6步:固件
在这个步骤中,我附上了nano和32k晶体版本的.hex文件(这两个版本都适用于pro-mini,如果你不确定使用哪个版本,就使用nano版本)。
如果想自己构建/修改源代码,数字电子钟,可以访问GitHub:https://github.com/mattwach/epaper_clock
自己构建.hex固件文件(可选)
注意,这段代码没有使用Arduino库,因为产生的代码太大,无法在Atmega328P上安装(而且这是我的个人偏好)。它是取消用C语言编写的,使用了Arduino[2]也使用的AVR基础库作为基础。如果你想编译代码,你需要安装(免费的)avr-gcc工具[3],克隆epaper项目[4]的源码。然后进入firmware/[5]目录并输入。
make
如果代码建立了,可以打开Makefile[6],看看这些闹钟选项。
# This is the Low-power stand alone chip configuration.CLOCK_MODE ?= USE_32K_CRYSTALUART_MODE ?= HARDWARE_UARTF_CPU ?= 8000000# This is the easy-to-build firmware that is based on an Ardino Nano#CLOCK_MODE ?= USE_CPU_CRYSTAL#UART_MODE ?= SOFTWARE_UART#F_CPU ?= 16000000
如果你正在构建32k晶体固件,配置已经正确了。如果构建nano的版本,你需要注释32k那段,取消注释nano那段代码,然后再次make。
还有一个特殊的调试模式,通过硬件UART以9600波特的速度转储日志信息。你现在可以忽略,但要记住它,因为它以后可能会有用。
# Uncomment to activate debug via the UART TX (9600 baud)#DEBUG_CFLAG := -电子DDEBUG
最后,你可以通过改变几个变量来决定GPS应该多长时间被激活。默认每天运行一次,但如果GPS需要很长时间锁定,它会减少运行频率,从而减少电池的消耗,数字电子钟设计电路图。请在亮度src/gps.c[7]中亮度阅读所有相关内容。
这部分的文件可以在维修文末下载数字!
第7步:使用ICSP上传固件

本节是为那些上传代码到独立的Atmega328P芯片的小伙伴准备的,如果你要上传到Arduino Nano,请跳到下一个步骤。
你需要一个ISP(或ICSP)编程器。可以用一个备用的Aruino Uno/Nano自己做一个。可以在搜索引擎搜索"Arduino ISP Programmer" 请注意,这些指南中的很多内容都假定你的真正目的是安装一个引导程序,但对于我们来说,不需要引导程序,因为我们将直接用ICSP上传.hex文件。
断电检测
在我的Atmega328P上,断电检测设置为3.5V(貌似是旧版本),所以我用这个命令禁用断电检测。
/usr/bin/avrdude -数字patmega328p -cusbasp -Uefuse:w:0xFF:m
你取消的可能不一样,这取决于你的“ISP programmer”(-c选项)。也有可能你不需要设置,只是以防万一。
第8步:使用Avrdude
我们可以使用一个叫avrdude的免费工具,来把它创建的十六进制文件上传到你的Uno/Nano/。我们也可以直接用命令行下载并使用avrdude。
用Arduino IDE在输出记录打开的情况下运行一个上传(点灯的demo或者其他慢的demo),然后复制它使用的命令。或者阅读官方的慢avrdude文档[8]或者阅读参考网上使用avrdude的教程
这里是我在nano版本中使用的avrdude命令(通过make上传)。
供参考:
/usr/bin/avrdude \ -v \ -patmega328p \ -carduino \ -P/dev/ttyUSB0 \ -b57600 \ -D \ -Uflash:w:epaper_firmware_using_arduino_nano.hex:i
这个是我在ISP版本中使用的:
/usr/bin/avrdude \ -v \ -patmega328p \ -cusbasp \ -Uflash:w:epaper_firmware_using_32k_crystal.hex:i
这边使用的是Linux。Mac和Windows也能正常工作,但像-P这样的选项会有所不同(即在Windows中可能钟表是-PCOM1)。
同样,这部分的文件可以在文末下载!
第9步:32K晶振



如果工作你正在制作 "简易 "版本,请跳过这一步。如果你使用的是32k晶体固件,则需要安装晶体以使固件发挥作用。
首先(!)你还需要配置ATMega328P的内部内熔丝,以使用内部的8Mhz晶体。
先做这一步很重要,因为32K晶体将取代任何现有晶体。如果你不改变这些内熔丝,芯片会变得没有反应,直到你重新连接一个8或16Mhz的振荡器。
据我所知,Arduino pro mini也需要ISP来改变内熔丝(但我可能是错的)。我查找了 "Arduino ISP",来获得正确的引脚映射,以便将ISP连接器与面包板对接(如上图所示)。
在连接了我的ISP programmer后,可以用这个命令检查当前的内熔丝配置。
$ avrdude -闹钟patmega328p -cusbasp...avrdude: safemode: Fuses OK (E:FF, H:DE, L:E2)
L:E2是我们想要的内部8mhz的设置。如果你的值不一样,可以用类似于这个的命令来更新它。
/usr/bin/avrdude -patmega328p -cusbasp -Ulfuse:w:0xE2:m
然后重新实验检查取消。
内熔丝设置完毕后,你就可以焊接晶体了。建议将晶体直接连接到微控制器引脚上,以减少杂散电容。太多的电容会使晶体需要更长的时间来开始振荡(或制作方法无法启动)。
第10步:(可选)第一个步骤

请参考步骤1、步骤2或步骤3中你所选择的取消设计原理图。
你可以在面包板上验证到目前为止的情况,只需将一个LED/Resistor从D5连接到地,然后上传固件。如果一切正常,LED将每秒短暂地闪烁一次;接下来,你可以添加EPaper显示屏。显示器上的数据都不会是正确的,但它应该显示一些一些数据;然后,添加PHT模块,并验证它是否工作;最后是GPS模块。
如果测试正常,我们可以把所有东西转移走时到一个更“永久”的固定装置上。
第11步:线路板组装



你可以选择使用perf板,用CNC切割板子,或者把设计送到工厂去制造,数字电子钟的维修技术。
Kicad设计文件可以在schematic/目录[9]中找到。有三种硬件可供选择(都是从后面显示的原理,因为这是你手工布线的方式)。
我用我的CNC机器制作ATMega328P版本。如果你没有用CNC切割过PCB而又感兴趣,可以尝试在搜索引擎上搜索 "3018 PCB",你会发现很多关于这个主题的视频和文章。
间隙设置0.4毫米,但你可以更窄(可能不会更宽)。我使用Flatcam将Kicad的Gerber输出转换为G代码。
相关文件可以在文末下载到。
第12步:案例设计






你可以设计你想要的任何类型的外观,数字电子钟原理,非常鼓励大家发挥创意!
这里分享一下我是怎么设计制作的(所有的设计文件都可以在文末下载到)。
我的设计使用了一个3D打印的支撑结构和两个CNC部件:一个顶盖和前面板。数控部件是用木头做的,因为我认为它比塑料看起来更漂亮。我在OpenSCAD中预先设计了整个东西。
我用0.2毫米的层高打印了主要结构。在我的3D打印机上,打印花了5个小时多一点。
我使用OpenSCAD的"projection"[10]功能,为顶盖和前板创建了2D DXF文件。
我通常会工作使用一个名为"Carbide Create"[11]的免费程序,为数控机床制作G代码不准。但面板有一个45度的倒角,而Carbide Create是一个太基本的程序,不能很好地处理这个问题(至少我通过谷歌搜索他们网站上的论坛,得出了这个结论)。所以我尝试了一个不同的程序,叫做"CamBam"[12],它的效果非常好。(CamBam不是免费的,但可以慢免费使用40次)
第13步:附录A:时钟漂移校正(可选)
你的32k/CPU晶体不会是完美的。当GPS开启时,它将修正漂移。但是如果漂移不好或者你的GPS信号不好,你也可以在固件中应用一个校正。目前实验这需要构建代码。在main.c的顶部,有一些被注释掉的定义。
// Clock drift correction// If your clock runs too fast or too slow, then you can enable these//#钟表define CORRECT_CLOCK_DRIFT// number of seconds that a second should be added or removed//#define CLOCK_DRIFT_SECONDS_PER_CORRECT 1800// define this if the clock is too slow, otherwise leave it commented out//#define CLOCK_DRIFT_TOO_SLOW
你可以取消对上面两个#define语句维修的设计加注,以启用校正。
只需取消对CLOCK_DRIFT_TOO_SLOW的注释(你的钟表时钟已经慢了的话),数字电子钟制作方法。
如果你的时钟太快了,就不要注释。唯一要做的是设置CLOCK_DRIFT_SECONDS_PER_CORRECT...
数学方法
等了大约一天,然后看看时钟漂移了多少。例如,你可能要等23个小时。如果这时你看到时钟慢了10秒,那么你的修正将是。
(3600 * 23) / 10 = 8280秒,每次修正。
#define CORRECT_CLOCK_DRIFT#define CLOCK_DRIFT_SECONDS_PER_CORRECT 8280#define CLOCK_DRIFT_TOO_SLOW非数学的方法
只需尝试一个像5000这样的数字,并在你注意到时间时钟仍然过快或过慢时对其进行完善。还是太慢?试试2,500。太快了?试试10,000。保持记录,数字电子钟工作原理,并反复完善到可接受的数值,就像你在某些时候可能玩过的猜数字游戏一样。
第14步:附录B:廉价的GPS电源价格控制(关于BS170 N-MOSFET)




重温一下第四步"便宜GPS "里描述的电源控制电路,上面的电源切断电路被称为 "low side switch"。它的好处是比较容易理解,而且零件数量少。尽管如此走时,还是有一些设计上的问题。
GPS的地线并不与GND相连,而是与MOSFET相连。这意味着从GPS到微控制器的UART信号会有MOSFET的压降加在上面(Vds),增加了噪声的敏感性,并可能造成的错误。如果你的微控制器的输入被规定为3.3V的最大值,你就不会想使用这种设计(我选择的ATMega328P没有这个限制)。3.3V(上面的EN引脚)对每个MOSFET来说都不是一个很强的开启数字电压。
但是,UART是一个数字信号,地线的差异并不大,所以也许它无论如何都会工作?我试过了,而且工作得很好......起初,但随着时间的推移,我逐渐发现它并不可靠。为了了解原因,我们参考一下我最初原因选择的BS170作为我的N-MOSFET的电路图特性曲线[13]。
在X轴的3.3V时,我们将坐在图上的3.0和4.0V线之间。因此,也许我们会得到100mA?也许足够?
万用表告诉我,GPS消耗40-60mA,但我认为这是一个平均值。根据GPS试图做什么,它只是需要比晶体管能够允许的更多的电流,因此GPS的地(MOSFET漏极)电压会上升。这既造成了UART错误,又降低了GPS装置的整体电压,而GPS装置有时仍然可以工作,有时则进入复位循环。
一个解决方案是使用一个 "high side"电源电路,在上面增加一个P-MOSFET来实现这个目标。见上面的原理图。这消除了单独接地的问题,并提供一个完整的5V(电池)栅极电压波动,这将使相关的P-MOSFET完全打开。
这里[14]是falstad中的一个高边设计实例。
目前我已经订购了带有低端布线的PCB,所以我的次要解决方案是放弃BS170,而用FQP30N06L代替。这种较高电流的MOSFET(最大30A!)似乎严重过剩,数字电子钟设计,而且确实如此,但其曲线看起来要好得多。在3.3V电压下,大约有10A的电流余量,比BS170改进了100倍,现在应该足够了;而且确实没有恢复不稳定。
参考资料
[1]falstad:http://www.falstad.com/circuit/circuitjs.html?ctz=CQAgjCAMB0l3BWcMBMcUHYMGZIA4UA2ATmIxAUgoqoQFMBaMMAKADMLiUQUAWKwvx5Ds3MNCQwELAEoUMhEIIphuyqlSGSoUCSwBOSoczVCUfHZRYAPJQnJpeIDJAeuQTiwHEACgGUWACMlfHAUPGcwRRQwJ0gWAHd5RWVBATjEo3Ss8FUoFgBzHJQEFJFIOPzDBC5hTWJooSoweFkPZT5NUTqdTSpsaGxe3WkAZ3bPIV4GnuaQNgBDABtRugMPGc6NxVENZHg4Qu2QXePsbEUNFiA
[2]Arduino:https://www.arduino.cc/
[3]avr-gcc工具:https://www.pololu.com/docs/0J61/6.3
[4]epaper项目:https://github.com/mattwach/epaper_clock
[5]firmware目录:https://github.com/mattwach/epaper_clock/tree/main/firmware
[6]Makefile:https://github.闹钟com/mattwach/epaper_clock/blob/main/src/Makefile
[7]src/gps.c:https://github.com/mattwach/epaper_clock/blob/main/src/gps.c
[8]https://www.nongnu.org/avrdude/:https://www.nongnu.org/avrdude/
[9]schematic/:https://github.com/mattwach/epaper_clock/tree/main/schematic
[10]projection功能:https://en.wikibooks.org/wiki/OpenSCAD_User_Manual/Using_the_2D_Subsystem#3D_to_2D_Projection
[11]Carbide Create:https://carbide3d.com/carbidecreate/
[12]CamBam:http://www.cambam.info/
[13]N-MOSFET的特性曲线:https://www.onsemi.com/pdf/datasheet/mmbf170-d.pdf
[14]falstad中的一个高边设计实例:http://www.falstad.com/circuit/circuitjs.html?ctz=CQAgjCAMB0l3BWcMBMcUHYMGZIA4UA2ATmIxAUgoqoQFMBaMMAKADMLiUQUAWKwvx5Ds3MNCQxIKdiEFUwGQnKFgUeELwjjJsGQCcVCpRULHlC+JBYB3OX3DrTCp9bsIzjjR-NQWAJWcvTWJlNQ0qKiFJKCgJFkMMNHATJKp1CJoWAA8QHHIiDQw8AowIXmEQAHEABQBlFgAjOTwNMC480J5ivwBzPOSMgapRSL87Qg9gtOC3YenkxQtbIxTleR4Ha36NlCmN3ArIhM5uPiiu89iweADNQWEo0UfYqJHobFe4hBYAZ3uKldeJchAoQGwAIYAG1+dBYQA
原文链接:https://www.instructables.com/E-Paper-Clock/
原文作者:mattwach
译文首发:DF创客技术社区 https://mc.dfrobot.com.cn/thread-313226-1-1.html
转载请注明原作者及出处
-
- 78a是多大腰围(93cm腰围是多少尺)
-
2023-06-12 21:33:04
-
- 带的结构(带的笔顺)
-
2023-06-12 21:30:58
-
- 100毫秒(100毫秒延迟对游戏的影响)
-
2023-06-12 21:28:52
-
- 带高的成语
-
2023-06-12 21:26:46
-
- 黑蒜的功效(黑蒜的功效和作用怎么吃)
-
2023-06-12 17:40:22
-
- 怀孕可以吃黄鳝吗(怀孕可以吃黄鳝吗中期)
-
2023-06-12 17:38:17
-
- 江南的意思(江南的意思全解)
-
2023-06-12 17:36:12
-
- 坐落还是座落(四人赛坐落还是座落)
-
2023-06-12 17:34:07
-
- 独臂总师(独臂总师祝愉生)
-
2023-06-12 17:32:02
-
- 干黄豆怎么做好吃(香焖黄豆的做法)
-
2023-06-12 17:29:57
-
- 吃了头孢喝酒会怎么样(24小时内吃了头孢喝酒会怎么样)
-
2023-06-12 17:27:53
-
- 12开是多大(12开是多大尺寸厘米)
-
2023-06-12 17:25:48
-
- 额温枪准吗(电子额温枪准吗)
-
2023-06-12 17:23:43
-
- 葫芦能吃吗(三种人不宜挂葫芦)
-
2023-06-12 17:21:38
-
- 太阳系有多少行星
-
2023-06-12 15:07:30
-
- 太阳能光伏发电用多少
-
2023-06-12 15:05:23
-
- 蒜的妙用
-
2023-06-12 15:03:17
-
- 四种形态指的是什么
-
2023-06-12 15:01:10
-
- 手机ip地址是固定的吗
-
2023-06-12 14:59:04
-
- 三种社会关系是哪三种
-
2023-06-12 14:56:57



刘惜君到底和谁结婚了 她跟毛不易发生啥了
十大同性恋网站-同性恋网站有哪些-同性恋网站排行榜