地震级别和烈度的关系,地震震级和烈度之间有什么关系吗
地震级别和烈度的关系,地震震级和烈度之间有什么关系吗
本文目录
1.地震震级和烈度之间有什么关系吗 2.地震震级与烈度的关系如何 3.震级和烈度的关系 4.震级和烈度之间有什么关系
地震震级和烈度之间有什么关系吗
地震震级和烈度是两个完全不同的概念,总的来说,地震震级通常指地震的大小,是定值,地震烈度是指地震对具体地点的实际影响,不同地点的地震烈度也不同。
地震震级:
是衡量地震大小的一种度量,根据地震时释放能量的量来划分。
地震烈度:
地震烈度指地面及房屋等建筑物受地震破坏的程度,对同一个地震,不同的地区,烈度大小不同,距离震源近,破坏越大,烈度越高,距离震源远,破坏越小,烈度越低。

地震震级与烈度的关系如何
衡量地震的大小有两把尺子:震级和烈度。震级是指地震释放能量的大小,用阿拉伯数字表示;烈度是指地震在不同地点造成破坏的程度,分为12级,用罗马数字表示(Ⅰ~Ⅻ)。一次地震只有一个震级,但可有多个烈度,一般讲,离震中越近的地方破坏就越大,烈度也越高。例如,汶川8.0级地震Ⅵ度区以上面积合计440442平方千米,其中:Ⅺ度区面积约2419平方千米,Ⅹ度区面积约3144平方千米,Ⅸ度区面积约为7738平方千米, Ⅷ度区面积约27786平方千米,Ⅶ度区面积约84449平方千米,Ⅵ度区面积约314906平方千米。
对于同一个地震,以震中为中心,随着震中距离越来越远,地面受到的影响和破坏程度会越来越弱。这就是不同地区的人们对同一个地震感觉会大不相同。
因此,人类在描述地震会同时出现两个概念:震级和烈度。
通常描述地震大小都是用震级和烈度的对应关系来表达。
震级与烈度对应关系(参考)
震 级
2
3
4
5
6
7
8
>8
震中烈度
Ⅰ~ Ⅱ
Ⅲ
Ⅳ~ Ⅴ
Ⅵ~Ⅶ
Ⅶ~Ⅷ
Ⅸ~ Ⅹ
Ⅺ
Ⅻ

震级和烈度的关系
地震震级是指地震的大小;是根据每次地震活动释放的能量多少来划分的。
地震烈度是表示地面及房屋等建筑物遭受地震影响破坏的程度。
地震烈度同地震震级的区别:
震级代表地震本身的大小强弱,它由震源发出的地震波能量来决定。
烈度在同一次地震中是因地而异的,它受着当地各种自然和人为条件的影响。
对震级相同的地震来说,如果震源越浅,震中距越短,则烈度一般就越高。同样,当地的地质构造是否稳定,土壤结构是否坚实,房屋和其他构筑物是否坚固耐震,对于当地的烈度高或低有着直接的关系。

震级和烈度之间有什么关系
在有关地震的描述中,我们常常看到“震级”和“烈度”这样两个概念,如2008年中国汶川地震,震级8.0级,最大烈度11度。详细了解这两个概念,对我们深入认识地震的强弱、影响等有关情况是十分必要的。
震级是表征地震强弱的量度;其大小是以地震仪测定的每次地震活动释放的能量多少来确定的,通常用字母M表示。
目前,我国使用的震级标准,是国际上通用的里氏分级表(这种震级叫做里克特震级,俗称里氏震级,由美国地震学家里克特1935年提出),共分9个等级。实际测量中,震级则是根据地震仪对地震波所作的记录计算出来的。震级每相差1.0级,能量相差大约32倍;每相差2.0级,能量相差约1 000倍。也就是说,1个6级地震相当于32个5级地震,而1个7级地震则相当于1 000个5级地震。
1995年1月17日日本阪神大地震的震级为7.2级,释放的地震波能量相当于1 000颗二次大战时投向日本广岛的原子弹。由此可见,地震释放出来的能量是惊人的。一般认为,迄今为止,世界上记录到的最大地震是1960年5月22日智利的8.9级地震。由于岩石的强度和破裂的规模都是有限的,所以地震的震级也是有限的。震级越大的地震,发生的次数越少;反之,地震越小的震级,发生的次数越多。全世界每年用地震仪可以测出大约500万次地震,平均每隔几秒钟就有一次,其中3级以上的大约只有5万次,仅占1%;中强震和强震就更少了;全世界7级以上的大震每年平均约有18次;8级以上的地震每年平均仅1次。
按震级大小可把地震划分为以下几类:
里氏震级分类震源附近地震效应<M3弱震通常不被感知,但(仪器)可记录M3~M4.5有感地震可以感知,但很少造成破坏M4.5~M6.0中强震对构建良好的建筑最多可造成破坏,在小范围内对质量较差的建筑物可造成大的破坏,但破坏轻重还与震源深度、震中距等多种因素有关M6.0~M7.9强震可造成100千米范围内的严重破坏>M8特大地震可造成1 000千米范围的严重破坏。
目前,科学家开始倾向于使用更加精确的测量法,比如“地震瞬间”,把一次地震释放的能量量化。由于地震的不确定性,科学家们一般会在地震之初估算出一个震级,然后在获得更多数据后更新。
烈度是指地震在地面造成的实际影响,表示地面运动的强度,也就是破坏程度。一次地震只有一个震级,但它所造成的破坏,在不同的地区是不同的。也就是说,一次地震,可以划分出好几个烈度不同的地区。这与一颗炸弹爆炸后,近处与远处破坏程度不同道理一样。炸弹的炸药量,好比是震级;炸弹对不同地点的破坏程度,好比是烈度。一般情况下仅就烈度和震源、震级间的关系来说,震级越大震源越浅、烈度也越大。通常,一次地震发生后,震中区的破坏最重,烈度最高,这个烈度称为震中烈度。从震中向四周扩展,地震烈度逐渐减小。
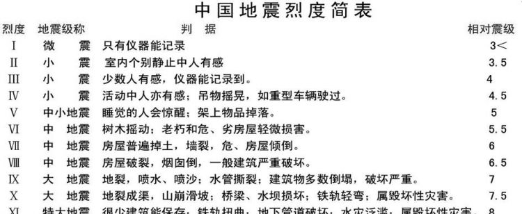
烈度一般分为12度,通常用罗马数字表示。它是根据人们的感觉和地震时地表产生的变动,还有对建筑物的影响来确定的。不同烈度的地震,其影响和破坏大体如下:烈度在地面上的人的感觉房屋震害现象其他震害现象Ⅰ无感Ⅱ室内个别静止中人有感觉Ⅲ室内少数静止中人有感觉门、窗轻微作响悬挂物微动Ⅳ室内多数人、室外少数人有感觉,少数人梦中惊醒门、窗作响悬挂物明显摆动,器皿作响Ⅴ室内普遍、室外多数人有感觉,多数人梦中惊醒门窗、屋顶、屋架颤动作响,灰土掉落,抹灰出现微细裂缝,有檐瓦掉落,个别屋顶烟囱掉砖不稳定器物摇动或翻倒Ⅵ多数人站立不稳,少数人惊逃户外损坏——墙体出现裂缝,檐瓦掉落,少数屋顶烟囱裂缝、掉落河岸和松软土出现裂缝,饱和砂层出现喷砂冒水;有的独立砖烟囱轻度裂缝Ⅶ大多数人惊逃户外,骑自行车的人有感觉,行驶中的汽车驾乘人员有感觉轻度破坏——局部破坏、开裂,小修或不需要修理可继续使用河岸出现坍方;饱和砂层常见喷砂冒水,松软土地上地裂缝较多;大多数独立砖烟囱中等破坏Ⅷ大多数人惊逃户外,骑自行车的人有感觉,行驶中的汽车驾乘人员有感觉中等破坏——结构破坏,需要修复才能使用干硬土上亦出现裂缝;大多数独立砖烟囱严重破坏;树梢折断;房屋破坏导致人畜伤亡Ⅸ多数人摇晃颠簸,行走困难严重破坏——结构严重破坏,局部倒塌,修复困难干硬土上出现许多地方有裂缝;基岩可能出现裂缝、错动;滑坡坍方常见;独立烟囱许多倒塌(续表)烈度在地面上的人的感觉房屋震害现象其他震害现象Ⅹ行动的人摔倒大多数倒塌山崩和地震断裂出现;基岩上拱桥破坏;大多数独立烟囱从根部破坏或倒毁Ⅺ骑自行车的人会摔倒,处不稳定状态的人会摔离原地,有抛起感普遍倒塌地震断裂延续很长;大量山崩滑坡Ⅻ地面剧烈变化,山河改观注:表中数量词,个别为10%以下;“少数”为10%~15%;“多数”为50%~70%;“大多数”为70%~90%;普遍为90%以上。
例如,1976年唐山地震,震级为7.8级,震中烈度为11度;受唐山地震的影响,天津市地震烈度为8度,北京市烈度为6度,再远到石家庄、太原等就只有4至5度了。
知识点里氏震级
里氏震级是由两位来自美国加州理工学院的地震学家里克特和古登堡于1935年提出的一种震级标度,是目前国际通用的地震震级标准。它是根据离震中一定距离所观测到的地震波幅度和周期,并且考虑从震源到观测点的地震波衰减,经过一定公式,计算出来的震源处地震的大小。

以上就是关于地震级别和烈度的关系,地震震级和烈度之间有什么关系吗的全部内容,以及地震级别的相关内容,希望能够帮到您。
-
- 百家姓由来,百家姓的来历
-
2023-09-16 18:23:48
-
- 中国的象征物有哪些,能象征中国或中华民族的事物有哪些?
-
2023-09-16 18:21:42
-
- 电话的真正发明者,电话是谁发明的
-
2023-09-16 18:19:37
-
- 猪脚怎么炒才好吃,怎么炒猪脚好吃又简单窍门
-
2023-09-16 18:17:32
-
- 中国过年的风俗,中国过年风俗有哪些请举例说明
-
2023-09-16 18:15:28
-
- 单晶硅和多晶硅的用途,多晶硅和单晶硅的区别和用途各是什么?
-
2023-09-16 18:13:23
-
- 银行营业时间中午休息,银行中午上班不
-
2023-09-16 18:11:18
-
- 湖南省司法厅厅长,湖南省司法厅领导班子
-
2023-09-16 02:10:41
-
- 张学良公馆简介 张学良公馆在西安什么位置
-
2023-09-16 02:08:34
-
- 泄漏测试仪工作原理(泄漏测试仪检定规程)
-
2023-09-16 02:06:26
-
- 石墨烯薄膜制备(石墨烯薄膜的物理特性)
-
2023-09-16 02:04:19
-
- 南京凤凰和睿大厦(凤凰和睿大厦招商电话)
-
2023-09-16 02:02:11
-
- 篮球场划线施工方法_篮球场施工步骤
-
2023-09-16 02:00:04
-
- 滚珠丝杠型号查询尺寸表(滚珠丝杠型号含义)
-
2023-09-16 01:57:57
-
- 蜂鸣器报警电路原理图(蜂鸣器报警电路工作原理)
-
2023-09-16 01:55:50
-
- 上海师范大学研究生院招生简章(上海师范大学研究生院学费标准)
-
2023-09-16 01:53:43
-
- 女明星名字大全 列表 两个字女明星名字大全
-
2023-09-16 01:51:35
-
- 徐州公务员报名入口官网(徐州公务员报名人数)
-
2023-09-15 13:44:24
-
- 辽宁外经贸学院是本科吗(辽宁外经贸学院几本专业)
-
2023-09-15 13:42:17
-
- 客服外包淘金云客服(淘金云客服和淘宝客服哪个好)
-
2023-09-15 13:40:11



刘惜君到底和谁结婚了 她跟毛不易发生啥了
十大同性恋网站-同性恋网站有哪些-同性恋网站排行榜