京东物流智能方案(京东物流深度解析)
京东物流智能方案(京东物流深度解析)
获取报告请登陆未来智库www.vzkoo.com。
一、京东物流发展历程
2007 年京东获得第一笔融资后力排众议自建仓配一体的物流体系。
2010 年,京东在部分城市推出当日达(211 限时达)服务,成为电商物流配送服务标杆。
2011 年京东完成 C 轮融资,刘强东将融资的钱全部投入布局建设全国一级物流中心。
2013 年京东建成 1000 个配送站,并推出极速达服务。自建物流网络覆盖全国 1000 个区县。
2014 年 5 月京东在纳斯达克上市,而京东物流则是京东上市的重要卖点。首个智能物流中心“亚洲一号” 在上海正式投入运营。2014 年下半年京东开始布局冷链物流,并在生鲜农产品上陆续展开业务。
2015 年 4 月,京东 O2O“京东到家”正式启动。
2016 年以品牌化运营的方式全面对社会开放。京东到家和达达合并,以打造众包物流平台。
2017 年 4 月京东物流子集团成立,实现物流网络中国大陆行政区县全覆盖。
2018 年获中国物流行业最大单笔融资约 25 亿美元;发布全球化战略,携手伙伴共建全球智能供应链基础 网络(GSSC), 10 月,京东物流正式上线面向个人客户的快递业务。至此,京东先后铺设了 6 张物流网络: 中小件、大件、冷链、跨境、B2B、众包,成为全球唯一拥有六大物流网的智能供应链企业
2019 年京东物流明确核心发展战略:体验为本,效率制胜。
2020 年京东物流核心战略升级为:体验为本,效率制胜,技术驱动。

二、业务独立运营,升级核心战略
京东物流从成立之初起,以仓配一体模式奠定了自身的供应链服务优势,使得体验成为京东物流的核心竞 争力。
京东物流从诞生起一直作为支持京东电商平台的物流业务部门存在,注重京东电商平台的用户体验是物流 业务部门最重要的职能。
2016 年 11 月 23 日,京东集团推出“京东物流”的全新品牌标识,并正式宣布京东物流将以品牌化运营的 方式全面对社会开放。
2017 年 4 月京东物流子集团成立,京东物流开始拥有独立的经营权和决策权。京东在当年二季报中表示, 由于物流板块已经由支持京东平台的业务部门转变成一个独立运营的业务子集团,为平台商家和其他第三方提 供物流服务所产生的相关成本,也相应由履约费用重分类至营业成本。历史期间报表同样按此口径进行了重分 类,2016 年全年重分类金额为 26 亿元人民币,2017 年第一季度重分类金额为 7 亿元人民币。
2018 年京东物流获中国物流行业最大单笔融资约 25 亿美元,吸引了高瓴资本、红杉中国、招商局集团、 腾讯、中国人寿等投资者。交易完成后,公司估值达到 135 亿美元,京东持有京东物流 81.4%股权。
短短 3 年,京东物流的目标导向、发展战略、组织架构、业务重心等都发生了巨大变化。目标导向从成本 中心向利润中心转变;发展战略从用户体验至上到 2019 年的体验为本,效率制胜,再到 2020 年的体验为本, 效率制胜,技术驱动(技术作为底层驱动力成为京东京东物流核心发展战略的一部分);组织架构经历了从传统 部门组织架构到中台战略的组织架构转型;业务重心从对内服务到兼顾对外服务,京东物流全方位的开放了自 己的产品体系,同时也在开放过程中逐步完善自己的产品体系。

三、组织架构升级,适应开放战略
2017 年京东物流的组织架构由京东运营体系负责人下辖运营管理部和办公室及九大部门构成,分别是物流 开放业务部、物流规划发展部、仓储物流部、大件物流部、配送部、客服部、售后部、国际供应链部、运营研 发部 JDX 。作为部门,京东物流能够获取的资源比较有限,相关的部门仍以服务京东电商平台为主。

2018 年年初和年底两次调整架构,引入中台架构概念,推进“小集团,大业务”的打法,以盘活资源,发 挥组织的活力,形成自由度更高的模块化、积木式的单元。京东物流进行了史上最大规模的组织升级:形成“1844” 的业务体系。 “1”是由综合规划群、经营保障中心、市场公关搭建起的体系化、专业化的中台,全面提升运营 效率;“ 844”作为前台业务单元,面向客户需求对整体业务收入负责,包括由 KA 销售部和七大区域组成 8 大 核心业务板块,云仓、服务 、跨境及价值供应链组成 4 大成长业务板块,X 事业部、冷链、快运与海外事业 部组成 4 大战略业务板块。同时,财务部与人力资源部作为后台,最大化提升组织效率和财务效率。

京东内部对于前台、中台、后台的划分。前台是指离客户最近,最理解和洞察客户需求和行为,最终实现 和提升客户价值的职能,其核心能力是对市场和客户行为深刻洞察,服务客户的产品创新和精细化运营;中台 是指为前台业务运营和创新提供专业能力的共享平台职能,其核心能力是专业化、系统化、组件化、开放化; 后台是指为整个商城提供基础设施建设、服务支持与风险管控的职能,其核心能力是专业化、服务意识与能力。
2020 年京东物流再次调整组织架构,由原来的“1844”组织架构调整为“6118”组织架构。将原来的 1 个 中台升级为 6 个中台职能,强化中台的专业性能力;11 为产品化的业务前台包括 7 个产品(供应链产品、快递 产品、快运产品、大件产品、服务产品、到仓产品)、3 个技术业务(产业平台、战略与创新业务、X)和 1 个 国际业务。8 为精悍化的经营前台,仍然是 7 个区域和 KA 及销售发展,可以及时洞察市场需求和发展趋势, 快速、灵活开拓和占领市场。三大后台部门包括人资行政、财务经分以及综合管理,为业务提供支持及保障。

四、产品矩阵升级,构建全球智慧供应链基础网络
为了支撑全球智慧供应链基础网络的落地,2018 年京东物流首次发布了涵盖京东供应链、京东快递、京东 冷链、京东快运、京东跨境、京东云仓在内的六大产品体系,针对不同消费需求、消费场景提供全方位、一体 化的物流解决方案。根据 2020 年京东物流最新的组织架构,京东物流的产品线调整为京东供应链、京东快递、 京东快运、京东大件、京东冷链、京东到仓以及京东服务 业务。与原有业务相比,京东物流将京东跨境调整为 国际业务,京东云仓业务升级为到仓业务,增加京东大件业务与服务 业务。产品条线上更加聚焦物流主要细分 赛道,各赛道的竞争将更加激烈。
4.1. 京东供应链——全流程物流链
京东供应链服务 B 端生产型供应链,同时也包含了 C 端消费型供应链。京东供应链服务是基于京东电商平 台上物流各产品的集成与优化。依托京东电商平台的优势,通过消费者的大数据沉淀与积累,京东供应链服务 有助于打通 KA 大客户在物流环节的运输成本过高、存货过多、服务体验等各项痛点,通过大数据的整合优化, 可以有效降低企业多余的运输成本,提高存货周转率,提升客户服务水平。典型的合作方式如京东与奥克斯的 运营模式。我们认为供应链优化服务将是大势所趋,伴随制造业的转型升级,分销渠道的变革,传统分段型、 分节点型的物流运输模式会逐步向一体化、系统性的柔性供应链转变。

4.2. 京东快运服务
京东快运服务:分为整车与零担业务,主要向客户提供到仓服务。末端由京东城配负责。拥有次日达、隔 日达、四日达等多种时效产品。整车业务主要是整车从商家仓直接运输至京东对应品类仓,可根据供应商入仓 货量及商品规格,选择最合适车型进行运输,并可提供装卸服务。零担业务包含商家自送与京东上门提货业务, 可提供门到仓到门服务,全流程轨迹可视化。
4.3. 京东快递服务
从 2018 年 9 月初开始,京东物流在部分区域试行个人快递业务,经过一个多月的调试、优化后正式上线。 揽收范围先期只覆盖北上广三地。目前看京东快递寄送目的地已覆盖全国绝大多数区域。京东快递的主要产品 分为特瞬送、特惠送、特快送。特瞬送为客户提供同城最快半小时以及跨城当日达的极速快递服务,特惠送主 要提供经济型、高性价比的快递服务,特快送时效稳、速度快、价格优惠的产品。从同行业竞争对手的情况来 看,京东快递最先设计的特惠送的产品时效瞄准顺丰特惠,价格瞄准韵达、中通,特快送瞄准顺丰标快业务, 价格与时效性价比高于顺丰标快。2020 年根据最新的官网价格,中通价格不变,韵达首重、续重价格均下调, 顺丰也下调了特惠产品的续重价格。京东快递特惠送服务时效提升,价格整体均有所上调,但仍拥有与顺丰和 通达系相比的性价比优势。
4.4. 京东大件服务
京东物流发力布局大件网络(主要是指大家电和家居物流),拥有 10 万辆物流服务车辆,已覆盖中国大陆 全部行政区县,超过 28000 乡镇,近 60 万行政村。大件网络八成以上订单实现了当日达或次日达,为消费者提 供“送装一体服务”。2019 年京东物流集中升级卫浴、按摩椅、床垫、电视四大品类商品的供应链解决方案, 依托供应链一体化、全网覆盖、库存管理、送装一体等能力,从售后、质量、服务、成本四个维度全面提升京 东大件竞争力。
4.5. 京东冷链服务
京东物流早在 2014 年开始打造冷链物流体系,2018 年正式推出京东冷链(JD ColdChain)。 12 月冷链卡班 产品正式上线。冷链卡班是京东冷链打造的核心产品之一,即通过集散分拨的模式,进行点到点固定班次运输 服务,以满足商家多批次小批量不足整车的冷链运输需求。2019 年 3 月上线冷链城配,产品一期覆盖北京、上 海等 10 个城市,4 月中旬上线冷链整车(冷链整车核心是平台化,整合上游货主、中游物流企业与下游货车司 机多方资源,提供点到点、点到多点的冷链整车直送服务) ,至此京东冷链 F2B2C 核心骨干网络搭建完成。
4.6. 京东到仓服务
京东云仓采用合作建仓模式,整合国内闲置仓储资源。京东提供云仓平台 WMS TMS 库内仓储作业规划, 而合作方负责提供仓库 仓内运营设备和团队。京东云仓以整合共享为基础,以系统和数据为核心,从而输出标 准化物流运作,赋能商家与合作商,提升商品流通效率。另外京东物流也推出京小仓产品,是旗下迷你仓服务 产品,为个人和企业提供物品存储服务。随存随取,灵活便捷,京东小哥上门提送货,专业安全,同时提供保 价、包装等增值服务。

4.7. 京东服务
京东服务 产品主要聚焦 3C、家电、家居三大领域,面向 B 端(3C、家电、家居厂商)、 C 端、企业客户 提供安装、维修、清洗、保养等服务。

五、技术硬核升级,定义物流科技服务商
京东技术产品主要包括京东 X 事业部、价值供应链、供应链产业平台三部分。其中 X 事业部重心是针对现 有物流硬件基础设施的升级与改造,致力于打造着眼未来的智能仓储物流系统。京东 X 事业部目前正自主研发 京东全自动物流中心、京东无人机、京东仓储机器人以及京东自动驾驶车辆送货等一系列尖端智能物流项目。 价值供应链聚焦于提供结合商流、物流、资金流、信息流的一体化供应链产品,包括基于大数据及算法,为客 户打造智能的供应链管理系统以及供应链创新解决方案等。供应链产业平台将聚焦两大方向,一是提供全供应 链服务,通过将产地网络和销地网络的打通,实现从采购、生产、到流通、消费,一体化供应链服务,真正打 通产销全链路;二是搭建供应链技术平台,在底层技术上,依托 5G、IOT、云计算、大数据、AI 及区块链技术, 搭建供应链技术的基础设施;在智能软硬件层面,提供全渠道订单、智能仓储、智能配送、智能结算、智能门 店等行业领先的 SAAS 软件及优质硬件装备;在智能供应链层面,京东物流将提供供应链设计、网络布局规划、 商品布局等顶层的技术方案,从更高的层面来帮助企业、行业设计并优化供应链。

六、京东电商增长遭遇瓶颈,物流业务加速开放
根据 eMarketer 的数据显示,目前中国电商市场份额阿里占据半壁江山,京东份额为 16.3%,拼多多异军突 起,超越苏宁占比为 5.2%。拼多多的迅速崛起给原有电商企业带来巨大压力,存量的竞争更加明显。截至 2019 年 9 月,拼多多的活跃用户规模已经达到 5.36 亿人,京东商城的活跃用户规模为 3.34 亿人,阿里巴巴活跃用户 人数为 8.24 亿人。从用户重合度上来看,拼多多有超过 1/3 的用户与京东商城重合,有近一半的用户与阿里重 合。从人均获客成本的角度来看,拼多多的人均获客成本最低约为 45 元,京东商城约为 57 元,阿里巴巴提高 到 78 元/人。自 2014 年以来京东的 GMV 增速和活跃用户个数增速持续下行。2018 年京东 GMV 增速已经降至 30%以下,活跃用户人数规模被拼多多超越,增速甚至出现负增长。我们认为主要有几点原因:( 1)国内电商 平台之间竞争加剧,如部分电商平台采用二选一策略,导致商户必须做出选择,流量转移。2018 年电商竞争激 烈,阿里巴巴、京东商城、拼多多人均获客成本大幅提升,显示电商平台加大了营销力度,特别是在 618 与双 十一上下半年的两个主战场,竞争强度明显增加。随着主要电商平台的营销力度减弱,也可能会传导到下游的 快递行业,电商包裹增速或将放缓(2)拼多多的崛起导致流量分化(3)快递行业的激烈竞争降低了与京东物 流的时效差距(4)公司自身存在的一些问题。
七、物流营收 60%来自于京东商城,第三方业务爆发式增长
7.1 物流营收 60%来自于京东商城,第三方业务爆发式增长
京东物流的收入结构也随着京东物流的定位发生变化,作为京东商城的物流部门,京东物流更多的体现是 在费用端。2017 年 4 月京东物流子集团成立,京东物流开始拥有独立的经营权和决策权。京东在当年二季报中 表示,由于物流板块已经由支持京东平台的业务部门转变成一个独立运营的业务子集团,为平台商家和其他第 三方提供物流服务所产生的相关成本,也相应由履约费用重分类至营业成本。历史期间报表同样按此口径进行 了重分类,2016 年全年重分类金额为 26 亿元人民币,2017 年第一季度重分类金额为 7 亿元人民币。
因此,京东物流收入由两部分构成:
(1)商城收入,主要是服务于京东自营电商平台所得,占收入比重为 60%。( 2)商家收入,主要是服务于 京东商城第三方商家以及外部商家(如网易严选)创造的收入,占收入比重为 40%。
我们估算京东物流 2018 年的收入规模在 444 亿元,同比增长 43%,2019 年 Q3 约为 400 亿,其中商家收 入达 160 亿,同比增长 94%。我们的估算没有考虑京东商城与京东物流的内部结算、部分员工薪酬以及一些费 用,因此实际值可能别我们估算的数据要低一些。随着京东物流逐步向市场开放物流业务,商家收入进入爆发 期,同比增速倍数增长。若基于 2018 年的收入规模,不考虑我们高估的因素,京东物流在 2022 年实现 1000 亿元的收入增速只要保持在 22.5%即可。若按照每年 35%的增速,京东物流在 2021 年即可提前实现 1000 亿元 的收入。若按照每年 40%的增速,京东物流在 2022 年可实现 1700 亿的收入。虽然 2017 年 Q2 京东物流实现了 单季度盈利,但在 2019 年 4 月 15 日,京东集团董事局主席兼 CEO 刘强东表示:京东物流 2018 年全年亏损超 过 23 个亿,已经连续亏损 12 年,其中若扣除内部结算,2018 年亏损总额超过 28 亿。核心原因为外部单量太 少,内部成本太高。若京东物流持续盈利,考虑到期间费用率约在 10%,则必须使得京东物流的毛利率持续超 过 10%以上。京东集团 2019Q2 财报电话会,京东物流已经基本实现盈亏平衡。我们认为实现盈亏平衡的原因 主要有以下几个原因:(1)外部订单量爆发增长,单季度收入翻倍(2)京东物流调整配送员薪资(3)京东物 流盘活自身物流基础设施。京东与新加坡政府投资公司(GIC)合作共同成立京东物流地产核心基金,京东承 诺认缴该基金 20%的份额并担任基金的普通合伙人和资产管理人。在京东集团 2019Q3 财报中,京东物流已经 基本完成了大多数物流基础设施的售后回租处置。


7.2 物流订单量约 28.5 亿件,外单件量快速增长
从整个订单规模来看,京东商城的履约订单增速随着京东商城的增速同步放缓,而由京东商城转化为的物 流单量增速也逐步下移。随着京东物流业务逐步开放,外单规模持续快速增长,我们估算 2019 年京东物流的件 量规模在 28.5 亿件,同比增速近 40%。2020 年年初,京东物流正在筹划 3kg 以内的经济快递加盟平台网络众 邮快递(EXPRESS ZYE)。众邮快递除了在广东落地外,浙江、上海的众邮物流科技有限公司也在 1 月份相继 注册。我们认为京东物流采用与以往不同的加盟网络,主要基于以下几点:(1)依托京东物流品牌,有效利用 社会资源,加大经营杠杆,快速获得竞争优势(2)应对顺丰特惠件业务(3)在主要产粮区与通达系展开竞争, 扩大市场份额。

7.3 人力成本与物流费用是京东物流最大的成本项
人力成本与第三方物流费用是京东物流最大的成本项。我们认为京东集团的履约费用能够一定程度上反应 京东物流的成本结构。京东物流的履约费用构成:(1)发生在履约中心、客服中心、实体店的人力成本(2)支付给第三方物流费用(3)基础设施租赁费用(除了仓储和配送中心外,还包含实体店,与第三方物流服务相关 的成本被划分到京东营业成本中)( 4)支付手续费用(5)其它交易成本。
2019 前三季度京东商城履约费用规模为 260 亿元,同比增速 12%左右,环比增速大幅度下跌,低于公司营 收 20%以上的增速。自 2015 年以来京东集团履约费用增速逐步放缓,从履约费用率的变化来看,2019Q2 履约 费用率降至历史低点 6.12%,Q3 维持在 6.5%的历史低位水平。我们认为履约费用率的下降主要是由于物流量 规模增长带来的规模效应与员工效率提升(员工薪酬成本的节约)。

从履约费用的构成来看,2018 年员工薪酬成本、第三方物流费用、基础设施租赁费用、支付处理费用以及 其它分别占比 45.5%、18.2%、9.3%、11%、16%。员工薪酬成本一直占据半壁江山,自 2015 年以后员工薪酬成 本占比逐年下降,2018 年员工的薪酬成本占比下降至 45.5%,较 2015 年 49.7%下降 4.2 个百分点。我们认为这 与京东调整其员工薪资结构有关。从近几年员工数量的变化来看,2018 年京东集团员工数量为 17.9 万人,同比 增长 13.3%。运输、仓储、科技员工人员数量分别为 9.5 万人、2.9 万人、1.6 万人,占比分别为 53.2%、16.3%、 4.4%,其中运输仓储人员合计占比近 70%。 2017 年京东物流独立运营后运输和仓储人员分别增长 1.88 万人、 1.56 万人,2018 年运输人员较 2017 年增加 1.03 万人,而仓储人员数量在大规模扩张后减少 4000 人。

京东的资本支出主要包括购买土地,设备和软件,在建工程支付的现金,购买无形资产和土地使用权。
其中购买土地以及土地使用权占了绝大多数。我们认为随着京东物流在全国的仓储、运输等网络完善,京 东物流的投资拐点会很快到来,而这也将有效的缓解京东物流现金流的压力。

综上所述,随着电商业务的放缓,外部竞争压力,大规模的履约基础设施的投资,京东商城整体的运营压 力开始显现,京东集团先后分拆了京东金融(京东数科)、京东物流。京东物流依赖于京东商城,京东物流与京 东商城之间的交易结构也会影响到京东物流的收入规模。毕竟在京东商城的服务体系中物流免运费或者 PLUS 会员的运费减免等都需要京东物流进行实际履约交付,如何实现交易的公允定价也需要重新评估,这也将影响 到京东物流估值水平。我们梳理了近年来京东物流在开源节流方面的具体举措。开源方面主要是开放物流业务, 通过丰富物流产品体系为客户提供多方面服务,增加创收手段;通过加速快递起网,制定绩效指标,提高快递 业务单量;京东商城也不断提高免基础运费额度,提高商城客单价,降低履约费用率,将部分获利空间让渡京 东物流;能够在短期内最高效的提高京东物流或者集团的财务绩效,则是通过提高物流资产的货币化率,即通 过大量物流基础设施的售后回租来实现。节流方面主要是通过降低人力成本、加大技术革新力度、减少资本开 支来实现。

八、物流行业竞争加剧,各赛道群雄逐鹿
8.1. 快递快运相互渗透,京东物流逐步布局全赛道
根据罗戈研究估算,2018 年整体公路运输市场的规模在 5 万亿左右,城际、城配、零担市场都是万亿级市 场,快递是 5000 亿市场。快递行业的产业成熟度要远好于城际、城配、零担市场,我们认为核心原因在于商流 集中度是根本原因,电商平台目前形成了淘宝、天猫、京东、拼多多以及各类垂直电商平台,商流集中度明显 高于其他物流市场。城际、城配、零担仍然是一级市场热衷领域,毕竟行业集中度极低,市场空间又很大,行 业成熟度低。

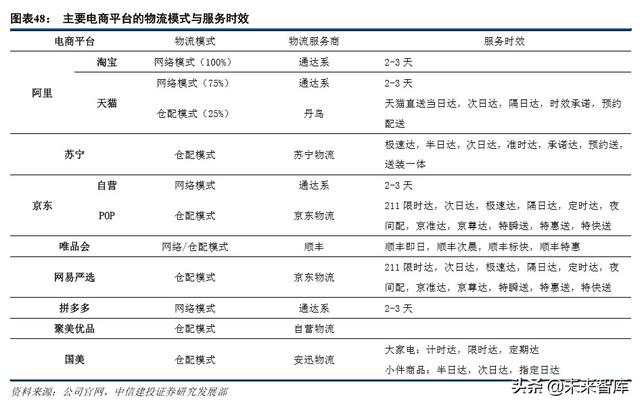
在整个公路物流体系中,快递是成长性、规模性、利润率最好的一个赛道,运输经济的核心是规模经济, 几百亿的订单量使得规模经济的效应能够发挥到最大。而随着快递行业竞争日趋激烈,快递公司也开始逐步向 快运等其它环节延伸。而快运我们认为是切入 B 端产业链的基础,是通向供应链物流体系的必经之路,这也能 够从各快递企业的发展战略中得以验证。当下,京东物流已基本完成对供应链物流网络的搭建,未来将会重点 提高整体业务量,从而有效发挥规模经济效应和网络协同效应。从全竞争链条的视角看,京东物流的可比竞争 对手阿里体系的菜鸟物流。菜鸟物流也基本完成了对零售的全业态分布(网络化):从电商、大卖场、百货/购 物中心、超市、无人售货机物流通道的链路化:从快递到末端配送,打造零售到顾客的全通路。背靠商流的两 大物流公司未来势必会对中国制造业的供应链体系进行数字化、智能化、规模化改造,两家公司的竞争终将会 成为市场的焦点。从业务条线的布局来看,京东物流与顺丰的赛道重合度很高,随着两大公司的业务成熟度越 来越高,两大公司的竞争也将越来越激烈。


8.2. 京东物流的订单量显著弱于快递公司,人均薪酬增速放缓
我们估算 2019 年京东物流的订单量约为 28.5 亿单,同比增速 40%,高于行业增速。京东物流 2019 年订单 量约相当于中通快递 2015 年、申通 2016 年、顺丰 2017 年的订单量。我们估算京东物流的单票平均价格在 18.4 元左右,假定京东物流单价不变情况下(注:京东物流的单件收入与快递公司的单件收入不具有可比性),2018 年京东物流的成本约为 470 亿,单票成本在 25.5 元。单票成本过高我们认为有以下几个因素:(1)京东物流开 放时间较短,很多业务处于起步阶段(2)订单密度不够,时效承诺硬约束,导致单位履约成本高(3)前期购 入大量固定资产,折旧较多,却没有贡献相应收入。从人力成本角度看,人力成本占京东履约成本的 45%,超 过了运输、仓储成为第一大成本项。而通达系快递公司的成本最大头则为运输成本(与加盟模式有关)。顺丰则 为 16%左右。从人工薪酬的比较来看,2017 年京东物流整体的薪酬水平要高于顺丰。2018 年京东人工薪酬增速 放缓,顺丰人均薪酬水平超过京东。从员工数量来看,2018 年京东商城(含京东物流)、顺丰分别为 17.8 万、 13.5 万。从结构来看,京东商城(含京东物流)的技术研发人员过万,顺丰超过 5000 人,显示出技术将在未来 物流的赛道中的地位和作用。

8.3. 京东物流的快递价格和时效显著优于快递公司,速运高端服务优于德邦快递
电商件的竞争远比我们预期中的更为激烈。随着顺丰特惠件的快速上量,在疫情期间的稳定性,顺丰在电 商件市场的市场份额快速提升,通过品牌与口碑实现电商件市场的降维打击。京东物流在电商件主要产粮区的 加盟起网,以及疫情期间的表现,也将给通达系公司带来更多压力。通达系公司处于两面夹击状态。京东物流 也将与顺丰在更多物流细分领域里产生竞争。
从电商件角度看,主要电商平台都搭建了属于自身的物流体系,阿里系已经入股了除韵达以外的其它通达 系公司,并且随着菜鸟物流的快速裂变,顺丰在电商件领域的加速布局,京东商城塑造的时效优势也逐渐被其 它电商平台赶上。目前,只有拼多多没有建立自己的物流体系,我们认为拼多多作为异军突起的电商平台,或 将建立属于自己的物流体系,电商领域的竞争已经蔓延到物流领域,电商巨头最终的竞争仍将是供应链的竞争, 因此在拼多多流量增长进入稳定期后,或将重点转移至优化供应链环节。

我们统计了京东物流、顺丰以及部分通达系公司个人件业务的时效与价格情况。研究发现:(1)2018 年年 底京东快递产品新上市,特惠送价格定价低于中通、韵达各 1 元、顺丰特惠 2 元,并且承诺时效,特快送产品 价格高于中通、韵达 1 元,低于顺丰 1 元,时效优于中通、韵达,与顺丰标快相差无几。续重价格要远低于中 通、韵达与顺丰(2)2020 年京东快递产品首重不变,续重提价,时效也有所提升。韵达价格下调幅度较大从 17 元下降至 13 元。

从京东速运与德邦快递的比较来看,京东速运的特惠运与德邦的精准汽运价格基本一致,但时效略差。在 高端系列的特准运产品却在价格上有优势,而在时效上却差异不大。所以从京东物流的快递与速运产品仍然是 以高端系产品为竞争重点,依托京东物流的品牌优势加部分价格策略去拓展市场。


8.4. 京东物流的财务绩效显著弱于通达系与顺丰等
我们以 2016Q3-2017Q3 可获得的数据进行分析,主要从毛利率、期间费用率、净利率与通达系、顺丰控股、 德邦快递进行比较。
从毛利率角度看,京东物流毛利率水平保持在一个较低的水平,剔除异常值在 5%左右。而京东物流要想盈 利就必须将毛利率提高至 10%以上。
从期间费用率角度看,京东物流的期间费用率过高,在 10%左右,低于顺丰控股与德邦快递。期间费用率 处于行业较高水平。
从净利率角度看,京东物流的净利率在-5%左右,处于亏损状态。
随着京东物流开放业务的逐步深化,京东物流的财务改善或将超预期。2019 年 Q2 京东财报显示京东物流 已基本实现盈亏平衡,第三方业务的爆发式增长会给京东物流带来更多营收增长空间与降本空间。


九、物流行业发展趋势:B2B2C 的一盘货供应链模式
从 2003 年非典时期电商萌芽,到 2016 年新零售概念提出,中国的商贸零售行业经历了巨大时代变迁。经 济决定贸易,物流衍生于贸易。电商带动了物流行业的发展,物流也成就了电商的现在。电商模式的变迁彻底 改变了整个物流行业的玩法,随着电商模式迭代进化,物流模式也更高级。从传统商超时代开始,物流仅是具 备硬件资产的仓干配企业即可生存并发展的很好,电商模式开启后,通达系在时效性上以时间换取空间,大量 数以亿计的包裹在全国范围内流动,而京东的仓配型网络将时间换取空间发挥到极致。O2O 时代开启后,末端 即时配送网络快速搭建,小时级配送带来更多体验。在整个全渠道无界零售时代,已经不是点式布局,而是链 条布局,一条高效智能的供应链模式在制造商、品牌商、渠道商、物流商之间重新塑造。

我们将整个商贸零售交易链条中的物流分解,将其分为 2B生态与 2C生态,也即产业供应链与消费供应链。 传统消费供应链的物流模式是以电商的 B2C 或者 C2C 模式以“全国仓网 标准快递”(网络型)及“RDC/城市 仓 落地配”(仓配型)为主,伴随新零售模式逐步推进,消费者对物流及时性及服务性诉求不断提升,逐步演 进出以“即时配送”及“店仓一体(含前置微仓)”为核心的点对点物流配送模式,生鲜、餐饮品类、日用百货等 在物流时效上已经从以天为单位直接提升至以分钟为单位。目前主要物流上市公司业务线主要集中在 30 公斤以 内的市场,快递市场、即时配市场已经形成了较为集中格局,市场优胜劣汰后行业集中度大幅度提升,快递行 业的 CR8 已经超过 80%,即时配市场 CR3 达到 80%,参与者的容量饱和也使得企业开始开拓向快运、大票零 担、整车市场,从消费供应链向产业供应链转型。快递、零担赛道仍属于消费供应链,都存在价值边界,物流 企业只能通过扩大市场份额,不断优化自身环节,将单票成本极致压缩,实现局部最优,但却无法获得上下游 议价能力与整体最优。而产业供应链则必须切入供应商与制造商企业的供应链体系中,除了要打破原有的供应 链体系,还需要提供更多的服务增值,因此想要实现一盘货供应链去赚取更多的服务增值是一个非常具有挑战 性的机会。传统物流模式为 B2B2B…2C 模式,新零售的 B2C/C2C 的去中间层直达用户大大提高了流通效率降 低了成本。如前所述,未来趋势是对从生产制造-分销-零售的一体化再造,因此能够提供一揽子的供应链解决 方案则是终极之道。而 B2B2C 模式也逐步开始被挖掘,部分制造业已经开始重新优化公司供应链模式,典型的 如家电企业的“一盘货”模式。以美的集团安得物流为例,公司将原本的总部——省级经销商——地区门店改 为了总部——门店模式,省级经销商扮演了区域销售、协调、管控、结算等角色,渠道的缩减直接提升了效率, 对于末端消费的信息数据更为敏感,同时也完成了线上线下全渠道供给。
商流决定物流的变化。新零售对于商流的塑造逐步贯穿整个供应链,从生产到销售再到消费者的每个环节 都在改变,这种改变已经成为商业实践。从新零售角度看,物流行业将会出现价值重塑。我们把新零售的盈利 结构重新拆分为前台毛利(销售额*毛利)和后台毛利(平台模式下创造的收入),新零售改变了后台毛利的地 位,使得后台毛利能够超越前台毛利成为主角。前台毛利是流量的入口,是后台毛利流量变现的基础。通俗来 讲,传统零售赚的是羊毛出在羊身上的钱(消费者买单),新零售赚的是羊毛出在猪身上的钱(供应商买单)。 其中销售额*毛利率就是前台毛利,其它收入就是后台毛利。根据贝恩咨询估算,电商平台毛利率大约在 9%左 右,物流费用率在 8%,销售费用率 8%,叠加 5%行政与管理费用,电商平台的利润率在-11%。因此当后台毛 利无法变现或者变现不足以抵消由于流量入口引发的获客成本或者履约费用的时候,新零售的盈利核心取决于 高效的供应链体系。新零售的困境决定了物流行业的价格天花板,站在零售商的角度,零售商有极强动力维持 物流业的低价以保持自身竞争力。站在物流商的角度,物流商也再不断迭代自身产品体系,通过数据算法、智 能供应链和人工智能等技术,延伸自身业务范围,突破边界,降低成本,提升服务时效,提高服务附加值。


十、京东物流估值比较
自 2016 年国内主要快递公司纷纷上市,物流各赛道快运、干线运输、快运、同城配、即时配等开启规模化 融资,2017-2018 年融资规模加速增长。除了专注物流领域一级资本投资的 VC/PE 外,主要的物流头部公司也 在通过不断投资完善自身赛道。我们比较了国内外、一二级主要物流独角兽的估值情况。京东物流在 2018 年 2 月融资时的估值为 134 亿美元,按照现行汇率 1 美元兑换 7 元人民币,估值在 938 亿元,我们估算京东物流 2018 年的营收在 444 亿元, PS 值在 2.11。按照顺丰控股 2019 年营收与现行市值计算,顺丰控股的 PS 值在 2.04。 2020 年 2 月底,顺丰快运完成新一轮融资,投前估值 30 亿美元,折算为估值 210 亿元,2019 年营收规模在 125 亿 元,PS 值在 1.68。我们假定京东物流 2019 年营收增长 30%,达到 577 亿元,对标顺丰,按照 PS 值 2 来计算, 京东物流的估值在 1154 亿元。
我们认为京东物流具备了成为供应链巨擘的强大基因,中长期持续看好京东物流的发展。
(1)京东商城是国内主流电商平台之一,依靠京东商城京东物流能够更好的感知商流的变化对于物流的需 求需求的变化。同时我们也认为京东物流正是因为电商优势促成了敏锐嗅觉,因而在京东物流的战略制定上更 有前瞻性、全局性、长远性。京东物流的崛起也将重塑京东电商的优势和地位。
(2)京东物流在独立运营、发展战略、组织架构、开源节流等方面的加速变革会促使其能够快速走出困境, 我们认为京东物流已经出现了多重积极变化,这些变革需要时间去消化和验证。
(3)京东物流过往的十二年通过投资已经积累了大量的优质基础资产,我们认为随着京东物流产品起网成 型,京东物流的资本开支可能会在接下来的几年时间里进入下降通道。
(4)京东物流的技术红利亟待释放,技术将成为未来物流企业能否盈利的关键变量。京东物流已经积累了 的技术人才和技术资产,我们认为随着技术的成熟,技术红利将会很快到来。
……
(报告来源:中信建设证券)
获取报告请登陆未来智库www.vzkoo.com。
立即登录请点击:「链接」
,
-
- 盘点钢铁侠所有钢铁战甲(钢铁侠战甲系列全部机甲介绍)
-
2023-08-07 16:38:44
-
- 盘点生化危机中九个最强的终结者(一口气看完生化危机0到生化危机8的编年史)
-
2023-08-07 16:36:37
-
- 国债逆回购操作有哪三步(让你的国债逆回购收益高更高)
-
2023-08-07 08:26:08
-
- 华阴老腔一声喊带给你怎样的感受(华阴老腔岁月不老)
-
2023-08-07 08:24:03
-
- 孩子上幼小衔接到底怎么样(幼小衔接有无必要)
-
2023-08-07 08:21:58
-
- 孩子买保险的攻略有哪些(怎么给小孩买保险最明智)
-
2023-08-07 08:19:53
-
- 怎样把硬笔行书写得成熟好看(10招写好硬笔行书)
-
2023-08-07 08:17:49
-
- 海参的养殖方法与技巧(技术篇海参养殖管理技术必看)
-
2023-08-07 08:15:44
-
- 国家专利数据库官网(去年新收专利案5403件)
-
2023-08-07 08:13:39
-
- 孕妇必吃的12种食物是哪些(来看看这12种超级食物)
-
2023-08-07 08:11:34
-
- 在生活中属于美好礼物的有什么(人生最美的礼物)
-
2023-08-07 08:09:29
-
- 儿童玩具必买四种(0-6岁儿童玩具选购和安全使用指南)
-
2023-08-07 08:07:25
-
- 国产惊悚电影分析 他创造了华语惊悚片最高票房
-
2023-08-06 17:27:18
-
- 健卫25步枪(我国生产过的两大系列民用枪)
-
2023-08-06 17:25:13
-
- 惠州创意标志商标设计推荐(河套深港科技创新合作区深圳园区VI形象设计及地标
-
2023-08-06 17:23:08
-
- 海盗船的内存条到底行不行(内存频率差一千影响有多大)
-
2023-08-06 17:21:03
-
- 江南皮革厂倒闭了真实事件(债已结清江南皮革厂倒闭)
-
2023-08-06 17:18:58
-
- 儿童中秋手工灯笼制作方法(中秋创意亲子手工灯笼)
-
2023-08-06 17:16:53
-
- 江口沉银考古展览(温州江心屿上曾挖出200多两银锭)
-
2023-08-06 17:14:48
-
- 挖鼻孔导致颅内感染儿童(8岁娃颅内感染竟是因为)
-
2023-08-06 17:12:43



刘惜君到底和谁结婚了 她跟毛不易发生啥了
十大同性恋网站-同性恋网站有哪些-同性恋网站排行榜