大数据时代背景下黄金行业:大数据分析师是干什么的?
大数据时代背景下黄金行业:大数据分析师是干什么的?
【大数据分析师是千什么的?】
随着信息技术的飞速发展和互联网的普及,海量数据已经渗透到生活的方方面面,企业、政府机构等日常运营都会产生大量的数据。如何从海量复杂的数据中提取出有价值的信息成为一个挑战,大数据分析师应运而生。大数据分析师是能够收集和处理海量数据,利用统计学知识和工具分析挖掘数据中有价值的信息和规律,并通过建立数据模型进行预测,为企业和其他组织的决策提供数据支持的专业人员。

适合报考人群?
1.各基础通信运营商,大数据建设工作人。
2.信息化企事业及大数据产品企业管理者、产品负责人(房地产、电子商务、物联网、互联网、新一代信息技术,智慧产品、智慧城市软硬件供应商等相关企业)大数据规划设计院相关人员等。
3.大数据,云计算等相关的高校讲师学生,
4.对大数据感兴趣的业内人士。
报考条件?
1.首先,报考者需要满足以下基本条件:
2.年龄要求:年满22周岁,具备完全民事行为能力。
3.学历要求:具有高中及以上学历,或具备同等学力:
趣
4.其他要求:遵守国家法律法规,遵守职业道德规范,对大数据分析有一定的了解和兴
考试内容?
-考试方式:线下考试,上机答题
-考试题型:客观选择题(单选8题+多选2题+内容相关2题+案例分析2题)
考试时间:12分钟-
-考试成绩:分为A、B、C、D四个层次,A、B、C为通过考试,D为不通过,
-考试要求:闭卷上机答题,请勿携带与考试无关的用品。
-考试科目包括数据分析概述与职业换守、数据结构、数据库应用、描述性统计分析、多维数据透视分析与趋势分析法、业务数据分析、业务分析报告与数据可视化报表、数据管理等
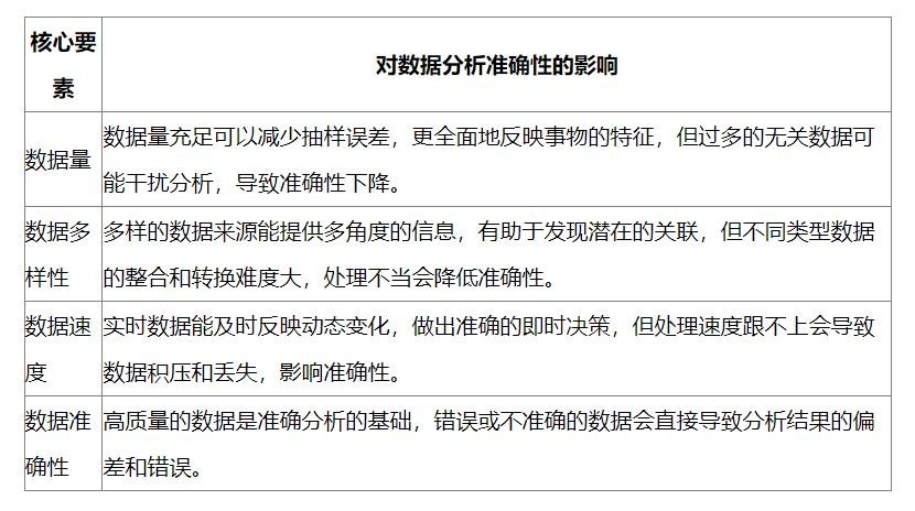
大数据的核心要素主要包括以下几个方面:
数据量:这是大数据的显著特征之一。大量的数据能够提供更全面、多样的信息,但也带来了存储和处理的挑战。
数据多样性:涵盖了结构化数据(如数据库中的表格)、半结构化数据(如 XML 文档)和非结构化数据(如文本、图像、音频和视频)。数据来源的多样性增加了分析的复杂性,但也为发现隐藏的模式和关系提供了更多可能。
数据速度:指数据生成和处理的速率。实时数据的快速涌入要求高效的采集、传输和分析能力,以确保及时的决策支持。
数据准确性:数据的质量直接影响分析结果的可靠性。错误、缺失或不一致的数据可能导致错误的结论和决策。
为了更清晰地展示这些核心要素对数据分析准确性的影响,以下是一个简单的表格:

例如,在金融领域,对市场数据的分析需要考虑上述多个要素。如果数据量不足,可能无法捕捉到市场的细微变化;数据多样性不够,可能忽略了某些重要的非传统数据来源,如社交媒体情绪对市场的影响;数据速度跟不上,就无法及时应对市场的突发波动;而数据准确性出现问题,可能导致投资决策的重大失误。
总之,大数据的核心要素相互关联、相互影响。在进行数据分析时,需要综合考虑这些要素,采取合适的数据处理和分析方法,以提高数据分析的准确性,为决策提供可靠的支持。大数据时代背景下黄金行业:大数据分析师是干什么的?
-
- 《显微镜下的大明》通判、知府、县令等,相当于现在的什么官职?
-
2025-12-29 11:51:19
-
- 知道欧联杯是什么级别?那我就教你一下吧
-
2025-12-29 11:49:15
-
- 开关电源是什么?民熔大牛仅需两分钟让你了解开关电源的“秘密”
-
2025-12-29 11:47:10
-
- 军队中的五颗星是什么军衔?与上将的三颗星相比,谁地位最高?
-
2025-12-29 11:45:06
-
- 正月十五吃什么菜好?老妈说:8道团圆菜安排上,下酒下饭还讲究
-
2025-12-29 11:43:02
-
- 旧社会卖报纸总喊“号外号外”是什么意思?它的由来不平凡
-
2025-12-29 11:40:57
-
- 什么是关键绩效指标(KPI)及炒股示例
-
2025-12-28 22:21:47
-
- 达尔文港在哪?澳大利亚为何想取消中企99年租约?需承担什么后果
-
2025-12-28 22:19:42
-
- 「期货知识科普」瓦楞纸是什么?纸浆为何能翻倍?
-
2025-12-28 22:17:38
-
- 周杰伦第一次上春晚被拒,导演:我不懂他唱什么,但大家就是喜欢
-
2025-12-28 22:15:33
-
- 行政单位的“总师”是什么级别?
-
2025-12-28 22:13:29
-
- 凭什么这个奥特曼有中文主题曲?
-
2025-12-28 22:11:25
-
- 泡腊八蒜用什么醋?教你3个技巧,1晚变绿,酸辣爽脆,放1年不坏
-
2025-12-28 22:09:20
-
- 统战部是干什么的?统战部长是什么级别?
-
2025-12-28 22:07:16
-
- 牛肉部位图解,牛肉名称与牛肉名称是什么?又该怎么吃?
-
2025-12-28 22:05:12
-
- 临终前,爱因斯坦为啥要烧毁所有的笔记,他发现了什么秘密?
-
2025-12-28 22:03:07
-
- 女生发捂脸笑表情什么意思?教你读懂她心理
-
2025-12-28 00:37:08
-
- 共享充电宝加盟代理需要准备什么
-
2025-12-28 00:35:04
-
- 被判“无期”的人,每天在监狱里都干些什么?说出来你可能不信
-
2025-12-28 00:33:00
-
- 劳动力究竟是什么?
-
2025-12-28 00:30:55



刘惜君到底和谁结婚了 她跟毛不易发生啥了
十大同性恋网站-同性恋网站有哪些-同性恋网站排行榜