重磅!临沂市中小学期中考试时间确定!附上期中考试前复习方法
重磅!临沂市中小学期中考试时间确定!附上期中考试前复习方法
重磅,近日临沂市中小学的期中考试时间确定!各位同学和家长们都做好期中考试的准备了吗?
◆◆
?小学期中考试时间
◆◆

具体考试时间以学校通知为准
◆◆
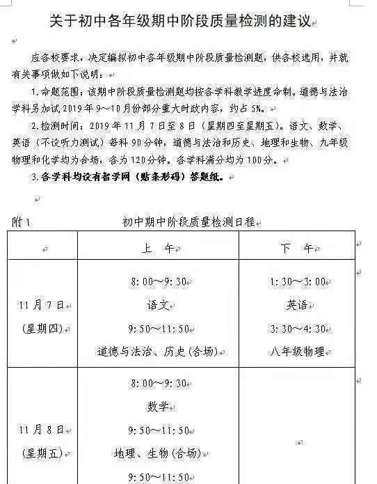
初中期中考试时间
◆◆

具体考试时间以学校通知为准
看来期中考试马上就要到了,各位同学的复习都进行的怎么样了?现在有没有胸有成竹,自信满满呢?别慌,老师为你送上期中考试前的复习攻略!
◆◆
期中考试复习攻略
◆◆
Part 1
期中考试复习法
很多同学平时都是在老师的引导下学习,一旦到了这种自主复习的环节,就不知所措。麦子老师教大家几个复习的方法。
1.放电影复习法
复习时以单元或分类的形式,把所有的知识要点在脑子里像放电影一样再过一遍,加深印象,比捧着书本去漫无边际地复习,效果会更好。
对于当天老师所讲的知识,可以利用休息时间或晚上躺在床上时,也像放电影一样过一遍,记不住的第二天早晨起床后迅速打开书再记一下。
2.归类列表法
在课本上学到的知识,常常是零散的,要理清知识要点,在头脑中构建起一个知识网络,从而形成一个完整的知识体系。整理知识的方法很多,常用的就是归类列表法。
例如:把学过的古诗进行整理,把简便计算、应用题、文字题等进行整理。
3.读写结合法
复习时,应加大对基本知识、基本技能的复习力度,做到温故而知新。
如:识记字词,有一个小窍门:一边读,一边用手在书桌上书空练习,手和嘴一起动,这样记得快,记得牢。要充分利用点点滴滴的时间,争取多记几个公式,多背一篇课文,多温习一遍老师在课上讲的重点!
针对难写的生字词、公式与定义、英语单词,可以用小纸条、小笔记本摘录下来,一次不用多,几个就行,放在身上,一有时间就拿出来看。
Part 2
期中考试操作指南
1.回归教材
考前复习时候,很多人还在忙着刷题,这个时候建议不要再大量做题了,简单做一些真题会更好,这时候可以翻开书本,将书本上的基础知识都梳理一下,心里有一个全景图谱,让知识变得有体系一点。
2.考前复习有重点
期中考试考察的内容比较多,并非让你事无巨细的将所有知识点都重新学一遍,而是在进行梳理之后,分析自己对知识点的掌握程度,重点去突破期中考试的重点和难点。
3.建立框架,梳理模块
对于你来说,不应该只是将期中考试作为一次排名战,而是将其视为一次好的机会来让自己查缺补漏。很多同学学习没有知识体系,也不会提炼学习方法,这是一次很好的机会来对自己已学的知识进行知识模块的搭建和梳理,然后按照相应的知识模块去有针对性地复习。这样的复习也对后面的学习大有裨益。
4.调整心态
将期中考试看成是检验自己的一次机会,要认真对待,但是也不要给自己太多的压力,否则只会适得其反。
5.查缺补漏
可以做一些往年真题、模拟试卷等进行查缺补漏,遇到不会的题型加急整理,返回教材进行针对性复习,解决了不会的题型和知识点,考试就会变得轻松。
Part 3
各科复习指南
一.语文划重点
1.作文题目,不要漏写,更不要擅自改动。要善于为标题做“美容”,它可以使阅卷老师眼睛一下子亮起来,千万不要照抄话题而不加标题。
2.作文一定要有结尾。写作文最好花四五十分钟,并且最后一定要写完,宁可短尾也不要无尾,否则扣分相当厉害。语言功底弱的同学注意写短句子,水平高的同学要调动已掌握的知识,使文章流畅,有文采。
3.简单题目更要仔细认真。尤其是名句默写、词语、病句、句子衔接等。
4.做文言文部分,应在通读基础上再去做断句和翻译。断句时,注意实词和虚词相关联,断句断的是句,不是词。
5.认真审题。比如一道题问的是春天的时节,答案是“早春”,而有考生错答为“春天”。
二.数学划重点

1.检查关键结果。解题过程中得到关键结果,要审查一下这个结果有没有错。一旦出错,后面的解答也是费力不讨好。
2.难题不要怕,会多少写多少。数学评卷的主观性很少,评分细则都是细分到每一分,就算不会做,写几个公式也能拿分。
3.“做快”≠“做对”。数学应先将准确性放在第一位,不能一味地去追求速度或技巧。狠抓基础题,先小题后大题,确保一次性成功。
4.数学没有倒扣分,不确定大题不要涂掉。考试结束前几分钟,切记不要草率地把怀疑做错的大题的解答过程从答卷上涂掉,此时如果还有题目没有做,那么直接把你的分析过程写在答卷上。
5.数学:“522原则”做送分题。坚持“522原则”。把眼睛多盯在选择题的前5个,填空题的前2到3个,解答题的前2个。这些题都是送分的题,不会很难。不管大题小题先抢会做的题,再做有一定解题思路的题,然后拼感觉困难的题,最后再抠实在不会的题。这样可以保证在有限的时间里多拿分。
6.抓紧时间。不为小题纠缠不休。选择题每个题平均控制在一分半钟以内。
三.英语划重点
1.对于阅读理解题,注意把握篇章的整体信息,充分考虑语境线索的提示。
2.注重常用词汇和句型的正确使用。
3.仔细审题并提取重要信息点。
4.有效适度地使用从句和连接词。
5.写作类题目不要照抄原文,尝试用自己的话语表达意思。
6.书面表达题要保证够字数。英语书面表达首先字数要够,只要字数够,最低3分可以保证到手。
四.物理划重点
1.注意保留有效数字。实验题中最后答案的有效数字要求非常严格,答题时对于题中要求取几位有效数字要注意看清楚。
2.警惕容易题目失分。同学们在训练时解容易题一定要将过程和结果写出来。
3.考生要寻找关键点来列方程。物理的大题部分基本是靠公式来得分的,列对了方程和公式就会有分拿。
4.用补图法帮助审题。把物理科目的题意理解错了是一个较普遍的现象,建议同学们用补图的方法帮助审题,在头脑中建立活的物理情景。例如,根据题意,画出物体运动过程中几个关键状态的情景图,来帮助自己理解题目叙述的全过程,准确把握问题的已知条件、边界条件、临界条件。
五.化学划重点
1.化学专用名词不能写错。建议考前几天多翻翻课本,再熟悉一下基本名词和实验装置。
2.防止化学用语表达错误。例如化学反应方程式反应条件漏写、写错,方程式没有配平等。
3.注意有机物结构式书写错误。多个“H”、少个“H”的情况都不少见。
4.仔细审题清楚表达。化学科目失分主要有六个原因:审题不仔细,概念不清楚,实验不重视,思维不敏捷,表达不清楚,书写不规范。因此,考生审题一定要仔细,不能答非所问。
六.生物划重点
1.善于从题面找线索。注意时间分配,最好前面5道选择题时间控制在10分钟左右,后面两道大题一定要留够20分钟以上的时间。此外,非选择题要从题目中找线索,如有的题目包装得很新颖,考生容易发懵,但这样的题目可能包含很多知识点,考生应在问题中搜索知识体系中相关的理论考点,即便试题所涉及的问题似懂非懂,只要把这个题的指向搞清楚了就不会出错,这样就能够获得评分点规定的分数。
2.表达要清晰。一些涉及因果分析、推理的题目,考生应该注意表达的清晰。
3.物理专有名词不能写错。答题过程中避免出现错别字,特别是专有名词。
4.实验题注意审题。把握题目中给出的实验组和对照组的有效信息。
七.地理划重点
1.选择题善用排除法。选择题答题有技巧,一是注意事物的因果关系,有的试题要求你以果推因,有的是以因推果;二是采取排除法,从反方向去思考问题,比如让你选择正确答案,你可以排除那些有明显错误的,有时这样解题会更快一点。
2.审题清楚,获得有效信息,表达专业,不要泛泛而谈。
3.充分利用试题中的背景材料。分辨选择题的干扰项,有些选项叙述虽然是正确的,但是与题干不相关。
八.政治划重点
1.不留空白就能得分。会的题争取答得更完美,以获得高的分数。而不会的题,尤其是一些大题,可以把问题变通后再抄一遍,这样多少能争取到几分,这也是政治考试的特点——只要写了就可以酌情给分,所以千万不要在试卷上留空白,尤其是大题。
2.合理安排时间。最后一道大题中的最后几问,非常易答,在很大程度上就是看学生是否有时间。所以,要争取高分,首先要保证交一份完整的答卷。
3.思路清晰、有条理、符合规范。关键词、观点术语等一般摆在第一句,先将原理写出来,在联系考题里的实际情况展开论述,在各个原理前要标上顺序。
九.历史划重点
1.发散思维。主观题部分要多写,但不是围绕一个角度写,要获得多个要点,从多角度回答。
2.利用好非选择题的材料信息。
3.切记问什么答什么。拿到试卷后,尤其是碰到自己不会的问题时,要把试题放在事件所发生的时间背景中去思考,同时一定要注意,问什么答什么。
-
- 从山西路到新街口,这才是南京最正宗的美食街
-
2024-06-01 18:03:25
-
- 14种花肥的自制方法,做花肥太简单了!
-
2024-06-01 18:01:19
-
- 洗衣液瓶子不要扔,学会这14种改造方法,做出后放在家里很好用
-
2024-06-01 17:59:13
-
- 沈阳中学生情侣开房事件背后的警醒:父母该有方法的正确的教育所
-
2024-06-01 17:57:07
-
- 西班牙斗牛犬El Bulli:无法想象的分子美食
-
2024-06-01 17:55:00
-
- 长春朝阳区美食10大必吃神店!
-
2024-06-01 17:52:54
-
- 谁说女儿天生爱哭,你只是没有掌握这几种方法
-
2024-06-01 17:50:49
-
- “阴债”缠身的十七个症状,对照看看你有没有!(附:化解方法)!!
-
2024-06-01 17:48:42
-
- 吐血整理!美食多到尖叫的花城汇,广州人都迷失在这里…
-
2024-06-01 17:46:36
-
- 约会必备 追女孩的小套路
-
2024-05-27 22:13:14
-
- 微信撩妹技巧 做好这2点妹子主动来约你
-
2024-05-27 22:11:08
-
- 网络的爱情句子 这样暧昧的句子你喜欢吗
-
2024-05-27 22:09:02
-
- 晚上约女孩出来玩怎么安排,晚上约女生出去喝酒
-
2024-05-27 22:06:56
-
- 双相情感障碍症状交替时节
-
2024-05-27 22:04:50
-
- 什么星座的女生最好追?想快速脱单必看
-
2024-05-27 22:02:44
-
- 巧用肢体接触,一次约会让她爱上你!
-
2024-05-27 22:00:38
-
- 女生说我们不合适怎么回复?这样回让你化被动为主动
-
2024-05-27 21:58:32
-
- 女生的大忌,追女生时什么错误不能犯
-
2024-05-27 21:56:26
-
- 女生不回消息怎么办?3个技巧让她倒追你
-
2024-05-27 21:54:20
-
- 因为跪舔被女生冷漠,该怎么补救?
-
2024-05-27 10:52:15



刘惜君到底和谁结婚了 她跟毛不易发生啥了
十大同性恋网站-同性恋网站有哪些-同性恋网站排行榜