锁阳肉苁蓉的区别 肉苁蓉和锁阳有何异同? 同样都是补肾助阳的妙药
锁阳肉苁蓉的区别 肉苁蓉和锁阳有何异同? 同样都是补肾助阳的妙药

作者:踢踢1986

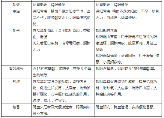
上面这两味中药是什么,你猜出来了吗?没错,它们分别就是肉苁蓉和锁阳!一起来看看它们之间的区别在哪里吧~
药材对比


肉苁蓉名字由来
肉苁蓉一般生长在北方的沙漠,或者半沙漠地方,是一个寄生性的草本植物,没有绿叶,肉质茎,很鲜嫩,有些地方把它炖肉吃,又是肉质的,于是有了肉苁蓉肉字的由来。肉苁蓉作为一个补肾阳药,作用比较平和,比较缓和,古人称其从容不迫,故又有从容之名,后来加上草字头,说明它草本植物特征。
肉苁蓉羊肉粥
材料:肉苁蓉 羊肉 粳米
做法:肉苁蓉煮水取汁,羊肉切粒,与米同煮,调味
功效:用于肾虚,精血不足,腰膝酸痛
肉苁蓉鸡汤
材料:乌鸡 肉苁蓉 料酒 姜葱适量
功效:温补肾阳
-
- 素炒金针菇的家常做法来了,只需五步,简单又美味!
-
2024-01-20 09:19:01
-
- 双眼皮手术哪个医院做的比较好(北京做双眼皮哪家医院好?)
-
2024-01-20 09:16:55
-
- 如何解决电脑蓝屏的问题 电脑蓝屏的原因及解决方法
-
2024-01-20 09:14:49
-
- 买来的葡萄干要洗吗?原来我们都做错了,学会受用一生
-
2024-01-20 09:12:43
-
- 刘璋怎么死的(刘璋是谁)
-
2024-01-20 01:26:13
-
- 好听的组名(三国志战略版好听的组名)
-
2024-01-20 01:24:08
-
- 陈晓旭死因(陈晓旭之死)
-
2024-01-20 01:22:04
-
- 唐山大地震演员表(唐山大地震演员表介绍)
-
2024-01-20 01:19:59
-
- 电解质水(电解质水喝多了有啥危害)
-
2024-01-20 01:17:54
-
- 尊敬长者成就怎么做的简单介绍
-
2024-01-20 01:15:49
-
- 紫水晶含义(紫水晶含义西方)
-
2024-01-20 01:13:44
-
- 衣服发黄怎么洗白小妙招(白衣服放久了发黄洗白小窍门)
-
2024-01-20 01:11:39
-
- 赛尔号精灵图鉴(赛尔号PVE机制新神:进阶玩家必备高级精灵,魂印固定粉伤可观
-
2024-01-20 01:09:34
-
- 猴子的尾巴有什么作用(猴子的尾巴有什么作用一年级)
-
2024-01-20 01:07:29
-
- 蜗牛怎么养殖在家里(蜗牛怎么养殖在家里呢)
-
2024-01-19 17:20:01
-
- qq怎么群发(qq怎么群发消息给全部好友)
-
2024-01-19 17:17:55
-
- 第六单元日积月累(第六单元日积月累三年级下册图片)
-
2024-01-19 17:15:49
-
- 小白杨俞风城怎么渣了(小白杨俞风城渣吗)
-
2024-01-19 17:13:43
-
- 白水煮鸡蛋的正确方法(煮鸡蛋的正确方法和时间)
-
2024-01-19 17:11:37
-
- word表格怎么设置行高列宽(word表格怎么设置行高列宽一致)
-
2024-01-19 17:09:30



刘惜君到底和谁结婚了 她跟毛不易发生啥了
十大同性恋网站-同性恋网站有哪些-同性恋网站排行榜