南都电源董事醉驾或被采取刑事强制措施!南都电源朱保义个人简历照片资料曝光
南都电源董事醉驾或被采取刑事强制措施!南都电源朱保义个人简历照片资料曝光 身家超7亿
讯 综合媒体报道 近日,南都电源董事醉驾的消息引发社会关注,涉事董事或被采取刑事强制措施。那么事情经过具体是怎样呢?南都电源董事醉驾到底是怎么回事?让我们一起了解一下。
7月14日,创业板上市公司南都电源发布公告称,公司董事兼总经理朱保义因醉酒驾驶,存在被采取刑事强制措施的风险。

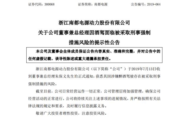
公告称,浙江南都电源动力股份有限公司于2019年7月13日收到董事兼总经理朱保义的正式通知,获悉其因涉嫌醉酒驾驶,存在被采取刑事强制措施的风险。 截至目前,公司日常经营运作一切正常,公司管理层将加强管理,确保公司经营活动的正常进行。

公司官网介绍,南都电源面向通信及数据业务、绿色出行、智慧储能及资源再生领域,提供以先进阀控密封电池、锂离子电池、燃料电池为核心的系列化产品、系统解决方案及运营服务,主营业务包含阀控密封电池、锂离子电池全系列产品及系统的研发、制造、销售及服务。2015-2017年,公司收购安徽华铂再生资源科技有限公司,进入环保型资源再生产业,打通了蓄电池产业链。
近日,南都电源发布的半年业绩预告显示,今年上半年预计盈利24090.44 万元至33124.36 万元,较上年同期变动幅度为-20%至10%。

涉事人朱保义自2018年1月起,被聘任为南都电源副总经理,去年从公司领取薪酬43.2万元。今年1月升为总经理。
个人身家方面,截至2018年末,朱保义持有南都电源股份6262.53万股,按照最新股价11.8元/股计划,朱保义身家约7.4亿元。
据南都电源2018年年报,朱保义,1979年2月出生,中国国籍,北京大学EMBA学历,持有南都电源7.14%的股份,为十大股东之一。曾任安徽省华鑫铅业集团有限公司董事;2014年4月起担任安徽华铂再生资源科技有限公司总经理;2017年10月起担任南都电源安徽运营管理中心主任,分管公司子公司浙江长兴南都电源有限公司、界首市南都华宇电源有限公司、安徽华铂再生资源科技有限公司及锂电回收业务,现任公司董事、总经理,拟任公司第七届董事会董事。
5月29日,南都电源官网发布的一条消息显示,日前,中国电器工业协会铅酸蓄电池分会将“2018年度中国铅酸蓄电池行业领军人物”大奖,授予南都电源总裁朱保义,以表彰他为行业做出的突出贡献。
公告称,公司将持续关注上述事项的进展情况,并严格按照有关法律法规的规定和要求,及时履行信息披露义务。 敬请广大投资者理性投资,注意投资风险。
媒体报道,朱保义在南都电源内部除担任董事兼总经理外,还是公司主管会计工作的负责人。如今,正处于上市公司披露2019年上半年年报的关键期,朱保义此次涉嫌酒驾事件是否会对公司按时披露财报带来影响,目前仍是个问号。
事实上,7月13日,南都电源刚刚公布了公司2019年上半年的业绩预告。记者了解到,南都电源2019年上半年预计实现净利润2.4亿~3.3亿元,与上年同期相比变化幅度为-20%~10%。
网友评论

不少网友表示赞同:
“酒驾就不能姑息,无论他是谁!”
也有网友“喊话”上市公司老总:
“你们这些董事长,能不能让我们散户省点心”
-
- 《上海堡垒》遭遇票房口碑双失败,滕华涛称用错了鹿晗,遭向佐怒怼
-
2026-01-02 06:46:15
-
- Henry刘宪华回归韩国综艺,舞蹈版《Begin Again》开拍
-
2026-01-01 02:51:43
-
- 殷桃金鹰奖最佳女主角 殷桃的作品有哪些 殷桃个人资料简介
-
2026-01-01 02:49:29
-
- 辛巴直播失控致歉快手:情绪管理成网红必修课
-
2026-01-01 02:47:15
-
- 100位女性出轨敲碎了我的三观!他们的聊天记录让我震撼不已!
-
2026-01-01 02:45:01
-
- 《这就是街舞》官宣,三大队长各显神通,韩庚、黄渤惊喜加盟!
-
2026-01-01 02:42:46
-
- 杜金京怀孕6个多月离婚,杜旭东只给一个字
-
2026-01-01 02:40:32
-
- 球球纪文君个人资料腿腿去世后成为六点半新女台柱
-
2026-01-01 02:38:18
-
- 马伊琍大女儿晒一家人照片,文章与女儿互动亲昵,俩女儿都像他
-
2026-01-01 02:36:04
-
- 《隐藏的角落》张东升离婚:没生育能力,感情太容易破裂
-
2026-01-01 02:33:49
-
- 肯豆·詹娜晒童年照,软萌可爱像洋娃娃!跟大姐感情好好!
-
2026-01-01 02:31:35
-
- 上海67分钟录音门,未婚妻出轨男同事,次数多的自己都记不清
-
2025-12-30 17:59:55
-
- 中国式假离婚,给所有夫妻敲响警钟
-
2025-12-30 17:57:41
-
- 速来打卡!红海湾长沟村藏着一个网红旅游区
-
2025-12-30 17:55:27
-
- 镜头前甜蜜镜头后撕X 韩版《爸爸去哪儿》宋钟国与二婚妻离婚
-
2025-12-30 17:53:12
-
- 性感COS:美女小姐姐上演性感COS生化危机4 ,丝袜美腿学生服
-
2025-12-30 17:50:58
-
- 小伊伊曝存款20亿!男友送全国独一份豪车庆生,网红捞金实力强
-
2025-12-30 17:48:44
-
- 27岁结婚,29岁被丈夫刺死,演员白静的一生证明做人不能太贪心
-
2025-12-30 17:46:29
-
- 赵本山两个女儿,一个平民一个网红,网友感叹:同爹不同命
-
2025-12-30 17:44:15
-
- 欧萱晒《小娘惹》旧照,两位女主饰演者像一人,气质上新版就输了
-
2025-12-30 17:42:01



奥黛丽赫本中国老公是谁 揭秘赫本的婚史
于和伟个人资料,于和伟一家三口照片