政商关系与欧洲投资审查机制:经济开放与战略资产安全的权衡|国政学人
政商关系与欧洲投资审查机制:经济开放与战略资产安全的权衡|国政学人

政商关系与欧洲投资审查机制:经济开放与战略资产安全的权衡

作者:Floor Doppen,安特卫普大学政治学系研究员,研究兴趣为外商投资审查的政治经济学;Antonio Calcara,安全、外交与战略中心(CSDS)地缘政治和技术项目负责人;Dirk De Bièvre,安特卫普大学政治学系教授,研究兴趣为国际制度、经济政策制定、欧盟对外关系。
来源:Floor Doppen, Antonio Calcara and Dirk De Bièvre, “Balancing Security and Economics: Domestic State-firm Relations and Investment Screening Mechanisms in Europe,” Review of International Political Economy, Vol. 31, No. 6, 2024, pp. 1637-1661.
导读
在激烈的地缘政治竞争时代,人们对外商直接投资将如何影响欧洲经济安全感到担忧,这促使欧洲决策者重新审视欧盟及其成员国层面的投资审查机制(ISM)。在这一过程中,欧盟及其成员国需要在安全与经济之间寻求平衡,一方面为潜在投资者创造有利的投资环境,另一方面同时保护那些对欧洲安全和成员国国家安全至关重要的部门。本文认为,欧洲国家既存的政商关系决定了该国外商投资审查机制的特征,更广义地说也决定了欧洲国家和企业在经济开放与保护战略资产安全之间的权衡取舍。
研究问题的提出
近年地缘政治竞争的加剧促使欧洲政策制定者加强了对外商面向本国战略性资产(strategic asset)投资的监管。2017年法德意三国经济部长致函欧盟贸易专员提议在欧盟层面就外商投资审查机制进行磋商,最终在2019年欧盟通过第2019/452号条例建立了一个适用关键技术和基础设施领域、包含国别最低标准和跨境信息共享规则两部件的泛欧投资审查框架。由此而来的问题是,欧洲国家如何在经济开放和国家安全之间权衡?作者认为,目前尚未有研究系统地解释各国外商投资审查机制差异性的根源,同时既有文献对欧盟及其成员国投资审查机制的研究较为薄弱,未对这一问题做出充分解答。
理论框架
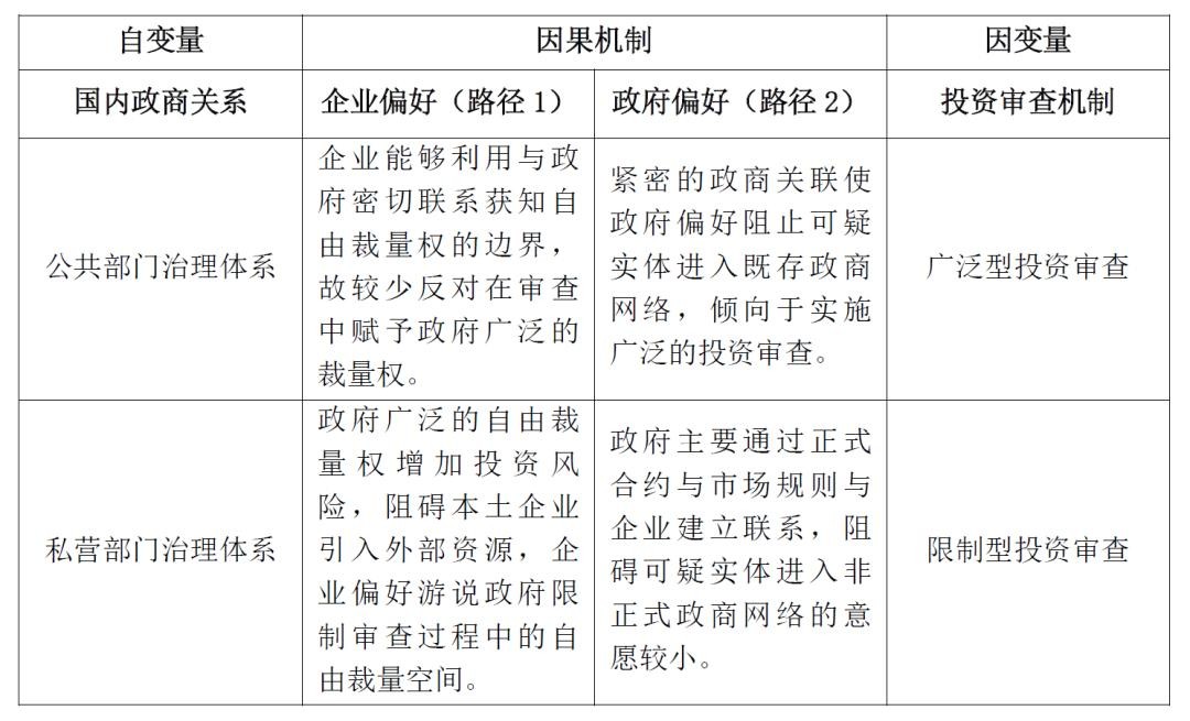
本文的核心观点是,欧洲国家既存的国内政商关系形塑了该国外商投资审查机制的类型和特征,其中自变量政商关系由(1a)国家对本国战略性企业的正式所有权关系、以及(2a)公共和私营部门精英网络通过旋转门机制相互渗透的程度两个维度决定,进而被提炼为公共部门治理和私营部门治理量两种理想类型。因变量外商投资审查机制则基于(1b)覆盖行业广度、(2b)审查权分散程度、以及(3b)给予外国投资者正式保护的程度三个维度刻画,被提炼为广泛型投资审查机制和限制型投资审查机制两种理想类型。连接二者的因果机制有二:(1)对政府而言,国内政商紧密联结使其有动机限制可疑的外国实体加入网络,故偏好广泛、授予政府更多自由裁量权的投资审查机制;(2)对本国企业而言,国内政商紧密联结为其提供了与政府对话的非正式渠道,一方面使其能够相对及时地获知关于政府自由裁量边界的信息,另一方面能够对政府决策施加压力,故企业在阻止外国投资者稀释既得利益、同时无需过分担心政府扩大自由裁量权损害自身利益的情势下,偏好支持政府实施广泛的投资审查。
(一)因变量:外商投资审查机制
具体而言,本文描述因变量外商投资审查机制的三个维度分别关注了其法律、组织和程序侧面。其中:侧重法律方面的覆盖行业广度(scope)在既有研究中通常被类型化为全行业型(允许政府审查任何行业内的投资)、混合型(仅允许政府审查指定行业内的投资、但允许不同行业的审查规则存在差异)、特定行业型(仅允许政府审查指定行业内的投资、且各行业内的审查遵循相同规则)、特定资产型(仅允许政府审查对特定资产的收购)四类。为便于操作化,作者将该变量简化为“广泛-限制”的二元变量,并将投资审查机制法规数据库(PRISM)中“行业总数”(total sectors)变量不小于20的国别投资审查机制编码为“覆盖行业广泛”。侧重组织方面的审查权分散程度(authority)关注在投资审查过程中具有决策权的行为体数量,因通常审查经手的部门越多,政策过程中的否决点越多,“国家安全”被泛化进而压倒经济利益考量的风险越大。为便于操作化,作者将正式参与审查的政府部门数量超过2个的投资审查机制视为审查权的分散。侧重程序方面的外国投资者正式受保护程度关注投资审查机制是否为政府干预外商投资划定了明确的界限、进而是否降低了外商投资者面临的政策不确定性,具体包括是否存在外商投资者可以实质性挑战政府负面审查结果的司法机制、是否赋予了政府事后审查权限、以及是否为审查程序设置时间期限三方面,而广泛型投资审查机制通常表现为投资者难以就负面裁定提起上诉、政府有权在固定资产投资完成情况下“秋后算账”以及有权刻意延宕审查。作者认为,作为理想类型的广泛型投资审查机制具有覆盖行业广度大、审查权分散程度高、外国投资者正式受保护程度低三个特点;而同作为理想类型的限制型投资审查机制则具有覆盖行业广度小、审查权分散程度低、外国投资者受正式保护程度高三个特点。
表1:投资审查机制的理想类型(因变量)

(二)自变量:国内既存政商关系
本文描述自变量国内既存政商关系的两个维度分别源于资本主义多样性和政商互动的过往研究。前者侧重政商关系中的正式制度安排,关注政府通过所有权关系对本国战略性企业的控制和保护程度,当国家作为股权投资者或通过交叉持股控制企业时,国家对战略性企业的控制和保护程度高。后者指侧重非正式网络和互动,关注国家精英和私营部门精英通过旋转门机制实现非正式的协调和关系网络相互渗透的程度,当国家与私营部门精英的受教育和职业背景相近、同时存在公私部门之间的双向人员流动时,非正式协调程度高。作者认为,作为政商关系理想类型的公共部门治理体系中,国家对战略企业的正式控制与保护程度、以及公私部门之间的非正式协调和关系网络相互渗透的程度均较高;而同作为理想类型的私营部门治理体系中,国家基于所有权关系对战略性企业实施正式控制和保护受到限制,同时公私部门之间的旋转门流动较少、精英网络的跨部门相互渗透程度低。需要指出的是,作者认为上述刻画政商关系的两个维度存在相互加强情况,且现实中的政商关系往往落于两个理想类型构成的极端之间。
表2:政商关系的理想类型(自变量)

(三)因果机制:政府自我防护、企业游说与信息获取
在界定因变量和自变量的基础上,本文提出了联系二者之间的两个主要因果机制:一是从政府的角度出发,紧密的政商关联使政府更容易受企业影响,因此政府有意愿阻止潜在有害的外国行为体加入既有的政商关系网络,而广泛型投资审查机制由于赋予了政府更大的自由裁量权而在这一情势下更受青睐;而在主要基于正式合约和市场规则的政商关联下,政府的这方面顾虑相对弱化。二是从本国企业的角度出发,既有的紧密政商关联一方面使其有意愿维持自身在市场中既得优势地位,另一方面在需要引入外资的情况下使能够通过与政府的非正式协商提前获知自由裁量的边界,因此也倾向于支持政府实施灵活程度更高、覆盖范围更广的投资审查机制;而在既有非正式政商关联较为薄弱的情况下,本国企业一方面可能更依赖外部融资机会,另一方面可能更偏好政府事先提供明确的规则以降低引入外资情况下面临的政策风险,故更偏好游说政府采用限制型投资审查机制。
表3:因果机制与核心假设

实证检验
本文实证部分包括两个环节,首先是对法国和荷兰外商投资审查机制的案例研究;随后作者在PRISM数据库的基础上对欧洲各国的外商投资审查机制特征以及各国国内政商关系进行编码,在更大样本范围内初步检验了前述假设的有效性。
(一)法国:公共部门治理型政商关系与广泛型投资审查机制
本文认为法国是较为典型的采用广泛型投资审查机制的国家,外商投资法律长期以来赋予了法国政府较大的自由裁量权。首先,法国投资审查机制的覆盖行业广度较大。虽然2000年欧洲法院曾裁定法国的投资审查机制缺乏明确性进而违反了《欧盟条约》中有关资本自由流动的规定,法国也随后多次修改投资审查机制,明确了禁止准入的行业名录,但在“国家安全”的定义上其仍然给政府保留了很大的自由裁量权。具体而言,目前《货币与金融法典》第R.151-3条规定了三类受外资审查的战略性部门,即(1)国家安全与防务、(2)关键基础设施(能源、供水、交通、数字通信、食品安全、传媒、公共卫生)以及(3)关键或军民两用物资技术的研发,其中第一类部门的外延并未明确。其次,投资审查决策权的分散程度较高。虽然审查决策最终由法国经济部做出,但一个由其他相关业务部门官员组成的部际外资审查委员会也会实际参与决策,且在一定情况下推动经济部做出负面裁定。如法国国防部经常过问涉及军民两用产品和军工供应链的外商投资项目,并曾以被收购企业具有战略重要性为由阻止了美国泰莱达科技公司(Teledyne)收购法国知名光电科技企业光子公司(Photonis)。最后,投资法给予外国投资者的正式保护亦较为薄弱。虽然不存在事后审查,但一方面实践中政府未能在特定的时限内完成审查并不意味着默认许可项目,另一方面对政府裁决提起上诉的安排不利于外商投资者,因其要求投资者承担证明政府在审查过程中具有严重过失的举证责任、且司法实践中行政法院的判决通常偏向政府。
广泛型投资审查机制与法国既存的公共部门治理型政商关系存在关联。一方面法国政府在2005年后明确审查覆盖行业的同时,始终保留了较高的自由裁量权;另一方面法国本土大型战略性企业也支持政府的上述举措,反对政府实施明确而缺乏弹性的外资审查规则。如在5G领域内,法国政府曾颁布一项明确禁止中国企业投资的特别法规,但此举引发了希望与政府通过非正式协调灵活解决问题的法国本土大型通信企业的不满。需要指出的是,并非所有法国企业都支持政府保留较大的自由裁量权,如法国的初创科技企业高度依赖美国投资基金的融资,但后者有时因法国外商投资政策的不确定性而望而却步,但由于本土持反对意见的企业通常被排除在政商关系网络之外,故难以产生显著影响。
(二)荷兰:私营部门治理型政商关系与限制型投资审查机制
长期以来荷兰缺少制度化的外资审查机制,有关投资和所有权限制的规定分散在规制各个行业的具体法律之中,直到2019年欧盟通过条例为成员国设置外商直接投资审查机制的最低标准后,荷兰最终才于2023年有了一部正式生效、专门规范外资审查的法律,规制了政府对既有立法中未涉及行业的投资审查行为。本文认为,当前荷兰采用的较为典型的限制型投资审查机制。首先,荷兰投资审查机制的覆盖行业较为限制且具体,仅适用于在少数部门内提供关键服务的企业(包括供热、核能、航运、海运、金融基础设施、银行、可再生能源)和生产关键技术产品的企业(包括军民两用技术和军用设备),政府扩大审查的行业范围需要国会两院的授权,从而大大限制了政府的自由裁量权。其次,荷兰外资审查的决策权集中度较高,根据2023年生效的法律在经济事务与气候部(MEZK)下设立了负责开展审查的单一机构投资审查办公室(BTI)。最后,荷兰法律给予了外国投资者较高水平的正式保护,表现为政府审查投资设定了明确的时限、授权投资者在荷兰政府提起事后审查的情况下就造成的损失要求赔偿、并允许投资者向政府提出行政复议请求或向鹿特丹地区法院和工业上诉法庭提起诉讼挑战负面裁决。
限制型投资审查机制与荷兰既存的私营部门治理型政商关系存在关联。荷兰本土企业持续游说政府限制外商投资审查的范围和自由裁量权、要求澄清法律中模糊概念的含义等,并在该国最大的两个企业协会荷兰中小企业协会(MKB-Nederland)和荷兰雇主协会(VNO-NCW)的推动下最终将自由裁量权置于国会控制之下。
(三)更大样本范围的检验
在案例研究的基础上,本文亦基于PRISM数据库检验了其他欧洲国家的政商关系和投资审查机制是否符合本文的理论预测。作者在29个欧洲国家中识别出9个国家采取了限制型投资审查机制,14个国家实施了广泛型投资审查机制,另有6个国家尚未实施投资审查。大多数国家符合理论预测,以法德意为代表的欧陆国家通常被视为国内政商关系符合公共部门治理模式,亦普遍采用了广泛型投资审查机制;而通常被视为符合私人部门治理型政商关系的北欧和波罗的海沿岸国家,则普遍采用了限制型外商投资审查机制。但同时作者也发现了一些关键特例,如英国虽然可以拥有私营部门治理型政商关系,但其采用了广泛型投资审查机制,而这可能是脱欧冲击下需要更加灵活的工具应对别国外商投资限制,这同时也可能意味着需要更细致地挖掘本文自变量与因变量之间的因果机制。
结论
本文讨论了欧洲国家采取不同外商投资审查机制的原因,认为其较大程度上取决于一国国内既有的政商关系。作者认为未来研究至少能够在两个方面拓展和深化:一是需要讨论外生因素(如中国的经济影响、经贸联系的地缘政治化、全球化的反弹)是否以及可能会如何影响国内政商关系,进而可能会如何影响外资审查机制的变迁;二是本文自变量和因变量的理想类型也有进一步完善的空间,同时可将实证研究扩展到自变量的两个维度并不一致的案例(如美国政府对企业的所有权控制较弱、但公私网络相互渗透程度高)。
词汇积累
investment screening mechanism (ISM)
投资审查机制
political animus
政治敌对情绪
status quo ante
事前状态
译者:余嘉荣,国政学人编译员,北京大学国际关系学院。
校对 | 饶趋 张学玉
审核 | 李源
排版 | 韩雄柏
本文为公益分享,服务于科研教学,不代表本平台观点。如有疏漏,欢迎指正。

-
- 孟天娇:偷户口本嫁给刘佩琦,如今结婚32年的她,婚姻状况如何?
-
2026-01-30 05:54:05
-
- “超级中锋”穆铁柱:从卖鸡的少年到篮坛巨星,他是如何做到的?
-
2026-01-30 05:51:51
-
- 中日甲午战争: 日本发动战争不择手段,清廷面对危局毫无章法
-
2026-01-30 05:49:36
-
- 全知全能的战士,雷杰多奥特曼大百科
-
2026-01-30 05:47:22
-
- 演艺圈内10位“武英级”高手,个个身怀绝技大有来头,你知道几位
-
2026-01-30 05:45:08
-
- 女鉴黄师自述:时薪6元,离职后再也无法直视这些词
-
2026-01-30 05:42:53
-
- 100000000游子中,有人不愿回家过年
-
2026-01-30 05:40:39
-
- 中亚最为“神秘”的国家——土库曼斯坦
-
2026-01-30 05:38:25
-
- 深度解密明十三陵——定陵
-
2026-01-29 09:47:05
-
- 生化武器、致癌剂、转基因,罪恶孟山都如何毒杀世界?
-
2026-01-29 09:44:51
-
- 刘之冰:继女出嫁前彻夜难眠,泪洒婚礼现场,她就是我的亲女儿
-
2026-01-29 09:42:36
-
- 西班牙与葡萄牙,谁的综合实力更强?
-
2026-01-29 09:40:22
-
- 河南多所高校陆续公布新生报到时间及军训安排
-
2026-01-29 09:38:08
-
- 河南多所高校陆续公布新生报到时间及军训安排
-
2026-01-29 09:35:53
-
- 霹雳布袋戏精彩诗号大盘点
-
2026-01-29 09:33:39
-
- 1978年王近山病逝,老搭档杜义德泪流满面:他才63岁怎么就走了啊
-
2026-01-29 09:31:25
-
- 富山自由行新攻略:13个绝佳景点与6大美食
-
2026-01-29 09:29:11
-
- 冲鸭!年底表情包~
-
2026-01-29 09:26:56
-
- 绘画初学者福音——超详细速写临摹解析,看完画好速写分分钟
-
2026-01-26 21:27:51
-
- 信阳市十大热门景点
-
2026-01-26 21:25:37



越南“第一美女”肤白貌美,性感气质佳
中国最脏的女明星排名(十大最不干净女明星)