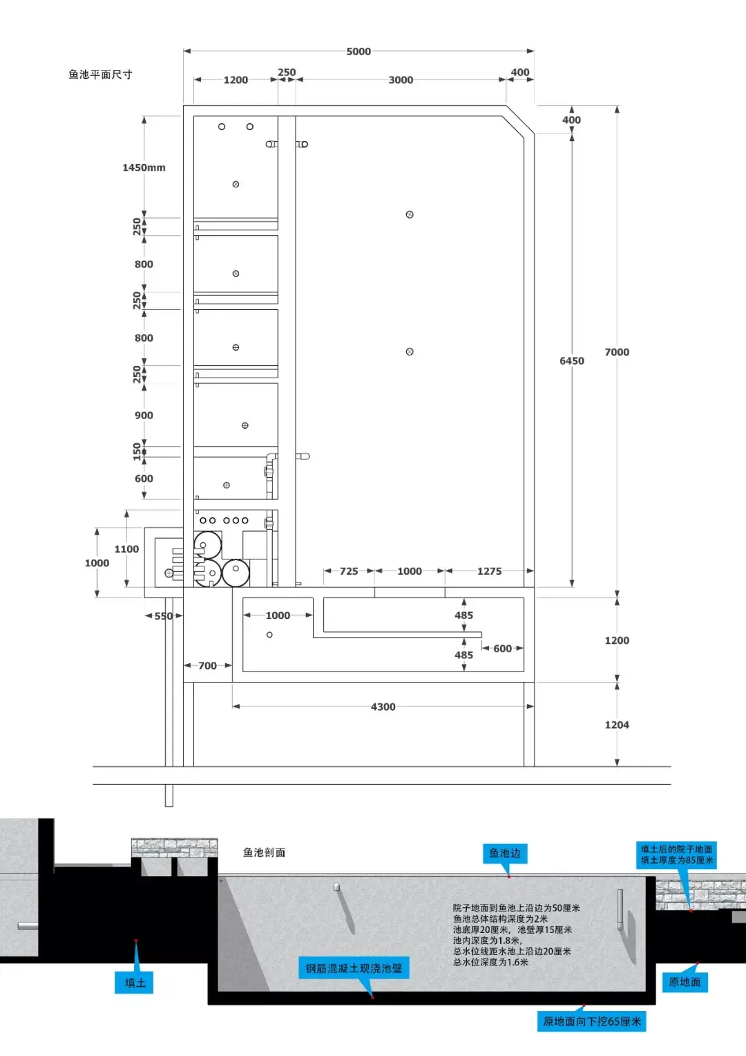
超详细的鱼池图纸
2025-03-24 22:56 来源:去可网 点击:
超详细的鱼池图纸
鱼友做鱼池的图纸,借来参考,看起来很详细,经同意分享给各位需要建池的朋友参考!如有不合理的地方,还请大神指出!










相关标签:
-
- 表情包 - 生气,恶龙咆哮,啊呜啊呜
-
2025-03-24 22:54:12
-
- vivo Y71A入网 千元级无刘海纤薄设计
-
2025-03-24 22:51:57
-
- 《爱上超模》冠军是谁? 爱上超模是什么节目在哪个平台播放
-
2025-03-24 22:49:41
-
- 周杰伦歌词中的唯美句子送给你,竟然不自觉地跟着哼了起来
-
2025-03-24 22:47:25
-
- 中国高速|三分钟让你了解京沪高速(G2)
-
2025-03-24 22:45:09
-
- 宿舍专用6人头像,你是哪个?-室友篇
-
2025-03-24 22:42:53
-
- 宋慧乔的3位前任,玄彬用情至深却显落魄而其他两位获得了幸福
-
2025-03-24 22:40:37
-
- 水果新贵族普罗旺斯西红柿
-
2025-03-24 22:38:21
-
- NBA停摆知多少?
-
2025-03-23 23:43:37
-
- 詹姆斯16项数据大全,还能创造多个历史记录
-
2025-03-23 23:41:20
-
- 明星的美图秀之内地影视剧男演员陈道明
-
2025-03-23 23:39:04
-
- 川菜排在中国八大菜系之首的原因,你知道吗?
-
2025-03-23 23:36:48
-
- 中国新歌声鸟巢总决赛6强名单 10月7日冠军冲刺夜谁将夺冠
-
2025-03-23 23:34:31
-
- 智商很高的几种鸟类
-
2025-03-23 23:32:15
-
- 英魂之刃小乔技能介绍 拥有2.5秒无敌
-
2025-03-23 23:29:59
-
- 现在的魅蓝手机还值得购买吗
-
2025-03-23 23:27:43
-
- 西方经济学《不可开交》云拿月《你怎么才来》
-
2025-03-23 23:25:26
-
- 科普:VR是什么?
-
2025-03-23 23:23:11
-
- 综艺《Lipstick Prince》发布会 金希澈嘴唇閃亮粉嘟嘟
-
2025-03-23 07:11:14
-
- 镇宅神兽—貔貅
-
2025-03-23 07:08:58



越南“第一美女”肤白貌美,性感气质佳
中国最脏的女明星排名(十大最不干净女明星)