“天才少年”秦通,凭什么华为能够开出200万年薪
“天才少年”秦通,凭什么华为能够开出200万年薪
1993年出生于枣庄的秦通,高中时就已经表现了天才的一面,就读于枣庄八中南校的他学习成绩一直名列年级前茅,物理、数学奥数竞赛获得国家二、三等奖。

高考那年获得666分高分,被浙江大学控制科学与工程学院录取。
没有人是随随便便能够成功的,即使是天才。
很多人进入大学后意味着学习的结束,好不容易通过高考进入了大学,结束了十年寒窗苦读终于可以躺下享受生活了。而秦通知道自己需要的是加倍的努力。
2014年,大三的秦通就成了浙江大学ZMART队长,这是一支靠专业技术不断进取获得成功的战队。战队在2018年勇夺国际空中机器人大赛世界冠军,作为队长的秦通在该领域内已算小有名气。

在大四开学的第一天,秦通被香港科技大学录取硕博连读,此后进入机器人研究所攻读博士,师从沈劭劼教授。其研究主要包括机器视觉SLAM,视觉惯导融合,多传感器定位。在IEEE TRO、ICRA、IROS、ECCV等国际顶级期刊和会议发表多篇论文,获得IEEE IROS 2018最佳学生论文奖。
2018年10月,秦通在网上开了公开课,专门讲“视觉惯导里程计时差的在线标定”。此时的秦通已经成为了业内名人。

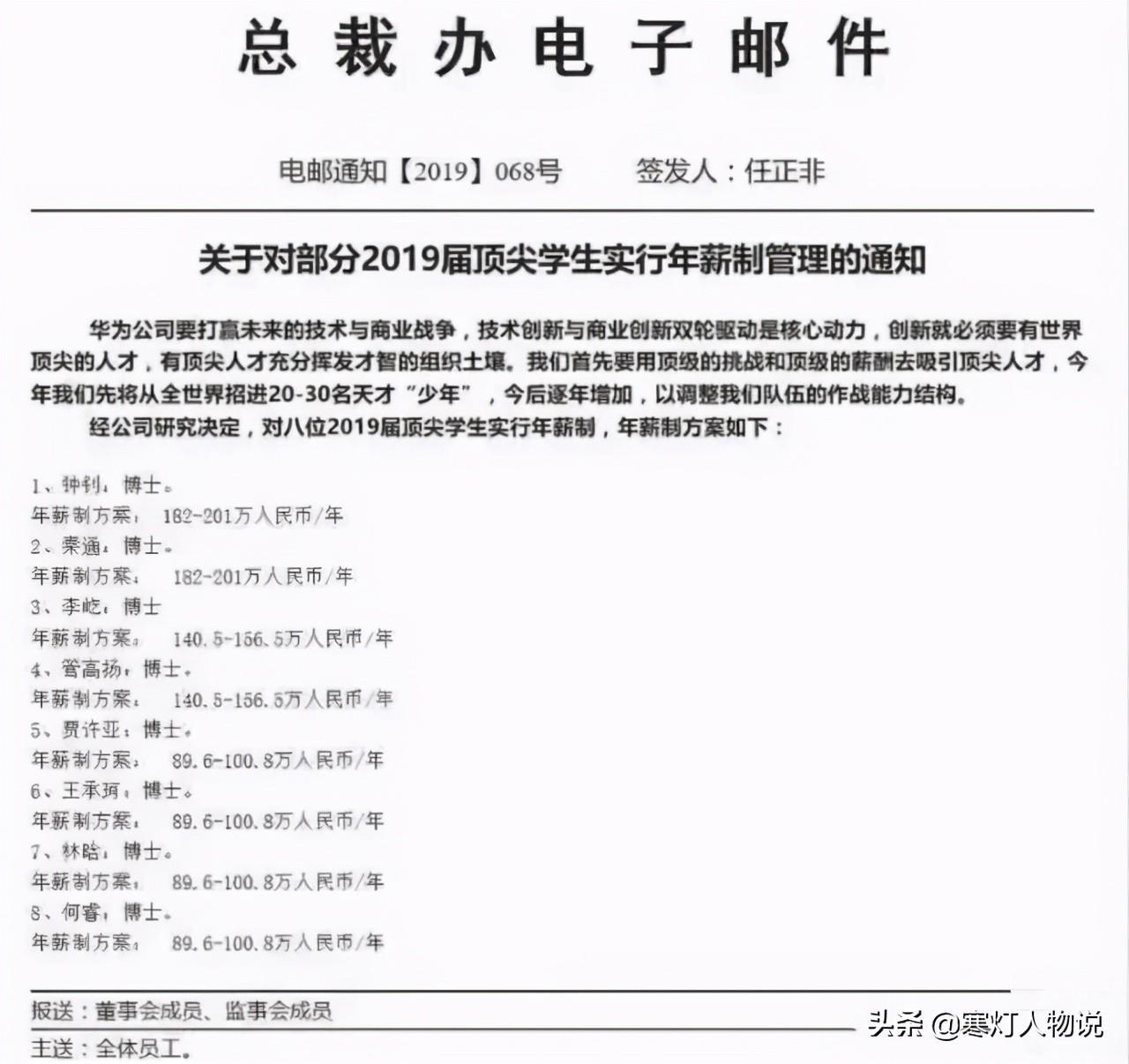
2019年7月23日,华为由任正非签发的总裁办电子邮件。这封电邮显示,华为在19年将从全世界招20-30名天才“少年”,往后每年增加,调整队伍作战能力。
同时,对八位2019届顶尖学生实行年薪制,年薪从89.6万~201万元不等。秦通名字赫然在列。
邮件正文写道,华为公司要打赢未来的技术与商业竞争,技术创新与商业创新双轮驱动是核心动力。创新就必须要有世界顶尖人才,华为要用顶级的挑战和顶级的薪酬吸引世界顶尖人才。

华为有句话叫做“思维决定态度,态度决定行为”,这也说明秦通和华为公司的价值观一致。
-
- 一口气看完春秋各国详细地图
-
2024-10-04 19:58:28
-
- 写给酒肉朋友的说说
-
2024-10-04 19:56:15
-
- 细数王者荣耀四大混分巨兽 每一个都能支配玩家的恐惧
-
2024-10-04 19:54:02
-
- 情商高才能赚大钱,杜子建老师的情商密码带您解密快速提高情商
-
2024-10-04 19:51:49
-
- 盘点美国梦之队的七场败仗,他们并非无敌之师
-
2024-10-04 19:49:37
-
- 牡丹花的美好寓意有哪些?
-
2024-10-04 19:47:24
-
- 美国军力何等强大!专家警告全球联合将难以抵抗?
-
2024-10-04 19:45:11
-
- 马化腾大家都认识,可他是微信的创始人吗?答案是:NO,另有其人
-
2024-10-04 19:42:58
-
- 黄蜂和马蜂是不一样的,你见到的是哪种呢,一起来了解一下吧
-
2024-10-04 19:40:45
-
- 广东中山这个公园走红尽享湖光山色!叫上亲朋好友来体验狂浪狂浪
-
2024-10-04 19:38:32
-
- IG成德杯唯一全胜战队!翻盘击败LGD,4胜晋级!恐将成为明年黑马
-
2024-10-04 19:36:19
-
- 在农村8万元能建房?这款漂亮的一层平顶现代小别墅了解下
-
2024-10-04 19:34:06
-
- 在哪些节假日高速费免费
-
2024-10-04 19:31:53
-
- 无偿献血三免待遇是什么?
-
2024-10-04 19:29:40
-
- 泰国婴儿尸体被盗怎么回事现场照曝光 婴儿尸体被盗之谜真相
-
2024-10-04 19:27:27
-
- 宋朝文化-女子相扑在宋朝
-
2024-10-04 19:25:14
-
- 盘点娱乐圈的大骨架女星:每一位都是有颜值、有身材、有演技
-
2024-10-04 19:23:01
-
- 明明是热血动漫却莫名有爱的几组CP你追过哪对?
-
2024-10-04 19:20:49
-
- 15张地球上非常罕见的怪异动物,每一张都让你大开眼界
-
2024-10-04 19:18:36
-
- 杨非同惨遭陪跑,竟是因为参加过这个节目,观众:心眼太小
-
2024-10-04 19:16:23



越南“第一美女”肤白貌美,性感气质佳
中国最脏的女明星排名(十大最不干净女明星)